Suppr超能文献

一种动力蛋白衔接蛋白的分子结构:对线粒体裂变复合物组装的影响。

Molecular architecture of a dynamin adaptor: implications for assembly of mitochondrial fission complexes.

机构信息

Department of Biochemistry, University of Utah, Salt Lake City, UT 84112, USA.

出版信息

J Cell Biol. 2010 Dec 13;191(6):1127-39. doi: 10.1083/jcb.201005046.

Abstract

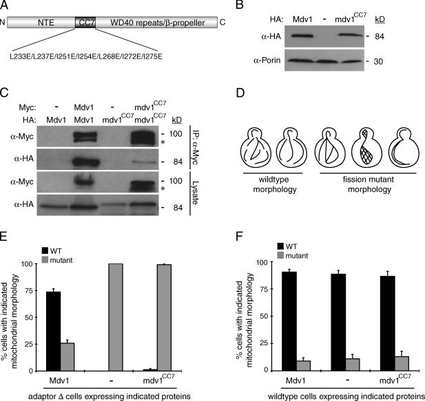
Recruitment and assembly of some dynamin-related guanosine triphosphatases depends on adaptor proteins restricted to distinct cellular membranes. The yeast Mdv1 adaptor localizes to mitochondria by binding to the membrane protein Fis1. Subsequent Mdv1 binding to the mitochondrial dynamin Dnm1 stimulates Dnm1 assembly into spirals, which encircle and divide the mitochondrial compartment. In this study, we report that dimeric Mdv1 is joined at its center by a 92-Å antiparallel coiled coil (CC). Modeling of the Fis1-Mdv1 complex using available crystal structures suggests that the Mdv1 CC lies parallel to the bilayer with N termini at opposite ends bound to Fis1 and C-terminal β-propeller domains (Dnm1-binding sites) extending into the cytoplasm. A CC length of appropriate length and sequence is necessary for optimal Mdv1 interaction with Fis1 and Dnm1 and is important for proper Dnm1 assembly before membrane scission. Our results provide a framework for understanding how adaptors act as scaffolds to orient and stabilize the assembly of dynamins on membranes.

摘要

一些与动力蛋白相关的鸟嘌呤三磷酸酶的募集和组装依赖于局限于特定细胞膜的衔接蛋白。酵母 Mdv1 衔接蛋白通过与膜蛋白 Fis1 结合而定位在线粒体。随后 Mdv1 与线粒体动力蛋白 Dnm1 的结合刺激 Dnm1 组装成螺旋,这些螺旋环绕并分裂线粒体隔室。在这项研究中,我们报告说二聚体 Mdv1 在其中心由一个 92-Å 的反平行卷曲螺旋 (CC) 连接。使用现有晶体结构对 Fis1-Mdv1 复合物进行建模表明,Mdv1 CC 与双层膜平行,N 末端位于相反的末端与 Fis1 结合,C 末端β-推进器结构域(Dnm1 结合位点)延伸到细胞质中。适当长度和序列的 CC 对于 Mdv1 与 Fis1 和 Dnm1 的最佳相互作用以及在膜分裂之前正确组装 Dnm1 是必要的。我们的结果为理解衔接蛋白如何作为支架发挥作用,从而在膜上定向和稳定动力蛋白的组装提供了一个框架。

https://cdn.ncbi.nlm.nih.gov/pmc/blobs/a935/3002026/aee969d4b6c0/JCB_201005046_RGB_Fig1.jpg

文献AI研究员

20分钟写一篇综述,助力文献阅读效率提升50倍。

立即体验

用中文搜PubMed

大模型驱动的PubMed中文搜索引擎

马上搜索

文档翻译

学术文献翻译模型,支持多种主流文档格式。

立即体验