Suppr超能文献

在线粒体分裂过程中,Mff寡聚化是Drp1激活及与肌动蛋白丝协同作用所必需的。

Mff oligomerization is required for Drp1 activation and synergy with actin filaments during mitochondrial division.

作者信息

Liu Ao, Kage Frieda, Higgs Henry N

机构信息

Department of Biochemistry and Cell Biology, Geisel School of Medicine at Dartmouth College, Hanover, NH 03755.

出版信息

Mol Biol Cell. 2021 Oct 1;32(20):ar5. doi: 10.1091/mbc.E21-04-0224. Epub 2021 Aug 4.

Abstract

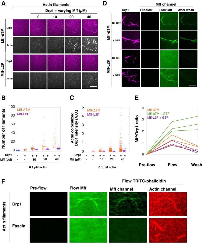
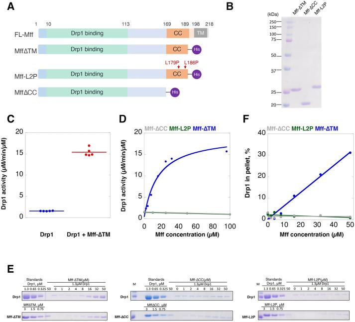
Mitochondrial division is an important cellular process in both normal and pathological conditions. The dynamin GTPase Drp1 is a central mitochondrial division protein, driving constriction of the outer mitochondrial membrane (OMM). In mammals, the OMM protein mitochondrial fission factor (Mff) is a key receptor for recruiting Drp1 from the cytosol to the mitochondrion. Actin filaments are also important in Drp1 recruitment and activation. The manner in which Mff and actin work together in Drp1 activation is unknown. Here we show that Mff is an oligomer (most likely a trimer) that dynamically associates and disassociates through its C-terminal coiled coil, with a in the range of 10 µM. Dynamic Mff oligomerization is required for Drp1 activation. While not binding Mff directly, actin filaments enhance Mff-mediated Drp1 activation by lowering the effective Mff concentration 10-fold. Total internal reflection microscopy assays using purified proteins show that Mff interacts with Drp1 on actin filaments in a manner dependent on Mff oligomerization. In U2OS cells, oligomerization-defective Mff does not effectively rescue three defects in Mff knockout cells: mitochondrial division, mitochondrial Drp1 recruitment, and peroxisome division. The ability of Mff to assemble into puncta on mitochondria depends on its oligomerization, as well as on actin filaments and Drp1.

摘要

线粒体分裂是正常和病理条件下的一个重要细胞过程。动力蛋白GTP酶Drp1是一种核心的线粒体分裂蛋白,驱动线粒体外膜(OMM)的收缩。在哺乳动物中,线粒体外膜蛋白线粒体分裂因子(Mff)是将Drp1从细胞质招募到线粒体的关键受体。肌动蛋白丝在Drp1的招募和激活中也很重要。Mff和肌动蛋白在Drp1激活过程中协同作用的方式尚不清楚。在这里,我们表明Mff是一种寡聚体(很可能是三聚体),通过其C端卷曲螺旋动态缔合和解离,解离常数在10 µM范围内。动态的Mff寡聚化是Drp1激活所必需的。肌动蛋白丝虽然不直接结合Mff,但通过将有效Mff浓度降低10倍来增强Mff介导的Drp1激活。使用纯化蛋白的全内反射显微镜分析表明,Mff以依赖于Mff寡聚化的方式在肌动蛋白丝上与Drp1相互作用。在U2OS细胞中,寡聚化缺陷的Mff不能有效挽救Mff基因敲除细胞中的三个缺陷:线粒体分裂、线粒体Drp1招募和过氧化物酶体分裂。Mff在线粒体上组装成斑点的能力取决于其寡聚化,以及肌动蛋白丝和Drp1。

https://cdn.ncbi.nlm.nih.gov/pmc/blobs/9ce1/8684745/dcaff74fb1ed/mbc-32-ar5-g001.jpg

文献AI研究员

20分钟写一篇综述,助力文献阅读效率提升50倍。

立即体验

用中文搜PubMed

大模型驱动的PubMed中文搜索引擎

马上搜索

文档翻译

学术文献翻译模型,支持多种主流文档格式。

立即体验