Suppr超能文献

肌动蛋白丝将发动蛋白GTP酶Drp1的寡聚体成熟靶向到线粒体分裂位点。

Actin filaments target the oligomeric maturation of the dynamin GTPase Drp1 to mitochondrial fission sites.

作者信息

Ji Wei-ke, Hatch Anna L, Merrill Ronald A, Strack Stefan, Higgs Henry N

机构信息

Department of Biochemistry, Geisel School of Medicine at Dartmouth, Hanover, United States.

Department of Pharmacology, The University of Iowa, Iowa City, United States.

出版信息

Elife. 2015 Nov 26;4:e11553. doi: 10.7554/eLife.11553.

Abstract

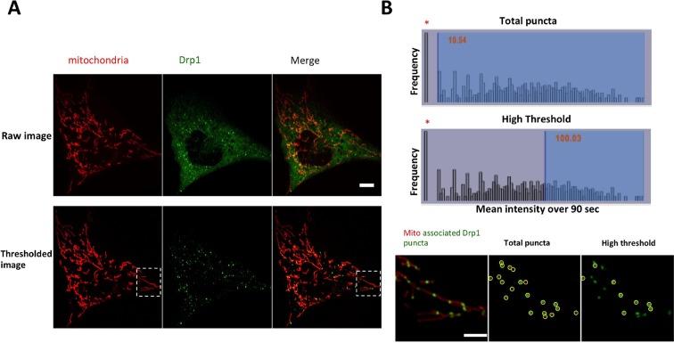
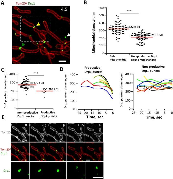
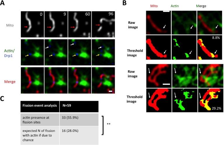
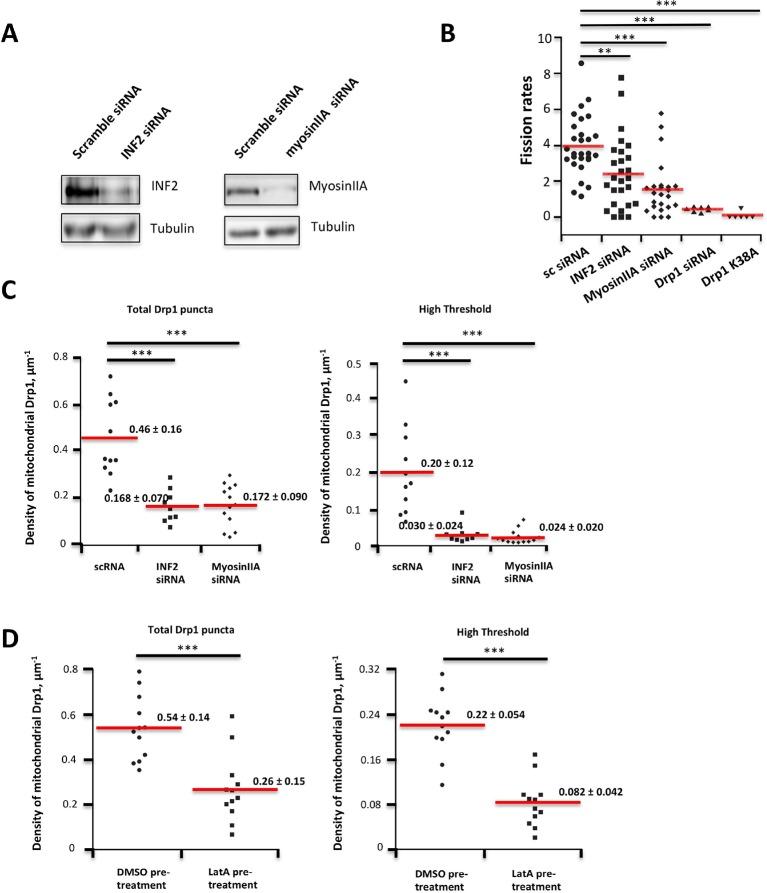
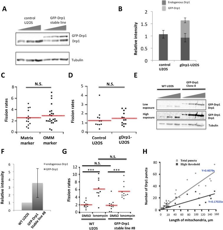
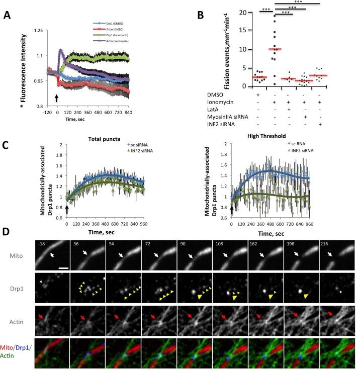
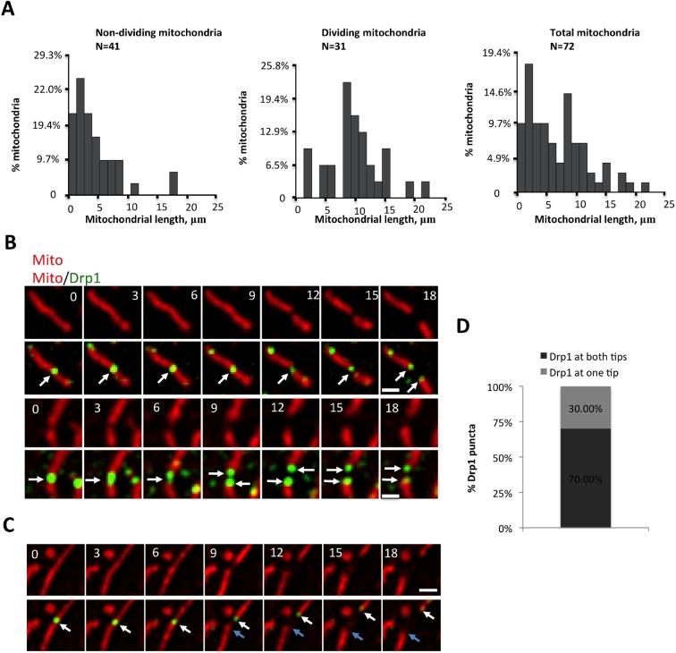
While the dynamin GTPase Drp1 plays a critical role during mitochondrial fission, mechanisms controlling its recruitment to fission sites are unclear. A current assumption is that cytosolic Drp1 is recruited directly to fission sites immediately prior to fission. Using live-cell microscopy, we find evidence for a different model, progressive maturation of Drp1 oligomers on mitochondria through incorporation of smaller mitochondrially-bound Drp1 units. Maturation of a stable Drp1 oligomer does not forcibly lead to fission. Drp1 oligomers also translocate directionally along mitochondria. Ionomycin, a calcium ionophore, causes rapid mitochondrial accumulation of actin filaments followed by Drp1 accumulation at the fission site, and increases fission rate. Inhibiting actin polymerization, myosin IIA, or the formin INF2 reduces both un-stimulated and ionomycin-induced Drp1 accumulation and mitochondrial fission. Actin filaments bind purified Drp1 and increase GTPase activity in a manner that is synergistic with the mitochondrial protein Mff, suggesting a role for direct Drp1/actin interaction. We propose that Drp1 is in dynamic equilibrium on mitochondria in a fission-independent manner, and that fission factors such as actin filaments target productive oligomerization to fission sites.

摘要

虽然发动蛋白GTP酶Drp1在线粒体分裂过程中起关键作用,但其募集至分裂位点的调控机制尚不清楚。目前的一种假设是,胞质中的Drp1在分裂即将发生之前直接被募集至分裂位点。通过活细胞显微镜观察,我们发现了一种不同模型的证据,即通过掺入较小的线粒体结合Drp1单元,Drp1寡聚体在线粒体上逐渐成熟。稳定的Drp1寡聚体的成熟并不一定会导致分裂。Drp1寡聚体也会沿线粒体定向转运。离子霉素,一种钙离子载体,会导致肌动蛋白丝快速在线粒体上积累,随后Drp1在分裂位点积累,并增加分裂速率。抑制肌动蛋白聚合、肌球蛋白IIA或formin INF2会降低未刺激和离子霉素诱导的Drp1积累以及线粒体分裂。肌动蛋白丝结合纯化的Drp1并以与线粒体蛋白Mff协同的方式增加GTP酶活性,提示Drp1/肌动蛋白直接相互作用发挥作用。我们提出,Drp1以与分裂无关的方式在线粒体上处于动态平衡,并且肌动蛋白丝等分裂因子将有效的寡聚化靶向至分裂位点。

https://cdn.ncbi.nlm.nih.gov/pmc/blobs/41c1/4755738/03b9ad9249a9/elife-11553-fig1.jpg

文献AI研究员

20分钟写一篇综述,助力文献阅读效率提升50倍。

立即体验

用中文搜PubMed

大模型驱动的PubMed中文搜索引擎

马上搜索

文档翻译

学术文献翻译模型,支持多种主流文档格式。

立即体验