Suppr超能文献

PKCθ 信号通路通过调节 caveolin-3 和 β1D 整合素上游粘着斑激酶的表达来调控成肌细胞融合。

PKCθ signaling is required for myoblast fusion by regulating the expression of caveolin-3 and β1D integrin upstream focal adhesion kinase.

机构信息

Department of Anatomy, Sapienza University of Rome, Rome, Italy.

出版信息

Mol Biol Cell. 2011 Apr 15;22(8):1409-19. doi: 10.1091/mbc.E10-10-0821. Epub 2011 Feb 23.

Abstract

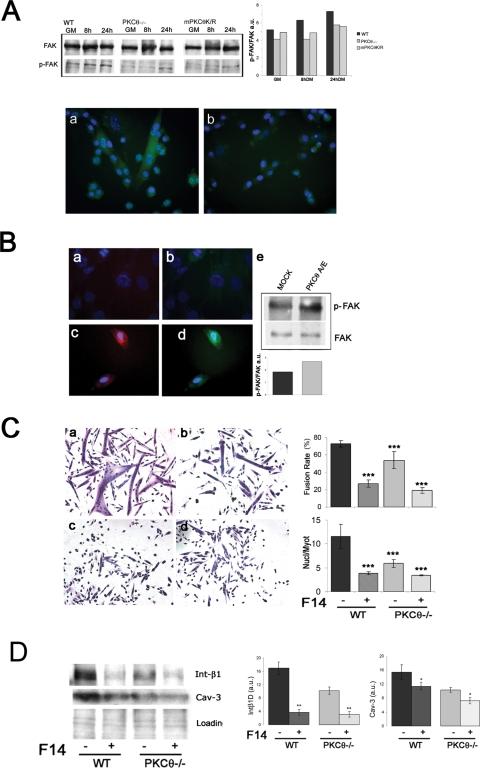
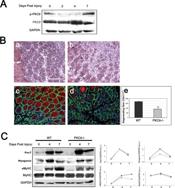
Fusion of mononucleated myoblasts to form multinucleated myofibers is an essential phase of skeletal myogenesis, which occurs during muscle development as well as during postnatal life for muscle growth, turnover, and regeneration. Many cell adhesion proteins, including integrins, have been shown to be important for myoblast fusion in vertebrates, and recently focal adhesion kinase (FAK), has been proposed as a key mediator of myoblast fusion. Here we focused on the possible role of PKC, the PKC isoform predominantly expressed in skeletal muscle, in myoblast fusion. We found that the expression of PKC is strongly up-regulated following freeze injury-induced muscle regeneration, as well as during in vitro differentiation of satellite cells (SCs; the muscle stem cells). Using both PKC knockout and muscle-specific PKC dominant-negative mutant mouse models, we observed delayed body and muscle fiber growth during the first weeks of postnatal life, when compared with wild-type (WT) mice. We also found that myofiber formation, during muscle regeneration after freeze injury, was markedly impaired in PKC mutant mice, as compared with WT. This phenotype was associated with reduced expression of the myogenic differentiation program executor, myogenin, but not with that of the SC marker Pax7. Indeed in vitro differentiation of primary muscle-derived SCs from PKC mutants resulted in the formation of thinner myotubes with reduced numbers of myonuclei and reduced fusion rate, when compared with WT cells. These effects were associated to reduced expression of the profusion genes caveolin-3 and β1D integrin and to reduced activation/phosphorylation of their up-stream regulator FAK. Indeed the exogenous expression of a constitutively active mutant form of PKC in muscle cells induced FAK phosphorylation. Moreover pharmacologically mediated full inhibition of FAK activity led to similar fusion defects in both WT and PKC-null myoblasts. We thus propose that PKC signaling regulates myoblast fusion by regulating, at least in part, FAK activity, essential for profusion gene expression.

摘要

单核肌细胞融合形成多核肌纤维是骨骼肌发生的一个必要阶段,它发生在肌肉发育过程中,以及在出生后的生命中,以促进肌肉生长、更新和再生。许多细胞黏附蛋白,包括整合素,已被证明在脊椎动物的肌母细胞融合中很重要,最近黏着斑激酶(FAK)被提议作为肌母细胞融合的关键介质。在这里,我们专注于 PKC(主要在骨骼肌中表达的 PKC 同工型)在肌母细胞融合中的可能作用。我们发现,PKC 的表达在冷冻损伤诱导的肌肉再生以及卫星细胞(肌肉干细胞)体外分化过程中强烈上调。使用 PKC 敲除和肌肉特异性 PKC 显性负突变体小鼠模型,我们观察到与野生型(WT)小鼠相比,在出生后的前几周,身体和肌肉纤维生长延迟。我们还发现,与 WT 相比,在冷冻损伤后的肌肉再生过程中,肌纤维形成明显受损。这种表型与肌生成分化程序执行者肌生成素的表达减少有关,但与 SC 标记物 Pax7 无关。事实上,与 WT 细胞相比,从 PKC 突变体中分离的原代肌肉源性 SC 的体外分化导致形成更薄的肌管,其核数量减少,融合率降低。这些影响与融合基因 caveolin-3 和β1D 整合素的表达减少以及其上游调节剂 FAK 的激活/磷酸化减少有关。事实上,PKC 细胞中的组成型激活突变体形式的外源性表达诱导了 FAK 的磷酸化。此外,药物介导的 FAK 活性完全抑制导致 WT 和 PKC 缺失的肌母细胞中出现类似的融合缺陷。因此,我们提出 PKC 信号通过调节 FAK 活性(对融合基因表达至关重要)来调节肌母细胞融合。

https://cdn.ncbi.nlm.nih.gov/pmc/blobs/83f1/3078083/b9e9b4cc03c3/1409fig1.jpg

文献AI研究员

20分钟写一篇综述,助力文献阅读效率提升50倍。

立即体验

用中文搜PubMed

大模型驱动的PubMed中文搜索引擎

马上搜索

文档翻译

学术文献翻译模型,支持多种主流文档格式。

立即体验