Suppr超能文献

预处理涉及由 Parkin 和 p62/SQSTM1 介导的选择性线粒体自噬。

Preconditioning involves selective mitophagy mediated by Parkin and p62/SQSTM1.

机构信息

The BioScience Center, San Diego State University, San Diego, California, United States of America.

出版信息

PLoS One. 2011;6(6):e20975. doi: 10.1371/journal.pone.0020975. Epub 2011 Jun 8.

Abstract

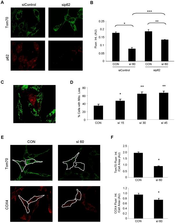
Autophagy-dependent mitochondrial turnover in response to cellular stress is necessary for maintaining cellular homeostasis. However, the mechanisms that govern the selective targeting of damaged mitochondria are poorly understood. Parkin, an E3 ubiquitin ligase, has been shown to be essential for the selective clearance of damaged mitochondria. Parkin is expressed in the heart, yet its function has not been investigated in the context of cardioprotection. We previously reported that autophagy is required for cardioprotection by ischemic preconditioning (IPC). In the present study, we used simulated ischemia (sI) in vitro and IPC of hearts to investigate the role of Parkin in mediating cardioprotection ex vivo and in vivo. In HL-1 cells, sI induced Parkin translocation to mitochondria and mitochondrial elimination. IPC induced Parkin translocation to mitochondria in Langendorff-perfused rat hearts and in vivo in mice subjected to regional IPC. Mitochondrial depolarization with an uncoupling agent similarly induced Parkin translocation to mitochondria in cells and Langendorff-perfused rat hearts. Mitochondrial loss was blunted in Atg5-deficient cells, revealing the requirement for autophagy in mitochondrial elimination. Consistent with previous reports indicating a role for p62/SQSTM1 in mitophagy, we found that depletion of p62 attenuated mitophagy and exacerbated cell death in HL-1 cardiomyocytes subjected to sI. While wild type mice showed p62 translocation to mitochondria and an increase in ubiquitination, Parkin knockout mice exhibited attenuated IPC-induced p62 translocation to the mitochondria. Importantly, ablation of Parkin in mice abolished the cardioprotective effects of IPC. These results reveal for the first time the crucial role of Parkin and mitophagy in cardioprotection.

摘要

自噬依赖性线粒体周转对细胞应激的反应对于维持细胞内稳态是必要的。然而,调节受损线粒体选择性靶向的机制尚不清楚。Parkin 是一种 E3 泛素连接酶,对于受损线粒体的选择性清除是必不可少的。Parkin 在心脏中表达,但它在心脏保护中的功能尚未得到研究。我们之前报道过自噬对于缺血预处理 (IPC) 的心脏保护是必需的。在本研究中,我们使用体外模拟缺血 (sI) 和心脏 IPC 来研究 Parkin 在介导心脏保护中的作用,包括在体外和体内。在 HL-1 细胞中,sI 诱导 Parkin 向线粒体易位和线粒体消除。IPC 诱导 Langendorff 灌流大鼠心脏和体内局部 IPC 小鼠的 Parkin 向线粒体易位。用解偶联剂使线粒体去极化同样诱导细胞和 Langendorff 灌流大鼠心脏中的 Parkin 向线粒体易位。自噬缺失细胞中的线粒体损失减弱,表明线粒体消除需要自噬。与先前表明 p62/SQSTM1 在 mitophagy 中的作用的报告一致,我们发现 p62 耗竭减弱了 HL-1 心肌细胞中的 mitophagy,并加剧了 sI 诱导的细胞死亡。虽然野生型小鼠显示出 p62 向线粒体易位和泛素化增加,但 Parkin 敲除小鼠表现出 IPC 诱导的 p62 向线粒体易位减弱。重要的是,Parkin 在小鼠中的缺失消除了 IPC 的心脏保护作用。这些结果首次揭示了 Parkin 和 mitophagy 在心脏保护中的关键作用。

https://cdn.ncbi.nlm.nih.gov/pmc/blobs/79a7/3110820/6e53f00bdfa6/pone.0020975.g001.jpg

文献AI研究员

20分钟写一篇综述,助力文献阅读效率提升50倍。

立即体验

用中文搜PubMed

大模型驱动的PubMed中文搜索引擎

马上搜索

文档翻译

学术文献翻译模型,支持多种主流文档格式。

立即体验