Suppr超能文献

肿瘤浸润淋巴细胞预测雌激素受体阴性乳腺癌对蒽环类化疗的反应。

Tumor-infiltrating lymphocytes predict response to anthracycline-based chemotherapy in estrogen receptor-negative breast cancer.

机构信息

Trev & Joyce Deeley Research Centre, British Columbia Cancer Agency, Victoria, British Columbia, V8R 6V5, Canada.

出版信息

Breast Cancer Res. 2011;13(6):R126. doi: 10.1186/bcr3072. Epub 2011 Dec 8.

Abstract

INTRODUCTION

Infiltration of breast tumors by tumor-infiltrating lymphocytes (TIL) has been associated with sensitivity to anthracycline-based chemotherapy. However, it is unclear whether this is true within the estrogen receptor-alpha (ER)-negative subset of breast tumors that frequently manifest high TIL levels.

METHODS

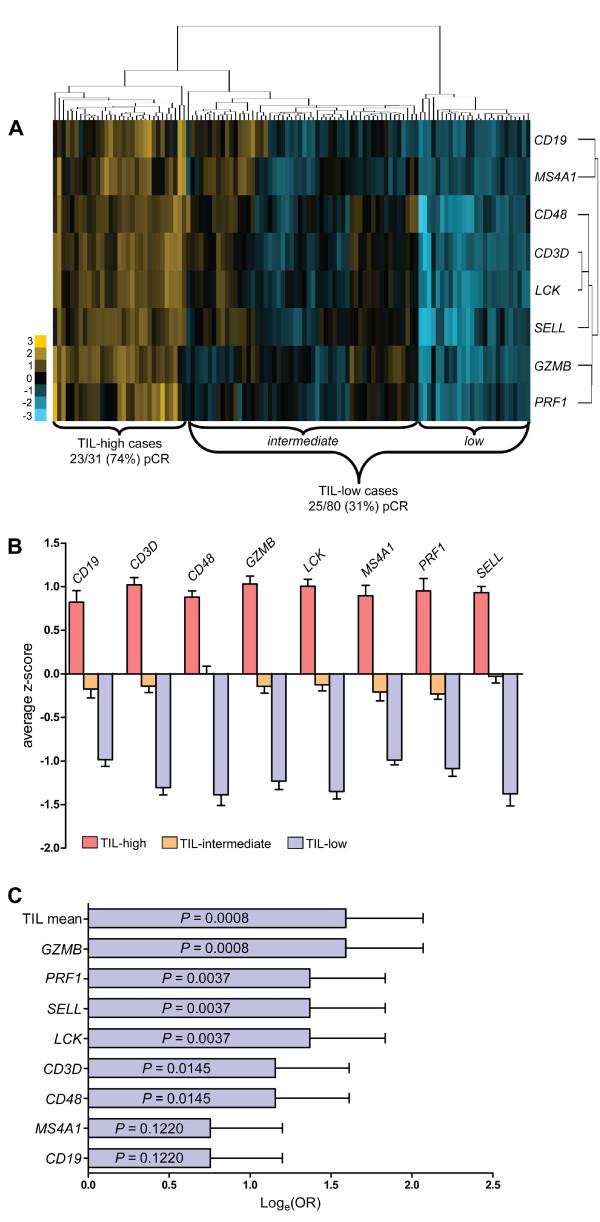
The association of TIL with short-term and long-term clinical response to anthracycline-based therapy was assessed in two independent ER-negative breast cancer cohorts in which patients were categorized as TIL-high or TIL-low. We defined an eight-gene lymphocyte mRNA expression signature (including CD19, CD3D, CD48, GZMB, LCK, MS4A1, PRF1, and SELL) and used unsupervised hierarchical clustering to examine the association between TIL and short-term response to neoadjuvant chemotherapy in a previously published cohort of ER-negative tumors (n = 113). We also examined the association between TIL and long-term chemotherapeutic efficacy in a second cohort of ER-negative tumors (n = 255) with longer than 6 years of median follow-up by using tissue microarrays and immunohistochemistry (IHC) for detection of CD3, CD8, CD4, CD20, and TIA-1.

RESULTS

In patients with ER-negative tumors treated with neoadjuvant anthracycline-based chemotherapy, pathologic complete responses (pCRs) were achieved by 23 (74%) of 31 TIL-high patients and 25 (31%) of 80 TIL-low patients (odds ratio (OR), 6.33; 95% confidence interval (CI), 2.49 to 16.08; P < 0.0001). Multivariate logistic regression with standard clinicopathologic features demonstrated that only tumor size (P = 0.037) and TIL status (P = 0.001) were independent predictors of anthracycline response. In the second cohort, adjuvant anthracycline-based therapy was associated with increased disease-free survival (DFS) only in patients with high levels of intraepithelial CD3+ TIL (P = 0.0023). In contrast, outcomes after CMF treatment (cyclophosphamide, methotrexate, and fluorouracil) showed no association with CD3 status. In both cohorts, cytotoxic T-cells were the primary TIL subtype associated with anthracycline sensitivity. Finally, TIL significantly predicted anthracycline sensitivity for both the Her2-positive and triple-negative tumor phenotypes.

CONCLUSIONS

ER-negative breast cancers with high levels of TIL have heightened sensitivity to anthracycline-based chemotherapy, as assessed by the immediate response to neoadjuvant therapy and long-term outcome following adjuvant therapy. Investigations of TIL-based predictive tests to identify patients likely to benefit from anthracycline-based treatments are warranted.

摘要

简介

浸润性乳腺癌肿瘤中的肿瘤浸润淋巴细胞(TIL)与蒽环类药物化疗的敏感性有关。然而,在雌激素受体-α(ER)阴性的乳腺癌亚组中,这种情况是否真实,这些肿瘤通常表现出高 TIL 水平,目前尚不清楚。

方法

在两个独立的 ER 阴性乳腺癌队列中,评估了 TIL 与基于蒽环类药物治疗的短期和长期临床反应之间的关联,其中患者被分为 TIL 高或 TIL 低。我们定义了一个由 8 个淋巴细胞 mRNA 表达特征的基因组成的特征(包括 CD19、CD3D、CD48、GZMB、LCK、MS4A1、PRF1 和 SELL),并使用无监督层次聚类分析来研究 TIL 与之前发表的 ER 阴性肿瘤队列(n = 113)中接受新辅助化疗的患者短期反应之间的关联。我们还使用组织微阵列和免疫组织化学(IHC)检测 CD3、CD8、CD4、CD20 和 TIA-1,在第二个 ER 阴性肿瘤队列(n = 255)中检查了 TIL 与长期化疗疗效之间的关联,该队列的中位随访时间超过 6 年。

结果

在接受新辅助蒽环类药物化疗的 ER 阴性肿瘤患者中,31 例 TIL 高患者中有 23 例(74%)和 80 例 TIL 低患者中有 25 例(31%)实现了病理完全缓解(pCR)(比值比(OR),6.33;95%置信区间(CI),2.49 至 16.08;P < 0.0001)。多变量逻辑回归分析结合标准临床病理特征表明,只有肿瘤大小(P = 0.037)和 TIL 状态(P = 0.001)是蒽环类药物反应的独立预测因素。在第二个队列中,仅高上皮内 CD3+TIL 水平与辅助蒽环类药物治疗后无病生存(DFS)增加相关(P = 0.0023)。相比之下,CMF 治疗(环磷酰胺、甲氨蝶呤和氟尿嘧啶)后的结果与 CD3 状态无关。在两个队列中,细胞毒性 T 细胞是与蒽环类药物敏感性相关的主要 TIL 亚型。最后,TIL 显著预测了 Her2 阳性和三阴性肿瘤表型对蒽环类药物的敏感性。

结论

TIL 水平较高的 ER 阴性乳腺癌对蒽环类药物化疗具有更高的敏感性,这可以通过新辅助治疗的即刻反应和辅助治疗后的长期结果来评估。有必要对基于 TIL 的预测性检测进行研究,以确定可能受益于蒽环类药物治疗的患者。

https://cdn.ncbi.nlm.nih.gov/pmc/blobs/1d1f/3326568/2e8c28e185c1/bcr3072-1.jpg

文献AI研究员

20分钟写一篇综述,助力文献阅读效率提升50倍。

立即体验

用中文搜PubMed

大模型驱动的PubMed中文搜索引擎

马上搜索

文档翻译

学术文献翻译模型,支持多种主流文档格式。

立即体验