Suppr超能文献

JunB 有助于 Id2 的抑制和上皮-间充质转化响应转化生长因子-β。

JunB contributes to Id2 repression and the epithelial-mesenchymal transition in response to transforming growth factor-β.

机构信息

Department of Cancer Genetics, Roswell Park Cancer Institute, Buffalo, NY 14263, USA.

出版信息

J Cell Biol. 2012 Mar 5;196(5):589-603. doi: 10.1083/jcb.201109045.

Abstract

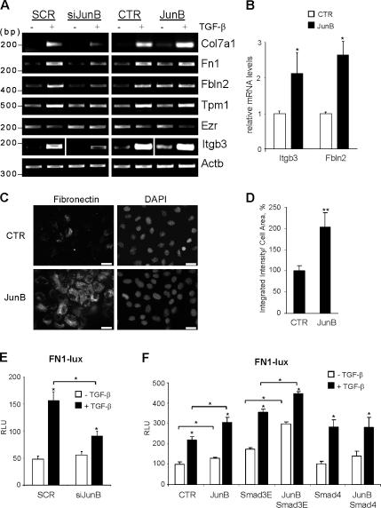
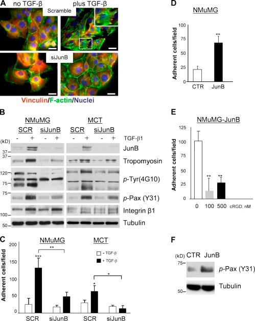
The process of epithelial-mesenchymal transition (EMT) in response to transforming growth factor-β (TGF-β) contributes to tissue fibrosis, wound healing, and cancer via a mechanism that is not fully understood. This study identifies a critical role of JunB in the EMT and profibrotic responses to TGF-β. Depletion of JunB by small interfering ribonucleic acid abrogates TGF-β-induced disruption of cell-cell junctions, formation of actin fibers, focal adhesions, and expression of fibrotic proteins. JunB contributes to Smad-mediated repression of inhibitor of differentiation 2 through interaction with transcription repressor activating transcription factor 3. Importantly, JunB mediates the TGF-β induction of profibrotic response factors, fibronectin, fibulin-2, tropomyosin (Tpm1), and integrin-β3, which play critical roles in matrix deposition, cell-matrix adhesion, and actin stress fibers. In summary, JunB provides important input in setting the transcriptional program of the EMT and profibrotic responses to TGF-β. Thus, JunB represents an important target in diseases associated with EMT, including cancer and fibrosis.

摘要

上皮-间充质转化(EMT)过程是对转化生长因子-β(TGF-β)的反应,通过一种尚未完全理解的机制,导致组织纤维化、伤口愈合和癌症。本研究确定了 JunB 在 EMT 和 TGF-β 诱导的纤维化反应中的关键作用。通过小干扰核糖核酸(siRNA)耗尽 JunB 可阻断 TGF-β 诱导的细胞-细胞连接破坏、肌动蛋白纤维、焦点黏附形成和纤维化蛋白的表达。JunB 通过与转录抑制因子激活转录因子 3 相互作用,有助于 Smad 介导的分化抑制因子 2 的抑制。重要的是,JunB 介导 TGF-β 诱导的纤维化反应因子,如纤维连接蛋白、纤连蛋白-2、原肌球蛋白(Tpm1)和整合素-β3 的表达,这些因子在基质沉积、细胞-基质黏附和肌动蛋白应激纤维中发挥关键作用。总之,JunB 为 TGF-β 诱导的 EMT 和纤维化反应的转录程序提供了重要的输入。因此,JunB 是与 EMT 相关疾病(包括癌症和纤维化)的一个重要靶点。

https://cdn.ncbi.nlm.nih.gov/pmc/blobs/7964/3307698/683c532a8995/JCB_201109045_Fig1.jpg

文献AI研究员

20分钟写一篇综述,助力文献阅读效率提升50倍。

立即体验

用中文搜PubMed

大模型驱动的PubMed中文搜索引擎

马上搜索

文档翻译

学术文献翻译模型,支持多种主流文档格式。

立即体验