Suppr超能文献

转录因子介导的成纤维细胞重编程为可扩增的、髓鞘形成的少突胶质前体细胞。

Transcription factor-mediated reprogramming of fibroblasts to expandable, myelinogenic oligodendrocyte progenitor cells.

机构信息

Department of Genetics and Genome Sciences, Case Western Reserve University School of Medicine, Cleveland, Ohio, USA.

出版信息

Nat Biotechnol. 2013 May;31(5):426-33. doi: 10.1038/nbt.2561. Epub 2013 Apr 14.

Abstract

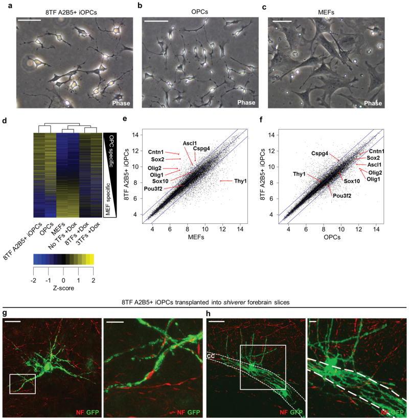
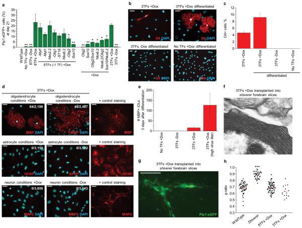
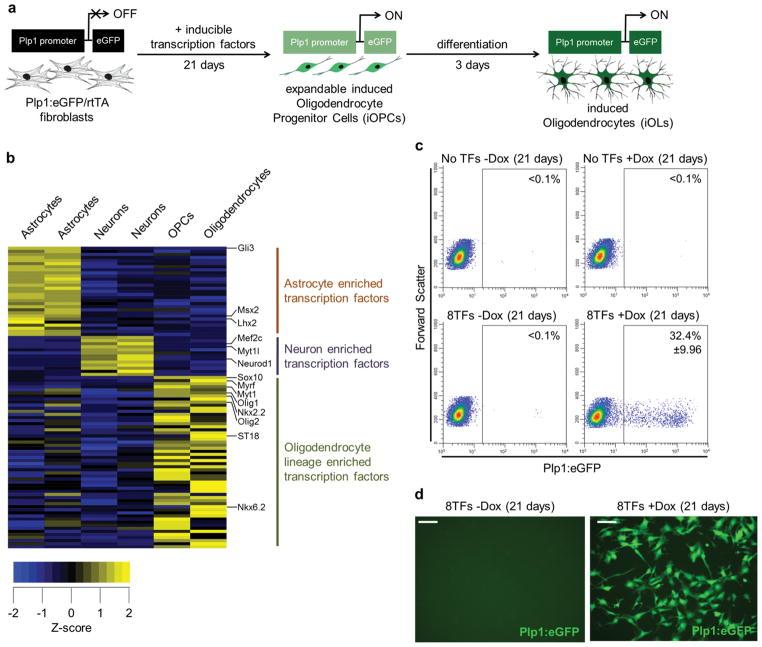
Cell-based therapies for myelin disorders, such as multiple sclerosis and leukodystrophies, require technologies to generate functional oligodendrocyte progenitor cells. Here we describe direct conversion of mouse embryonic and lung fibroblasts to induced oligodendrocyte progenitor cells (iOPCs) using sets of either eight or three defined transcription factors. iOPCs exhibit a bipolar morphology and global gene expression profile consistent with bona fide OPCs. They can be expanded in vitro for at least five passages while retaining the ability to differentiate into multiprocessed oligodendrocytes. When transplanted to hypomyelinated mice, iOPCs are capable of ensheathing host axons and generating compact myelin. Lineage conversion of somatic cells to expandable iOPCs provides a strategy to study the molecular control of oligodendrocyte lineage identity and may facilitate neurological disease modeling and autologous remyelinating therapies.

摘要

用于髓鞘疾病(如多发性硬化症和白质营养不良症)的基于细胞的疗法需要能够生成功能性少突胶质前体细胞的技术。在这里,我们描述了使用八组或三组定义的转录因子,将小鼠胚胎和成纤维细胞直接转化为诱导性少突胶质前体细胞(iOPC)。iOPC 表现出两极形态和与真正的 OPC 一致的整体基因表达谱。它们可以在体外至少传代 5 代而保持分化为多突状少突胶质细胞的能力。当移植到少突胶质细胞减少的小鼠中时,iOPC 能够包绕宿主轴突并产生致密的髓鞘。体细胞的谱系转换为可扩增的 iOPC 提供了一种研究少突胶质细胞谱系身份的分子控制的策略,并且可能有助于神经疾病建模和自体髓鞘再生疗法。

https://cdn.ncbi.nlm.nih.gov/pmc/blobs/5307/3678540/2effdbd5f46f/nihms457968f1.jpg

文献AI研究员

20分钟写一篇综述,助力文献阅读效率提升50倍。

立即体验

用中文搜PubMed

大模型驱动的PubMed中文搜索引擎

马上搜索

文档翻译

学术文献翻译模型,支持多种主流文档格式。

立即体验