Suppr超能文献

IGF2BP1 通过增强 LEF1 和 SNAI2(SLUG)的表达促进肿瘤源性细胞的间充质细胞特性和迁移。

IGF2BP1 promotes mesenchymal cell properties and migration of tumor-derived cells by enhancing the expression of LEF1 and SNAI2 (SLUG).

机构信息

Institute of Molecular Medicine, Department of Molecular Cell Biology, Martin-Luther-University, Heinrich-Damerow-Str.1, 06120 Halle, Germany.

出版信息

Nucleic Acids Res. 2013 Jul;41(13):6618-36. doi: 10.1093/nar/gkt410. Epub 2013 May 15.

Abstract

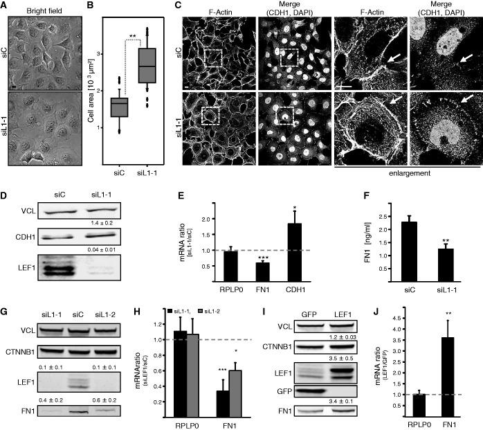
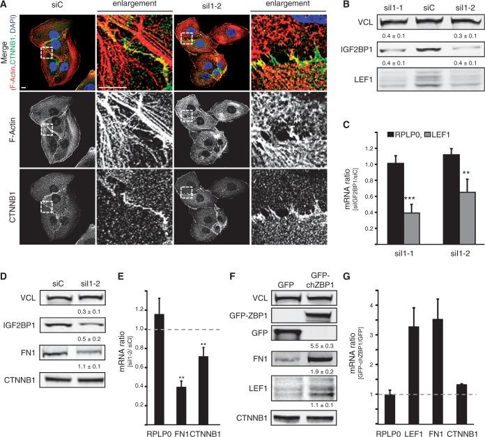
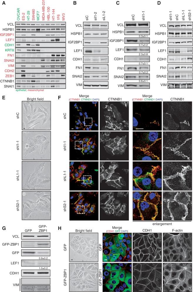
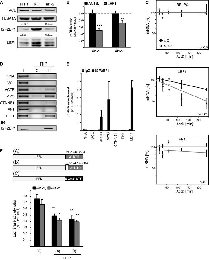
The oncofetal IGF2 mRNA-binding protein 1 (IGF2BP1) controls the migration and invasiveness of primary as well as tumor-derived cells in vitro. Whether the protein also modulates epithelial-mesenchymal-transition (EMT), a hallmark of tumor progression involved in tumor cell dissemination, remained elusive. In this study, we reveal that IGF2BP1 enhances mesenchymal-like cell properties in tumor-derived cells by promoting the expression of the transcriptional regulators LEF1 and SLUG (SNAI2). IGF2BP1 associates with LEF1 transcripts and prevents their degradation in a 3'-UTR-dependent manner resulting in an upregulation of LEF1 expression. LEF1 promotes transcription of the mesenchymal marker fibronectin by associating with the fibronectin 1 promoter. Moreover, LEF1 enforces the synthesis of the 'EMT-driving' transcriptional regulator SNAI2. Accordingly, IGF2BP1 knockdown causes MET-like (mesenchymal-epithelial-transition) morphological changes, enhances the formation of cell-cell contacts and reduces cell migration in various mesenchymal-like tumor-derived cells. However, in epithelial-like tumor-derived cells characterized by a lack or low abundance of IGF2BP1, the protein fails to induce EMT. These findings identify IGF2BP1 as a pro-mesenchymal post-transcriptional determinant, which sustains the synthesis of 'EMT-driving' transcriptional regulators, mesenchymal markers and enhances tumor cell motility. This supports previous reports, suggesting a role of IGF2BP1 in tumor cell dissemination.

摘要

癌胚 IGF2 mRNA 结合蛋白 1(IGF2BP1)在体外控制原发性和肿瘤衍生细胞的迁移和侵袭性。该蛋白是否还调节上皮-间充质转化(EMT),即肿瘤进展过程中涉及肿瘤细胞扩散的一个标志,仍不清楚。在这项研究中,我们揭示了 IGF2BP1 通过促进转录调节剂 LEF1 和 SLUG(SNAI2)的表达来增强肿瘤衍生细胞中的间充质样细胞特性。IGF2BP1 与 LEF1 转录本结合,并以 3'-UTR 依赖性方式防止其降解,从而导致 LEF1 表达上调。LEF1 通过与纤维连接蛋白 1 启动子结合来促进间充质标志物纤维连接蛋白的转录。此外,LEF1 强制执行“EMT 驱动”转录调节因子 SNAI2 的合成。因此,IGF2BP1 敲低导致 MET 样(间充质-上皮转化)形态变化,增强各种间充质样肿瘤衍生细胞中细胞-细胞接触的形成,并减少细胞迁移。然而,在具有 IGF2BP1 缺乏或低丰度的上皮样肿瘤衍生细胞中,该蛋白未能诱导 EMT。这些发现确定 IGF2BP1 为促间充质的转录后决定因素,它维持“EMT 驱动”转录调节剂、间充质标志物的合成,并增强肿瘤细胞迁移能力。这支持了之前的报告,表明 IGF2BP1 在肿瘤细胞扩散中起作用。

https://cdn.ncbi.nlm.nih.gov/pmc/blobs/950e/3711427/ac481517ff4d/gkt410f1p.jpg

文献AI研究员

20分钟写一篇综述,助力文献阅读效率提升50倍。

立即体验

用中文搜PubMed

大模型驱动的PubMed中文搜索引擎

马上搜索

文档翻译

学术文献翻译模型,支持多种主流文档格式。

立即体验