Suppr超能文献

LEF1基因与衰老相关的DNA甲基化调控炎症和神经退行性变通路。

Aging-associated DNA methylation of LEF1 modulates inflammation and neurodegenerative pathways.

作者信息

Chen Mengke, Zhou Lujie, Gao Yidan, Zhong Yao, Chen Cheng, Wang Zhicheng, Wang Xiaoning, Xia Rong

机构信息

Department of Blood Transfusion, Huashan Hospital, Fudan University, Shanghai, China.

Department of Hematology, Huashan Hospital, Fudan University, Shanghai, China.

出版信息

Front Immunol. 2025 Aug 21;16:1656442. doi: 10.3389/fimmu.2025.1656442. eCollection 2025.

Abstract

BACKGROUND

Aging is accompanied by profound changes in immune regulation and epigenetic landscapes, yet the molecular drivers underlying these alterations are not fully understood.

METHODS

Transcriptional profiles of peripheral blood samples from young and elderly individuals, together with aging-associated methylation probe data, were used to identify aging biomarkers. Transcriptomics and chromatin immunoprecipitation sequencing (ChIP-Seq) were conducted to explore potential regulatory mechanisms. Functional validation was performed via knockdown in immune and microglial cell lines, assessing inflammatory responses and reactive oxygen species (ROS) levels. Finally, an independent cohort was recruited to validate expression and promoter methylation, with ChIP-seq and the assay for transposase-accessible chromatin with sequencing (ATAC-seq) analyses supporting epigenetic repression as the underlying mechanism.

RESULTS

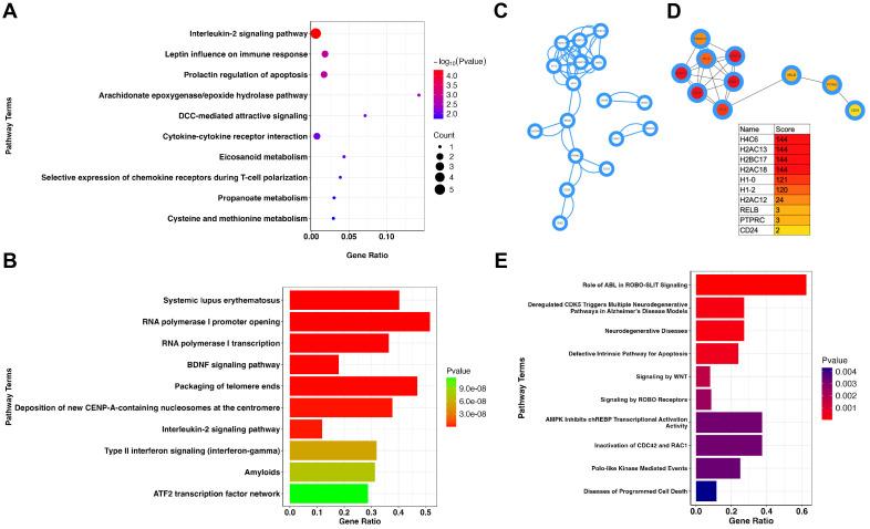
LEF1 expression was significantly downregulated in elderly individuals, accompanied by increased promoter methylation, indicating age-related epigenetic repression. Integrated multi-omics analysis linked LEF1 to immune inflammation and neurodegenerative pathways. LEF1 knockdown enhanced inflammatory responses and ROS production in vitro. ChIP-seq and ATAC-seq data supported epigenetic repression as a mechanism for age-related LEF1 silencing.

CONCLUSIONS

Age-related epigenetic repression of LEF1 contributes to immune-inflammatory activation and may underlie neurodegenerative processes.

摘要

背景

衰老伴随着免疫调节和表观遗传格局的深刻变化,但这些改变背后的分子驱动因素尚未完全明确。

方法

利用年轻个体和老年个体外周血样本的转录谱以及与衰老相关的甲基化探针数据来识别衰老生物标志物。进行转录组学和染色质免疫沉淀测序(ChIP-Seq)以探索潜在的调控机制。通过在免疫细胞系和小胶质细胞系中进行敲低实验,评估炎症反应和活性氧(ROS)水平来进行功能验证。最后,招募一个独立队列来验证表达和启动子甲基化,ChIP-seq和转座酶可及染色质测序分析(ATAC-seq)支持表观遗传抑制作为潜在机制。

结果

LEF1在老年个体中的表达显著下调,同时启动子甲基化增加,表明与年龄相关的表观遗传抑制。综合多组学分析将LEF1与免疫炎症和神经退行性途径联系起来。LEF1敲低在体外增强了炎症反应和ROS产生。ChIP-seq和ATAC-seq数据支持表观遗传抑制作为与年龄相关的LEF1沉默的机制。

结论

与年龄相关的LEF1表观遗传抑制导致免疫炎症激活,可能是神经退行性过程的基础。

https://cdn.ncbi.nlm.nih.gov/pmc/blobs/b497/12408614/93d2c7aa6245/fimmu-16-1656442-g001.jpg

文献AI研究员

20分钟写一篇综述,助力文献阅读效率提升50倍。

立即体验

用中文搜PubMed

大模型驱动的PubMed中文搜索引擎

马上搜索

文档翻译

学术文献翻译模型,支持多种主流文档格式。

立即体验