Suppr超能文献

Uba1 在不依赖 Atg7 和 Atg3 的自噬中发挥作用。

Uba1 functions in Atg7- and Atg3-independent autophagy.

机构信息

Department of Cancer Biology, University of Massachusetts Medical School, Worcester, Massachusetts 01605, USA.

出版信息

Nat Cell Biol. 2013 Sep;15(9):1067-78. doi: 10.1038/ncb2804. Epub 2013 Jul 21.

Abstract

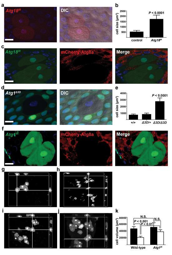
Autophagy is a conserved process that delivers components of the cytoplasm to lysosomes for degradation. The E1 and E2 enzymes encoded by Atg7 and Atg3 are thought to be essential for autophagy involving the ubiquitin-like protein Atg8. Here, we describe an Atg7- and Atg3-independent autophagy pathway that facilitates programmed reduction of cell size during intestine cell death. Although multiple components of the core autophagy pathways, including Atg8, are required for autophagy and cells to shrink in the midgut of the intestine, loss of either Atg7 or Atg3 function does not influence these cellular processes. Rather, Uba1, the E1 enzyme used in ubiquitylation, is required for autophagy and reduction of cell size. Our data reveal that distinct autophagy programs are used by different cells within an animal, and disclose an unappreciated role for ubiquitin activation in autophagy.

摘要

自噬是一种保守的过程,它将细胞质的成分输送到溶酶体进行降解。Atg7 和 Atg3 编码的 E1 和 E2 酶被认为对涉及泛素样蛋白 Atg8 的自噬是必不可少的。在这里,我们描述了一种 Atg7 和 Atg3 不依赖的自噬途径,该途径有助于在肠细胞死亡过程中程序性地减小细胞大小。尽管核心自噬途径的多个成分,包括 Atg8,对于自噬和细胞在肠道的中肠收缩是必需的,但 Atg7 或 Atg3 功能的丧失并不影响这些细胞过程。相反,泛素化中使用的 E1 酶 Uba1 对于自噬和细胞大小的减少是必需的。我们的数据表明,动物体内的不同细胞使用不同的自噬程序,并揭示了泛素激活在自噬中的一个未被认识的作用。

https://cdn.ncbi.nlm.nih.gov/pmc/blobs/19b9/3762904/5a3fca447936/nihms-495861-f0001.jpg

文献AI研究员

20分钟写一篇综述,助力文献阅读效率提升50倍。

立即体验

用中文搜PubMed

大模型驱动的PubMed中文搜索引擎

马上搜索

文档翻译

学术文献翻译模型,支持多种主流文档格式。

立即体验