Suppr超能文献

miR-133a 调控体内脂肪细胞棕色化。

miR-133a regulates adipocyte browning in vivo.

机构信息

Department of Animal Sciences, Purdue University, West Lafayette, Indiana, USA.

出版信息

PLoS Genet. 2013;9(7):e1003626. doi: 10.1371/journal.pgen.1003626. Epub 2013 Jul 11.

Abstract

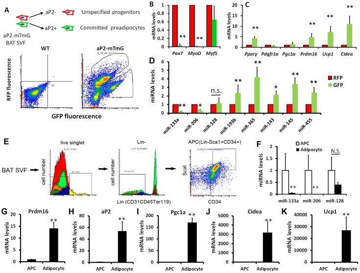
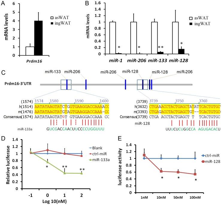
Prdm16 determines the bidirectional fate switch of skeletal muscle/brown adipose tissue (BAT) and regulates the thermogenic gene program of subcutaneous white adipose tissue (SAT) in mice. Here we show that miR-133a, a microRNA that is expressed in both BAT and SATs, directly targets the 3' UTR of Prdm16. The expression of miR-133a dramatically decreases along the commitment and differentiation of brown preadipocytes, accompanied by the upregulation of Prdm16. Overexpression of miR-133a in BAT and SAT cells significantly inhibits, and conversely inhibition of miR-133a upregulates, Prdm16 and brown adipogenesis. More importantly, double knockout of miR-133a1 and miR-133a2 in mice leads to elevations of the brown and thermogenic gene programs in SAT. Even 75% deletion of miR-133a (a1(-/-)a2(+/-) ) genes results in browning of SAT, manifested by the appearance of numerous multilocular UCP1-expressing adipocytes within SAT. Additionally, compared to wildtype mice, miR-133a1(-/-)a2(+/-) mice exhibit increased insulin sensitivity and glucose tolerance, and activate the thermogenic gene program more robustly upon cold exposure. These results together elucidate a crucial role of miR-133a in the regulation of adipocyte browning in vivo.

摘要

Prdm16 决定骨骼肌/棕色脂肪组织(BAT)的双向命运转变,并调节小鼠皮下白色脂肪组织(SAT)的生热基因程序。在这里,我们表明,miR-133a 是一种在 BAT 和 SATs 中都表达的 microRNA,直接靶向 Prdm16 的 3'UTR。miR-133a 的表达在棕色前脂肪细胞的分化过程中显著下降,同时 Prdm16 的表达上调。在 BAT 和 SAT 细胞中过表达 miR-133a 可显著抑制 Prdm16 和棕色脂肪生成,反之,抑制 miR-133a 则上调 Prdm16 和棕色脂肪生成。更重要的是,在小鼠中双重敲除 miR-133a1 和 miR-133a2 会导致 SAT 中棕色和生热基因程序的升高。即使 miR-133a 的缺失率为 75%(a1(-/-)a2(+/-)),也会导致 SAT 出现褐色化,表现为 SAT 内出现大量多房 UCP1 表达的脂肪细胞。此外,与野生型小鼠相比,miR-133a1(-/-)a2(+/-) 小鼠表现出更高的胰岛素敏感性和葡萄糖耐量,并且在寒冷暴露下更强烈地激活生热基因程序。这些结果共同阐明了 miR-133a 在体内调节脂肪细胞褐色化中的关键作用。

https://cdn.ncbi.nlm.nih.gov/pmc/blobs/f8d2/3708806/dae99f1d4667/pgen.1003626.g001.jpg

文献AI研究员

20分钟写一篇综述,助力文献阅读效率提升50倍。

立即体验

用中文搜PubMed

大模型驱动的PubMed中文搜索引擎

马上搜索

文档翻译

学术文献翻译模型,支持多种主流文档格式。

立即体验