Suppr超能文献

全基因组分析 Dof 转录因子基因家族揭示了大豆特有的可重复和功能特征。

Genome-wide analysis of the Dof transcription factor gene family reveals soybean-specific duplicable and functional characteristics.

机构信息

The National Key Facility for Crop Gene Resources and Genetic Improvement (NFCRI)/Institute of Crop Science, Chinese Academy of Agricultural Sciences, Beijing, P. R. China.

出版信息

PLoS One. 2013 Sep 30;8(9):e76809. doi: 10.1371/journal.pone.0076809. eCollection 2013.

Abstract

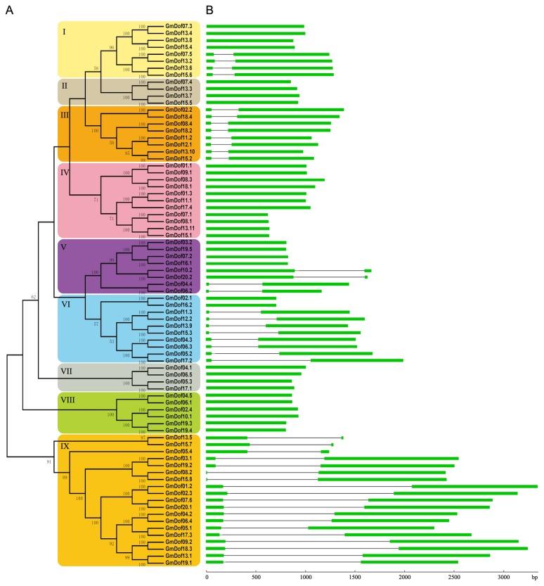
The Dof domain protein family is a classic plant-specific zinc-finger transcription factor family involved in a variety of biological processes. There is great diversity in the number of Dof genes in different plants. However, there are only very limited reports on the characterization of Dof transcription factors in soybean (Glycine max). In the present study, 78 putative Dof genes were identified from the whole-genome sequence of soybean. The predicted GmDof genes were non-randomly distributed within and across 19 out of 20 chromosomes and 97.4% (38 pairs) were preferentially retained duplicate paralogous genes located in duplicated regions of the genome. Soybean-specific segmental duplications contributed significantly to the expansion of the soybean Dof gene family. These Dof proteins were phylogenetically clustered into nine distinct subgroups among which the gene structure and motif compositions were considerably conserved. Comparative phylogenetic analysis of these Dof proteins revealed four major groups, similar to those reported for Arabidopsis and rice. Most of the GmDofs showed specific expression patterns based on RNA-seq data analyses. The expression patterns of some duplicate genes were partially redundant while others showed functional diversity, suggesting the occurrence of sub-functionalization during subsequent evolution. Comprehensive expression profile analysis also provided insights into the soybean-specific functional divergence among members of the Dof gene family. Cis-regulatory element analysis of these GmDof genes suggested diverse functions associated with different processes. Taken together, our results provide useful information for the functional characterization of soybean Dof genes by combining phylogenetic analysis with global gene-expression profiling.

摘要

Dof 结构域蛋白家族是一类经典的植物特异性锌指转录因子家族,参与多种生物学过程。不同植物中 Dof 基因的数量存在很大的多样性。然而,关于大豆(Glycine max)Dof 转录因子的特征描述仅有非常有限的报道。在本研究中,从大豆全基因组序列中鉴定出了 78 个假定的 Dof 基因。预测的 GmDof 基因在 20 条染色体中的 19 条内部和跨染色体上是非随机分布的,97.4%(38 对)是优先保留位于基因组重复区域的重复等位基因。大豆特有的片段重复对大豆 Dof 基因家族的扩张有重要贡献。这些 Dof 蛋白在系统发育上聚类为九个不同的亚群,其中基因结构和基序组成相当保守。对这些 Dof 蛋白的比较系统发育分析表明存在四个主要组,与拟南芥和水稻的报道相似。大多数 GmDofs 根据 RNA-seq 数据分析显示出特定的表达模式。一些重复基因的表达模式部分冗余,而另一些则表现出功能多样性,表明在随后的进化过程中发生了亚功能化。综合表达谱分析还提供了关于 Dof 基因家族成员在大豆中的特定功能分化的见解。对这些 GmDof 基因的顺式调控元件分析表明,与不同过程相关的多样化功能。总之,我们的结果通过将系统发育分析与全局基因表达谱分析相结合,为大豆 Dof 基因的功能特征提供了有用的信息。

https://cdn.ncbi.nlm.nih.gov/pmc/blobs/b174/3786956/16b1503245cb/pone.0076809.g001.jpg

文献AI研究员

20分钟写一篇综述,助力文献阅读效率提升50倍。

立即体验

用中文搜PubMed

大模型驱动的PubMed中文搜索引擎

马上搜索

文档翻译

学术文献翻译模型,支持多种主流文档格式。

立即体验