Suppr超能文献

H3K4单甲基化和二甲基化转移酶MLL4是细胞分化过程中增强子激活所必需的。

H3K4 mono- and di-methyltransferase MLL4 is required for enhancer activation during cell differentiation.

作者信息

Lee Ji-Eun, Wang Chaochen, Xu Shiliyang, Cho Young-Wook, Wang Lifeng, Feng Xuesong, Baldridge Anne, Sartorelli Vittorio, Zhuang Lenan, Peng Weiqun, Ge Kai

机构信息

Adipocyte Biology and Gene Regulation Section, Laboratory of Endocrinology and Receptor Biology, National Institute of Diabetes and Digestive and Kidney Diseases, National Institutes of Health, Bethesda, United States.

出版信息

Elife. 2013 Dec 24;2:e01503. doi: 10.7554/eLife.01503.

Abstract

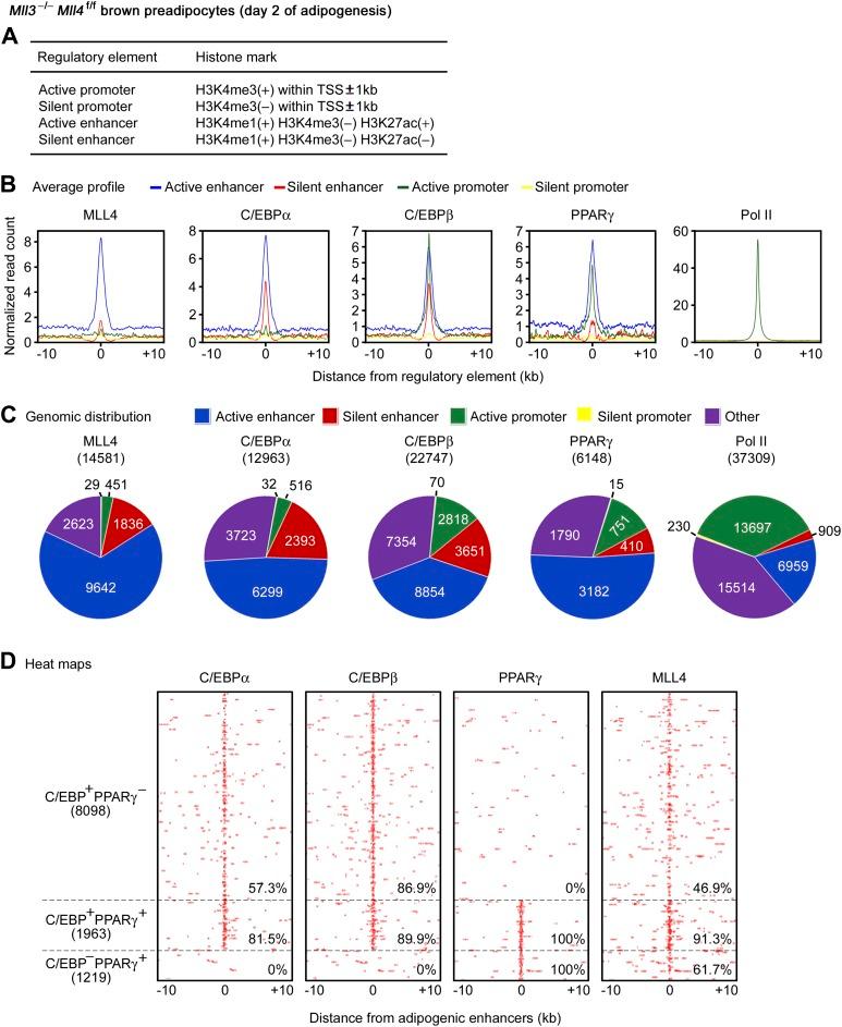
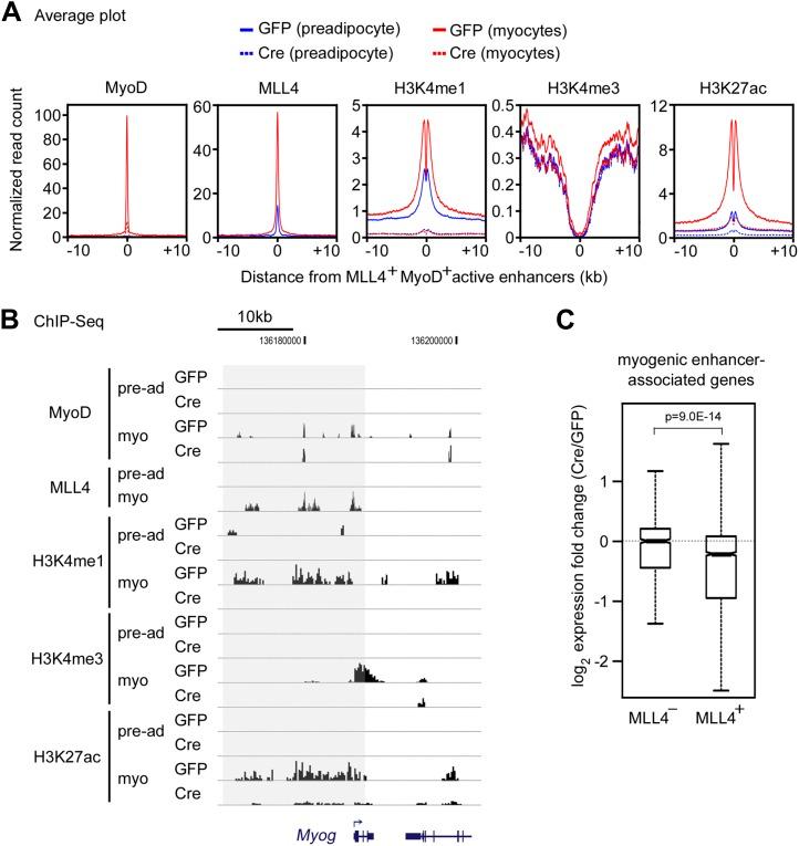
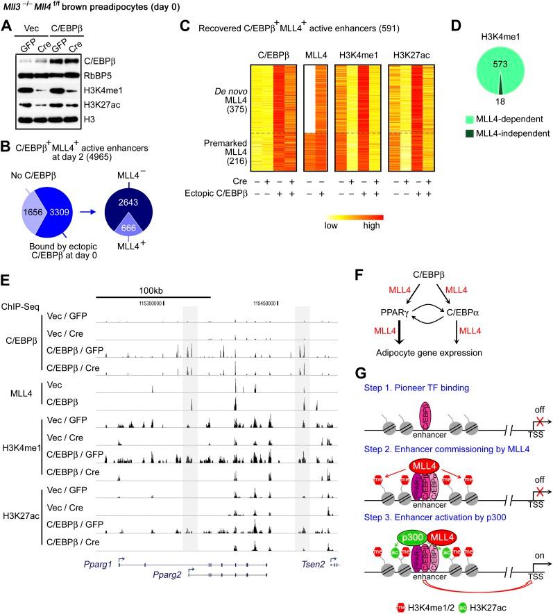
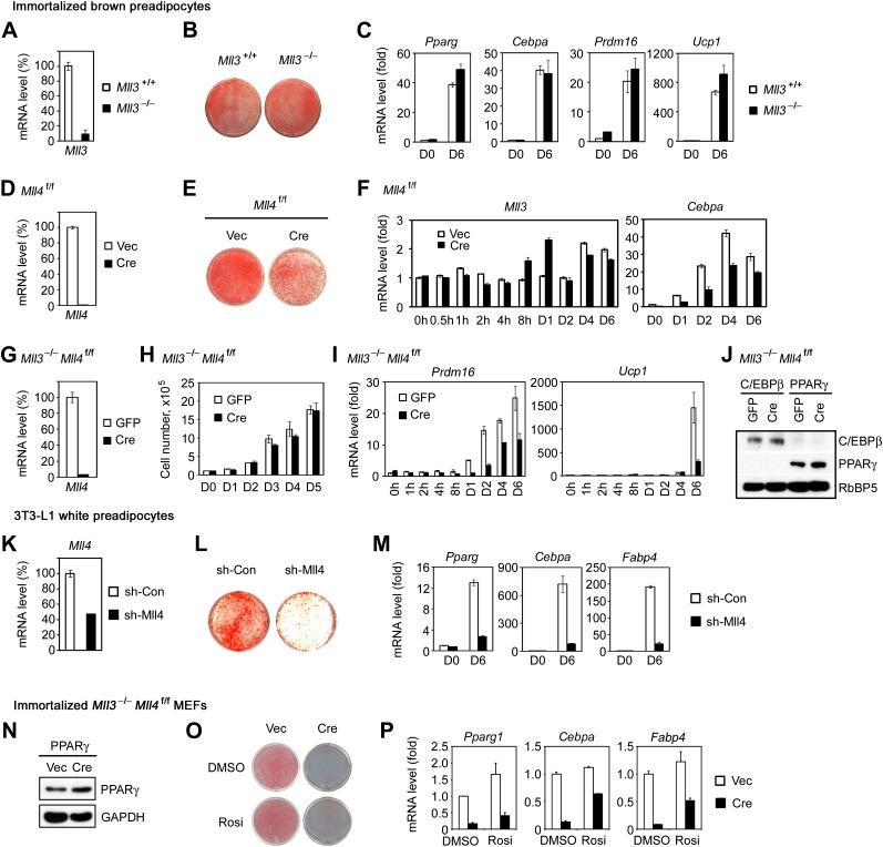
Enhancers play a central role in cell-type-specific gene expression and are marked by H3K4me1/2. Active enhancers are further marked by H3K27ac. However, the methyltransferases responsible for H3K4me1/2 on enhancers remain elusive. Furthermore, how these enzymes function on enhancers to regulate cell-type-specific gene expression is unclear. In this study, we identify MLL4 (KMT2D) as a major mammalian H3K4 mono- and di-methyltransferase with partial functional redundancy with MLL3 (KMT2C). Using adipogenesis and myogenesis as model systems, we show that MLL4 exhibits cell-type- and differentiation-stage-specific genomic binding and is predominantly localized on enhancers. MLL4 co-localizes with lineage-determining transcription factors (TFs) on active enhancers during differentiation. Deletion of Mll4 markedly decreases H3K4me1/2, H3K27ac, Mediator and Polymerase II levels on enhancers and leads to severe defects in cell-type-specific gene expression and cell differentiation. Together, these findings identify MLL4 as a major mammalian H3K4 mono- and di-methyltransferase essential for enhancer activation during cell differentiation. DOI: http://dx.doi.org/10.7554/eLife.01503.001.

摘要

增强子在细胞类型特异性基因表达中起核心作用,并以H3K4me1/2为标志。活性增强子还以H3K27ac为标志。然而,负责增强子上H3K4me1/2的甲基转移酶仍然未知。此外,这些酶如何在增强子上发挥作用以调节细胞类型特异性基因表达尚不清楚。在本研究中,我们鉴定出MLL4(KMT2D)是一种主要的哺乳动物H3K4单甲基和二甲基转移酶,与MLL3(KMT2C)具有部分功能冗余。使用脂肪生成和肌生成作为模型系统,我们表明MLL4表现出细胞类型和分化阶段特异性的基因组结合,并且主要定位于增强子上。在分化过程中,MLL4与谱系决定转录因子(TFs)在活性增强子上共定位。缺失Mll4会显著降低增强子上的H3K4me1/2、H3K27ac、中介体和聚合酶II水平,并导致细胞类型特异性基因表达和细胞分化的严重缺陷。总之,这些发现确定MLL4是一种主要的哺乳动物H3K4单甲基和二甲基转移酶,对细胞分化过程中的增强子激活至关重要。DOI: http://dx.doi.org/10.7554/eLife.01503.001

https://cdn.ncbi.nlm.nih.gov/pmc/blobs/4800/3869375/ea1a00bf2dee/elife-01503-fig1.jpg

文献AI研究员

20分钟写一篇综述,助力文献阅读效率提升50倍。

立即体验

用中文搜PubMed

大模型驱动的PubMed中文搜索引擎

马上搜索

文档翻译

学术文献翻译模型,支持多种主流文档格式。

立即体验