Suppr超能文献

JNK依赖活性氧(ROS)的激活将p53转化为一种有效的癌基因抑制剂,从而导致强烈的细胞凋亡。

ROS-dependent activation of JNK converts p53 into an efficient inhibitor of oncogenes leading to robust apoptosis.

作者信息

Shi Y, Nikulenkov F, Zawacka-Pankau J, Li H, Gabdoulline R, Xu J, Eriksson S, Hedström E, Issaeva N, Kel A, Arnér E S J, Selivanova G

机构信息

Department of Microbiology, Tumor and Cell Biology (MTC), Karolinska Institutet 17177, Stockholm, Sweden.

1] Department of Microbiology, Tumor and Cell Biology (MTC), Karolinska Institutet 17177, Stockholm, Sweden [2] Department of Biotechnology, Intercollegiate Faculty of Biotechnology, UG-MUG 80-822, Gdansk, Poland.

出版信息

Cell Death Differ. 2014 Apr;21(4):612-23. doi: 10.1038/cdd.2013.186. Epub 2014 Jan 10.

Abstract

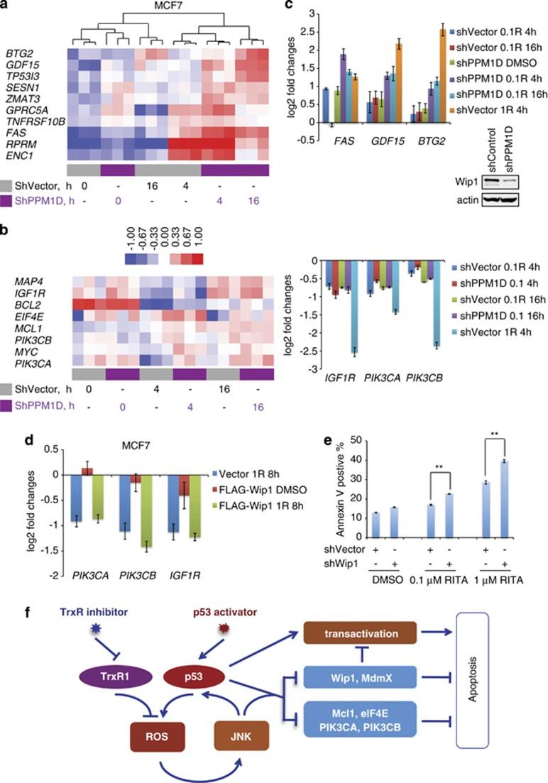
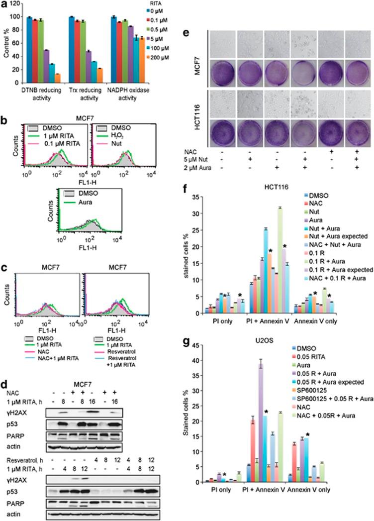
Rescue of the p53 tumor suppressor is an attractive cancer therapy approach. However, pharmacologically activated p53 can induce diverse responses ranging from cell death to growth arrest and DNA repair, which limits the efficient application of p53-reactivating drugs in clinic. Elucidation of the molecular mechanisms defining the biological outcome upon p53 activation remains a grand challenge in the p53 field. Here, we report that concurrent pharmacological activation of p53 and inhibition of thioredoxin reductase followed by generation of reactive oxygen species (ROS), result in the synthetic lethality in cancer cells. ROS promote the activation of c-Jun N-terminal kinase (JNK) and DNA damage response, which establishes a positive feedback loop with p53. This converts the p53-induced growth arrest/senescence to apoptosis. We identified several survival oncogenes inhibited by p53 in JNK-dependent manner, including Mcl1, PI3K, eIF4E, as well as p53 inhibitors Wip1 and MdmX. Further, we show that Wip1 is one of the crucial executors downstream of JNK whose ablation confers the enhanced and sustained p53 transcriptional response contributing to cell death. Our study provides novel insights for manipulating p53 response in a controlled way. Further, our results may enable new pharmacological strategy to exploit abnormally high ROS level, often linked with higher aggressiveness in cancer, to selectively kill cancer cells upon pharmacological reactivation of p53.

摘要

挽救p53肿瘤抑制因子是一种颇具吸引力的癌症治疗方法。然而,药物激活的p53可引发从细胞死亡到生长停滞和DNA修复等多种反应,这限制了p53激活药物在临床上的有效应用。阐明决定p53激活后生物学结果的分子机制仍是p53领域的一项重大挑战。在此,我们报告,同时进行p53的药物激活和硫氧还蛋白还原酶的抑制,随后产生活性氧(ROS),会导致癌细胞发生合成致死。ROS促进c-Jun氨基末端激酶(JNK)的激活和DNA损伤反应,这与p53建立了一个正反馈回路。这将p53诱导的生长停滞/衰老转变为凋亡。我们鉴定出了几种以JNK依赖方式被p53抑制的存活癌基因,包括Mcl1、PI3K、eIF4E,以及p53抑制剂Wip1和MdmX。此外,我们表明Wip1是JNK下游的关键执行者之一,其缺失会赋予增强且持续的p53转录反应,从而导致细胞死亡。我们的研究为以可控方式操纵p53反应提供了新的见解。此外,我们的结果可能促成一种新的药理学策略,利用通常与癌症更高侵袭性相关的异常高ROS水平,在药物重新激活p53后选择性杀死癌细胞。

https://cdn.ncbi.nlm.nih.gov/pmc/blobs/cea5/3950324/dd0f9235e027/cdd2013186f1.jpg

文献AI研究员

20分钟写一篇综述,助力文献阅读效率提升50倍。

立即体验

用中文搜PubMed

大模型驱动的PubMed中文搜索引擎

马上搜索

文档翻译

学术文献翻译模型,支持多种主流文档格式。

立即体验