Suppr超能文献

抗蠕虫药物氯硝柳胺在乳腺癌模型中可诱导细胞凋亡、抑制转移并减少免疫抑制细胞。

The anthelmintic drug niclosamide induces apoptosis, impairs metastasis and reduces immunosuppressive cells in breast cancer model.

作者信息

Ye Tinghong, Xiong Ying, Yan Yupeng, Xia Yong, Song Xuejiao, Liu Li, Li Deliang, Wang Ningyu, Zhang Lidan, Zhu Yongxia, Zeng Jun, Wei Yuquan, Yu Luoting

机构信息

State Key Laboratory of Biotherapy and Cancer Center, West China Hospital, West China Medical School, Sichuan University, Chengdu, China.

State Key Laboratory of Biotherapy and Cancer Center, West China Hospital, West China Medical School, Sichuan University, Chengdu, China ; College of Life Science, Sichuan University, Chengdu, China.

出版信息

PLoS One. 2014 Jan 8;9(1):e85887. doi: 10.1371/journal.pone.0085887. eCollection 2014.

Abstract

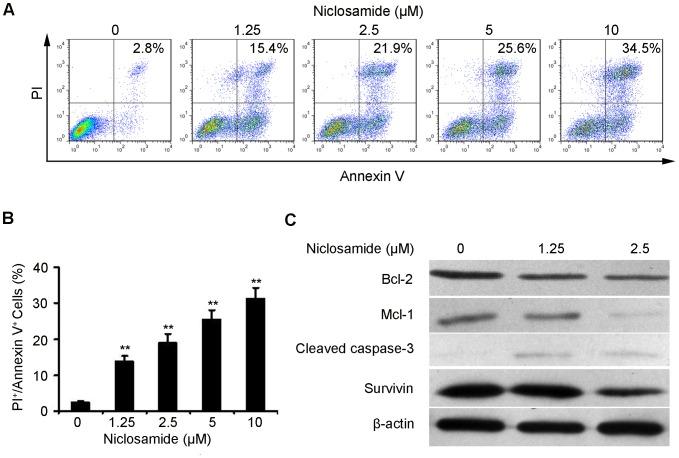
Breast carcinoma is the most common female cancer with considerable metastatic potential. Discovery of new therapeutic approaches for treatment of metastatic breast cancer is still needed. Here, we reported our finding with niclosamide, an FDA approved anthelmintic drug. The potency of niclosamide on breast cancer was assessed in vitro and in vivo. In this investigation, we found that niclosamide showed a dramatic growth inhibition against breast cancer cell lines and induced apoptosis of 4T1 cells in a dose-dependent manner. Further, Western blot analysis demonstrated the occurrence of its apoptosis was associated with activation of Cleaved caspases-3, down-regulation of Bcl-2, Mcl-1 and Survivin. Moreover, niclosamide blocked breast cancer cells migration and invasion, and the reduction of phosphorylated STAT3(Tyr705), phosphorylated FAK(Tyr925) and phosphorylated Src(Tyr416) were also observed. Furthermore, in our animal experiments, intraperitoneal administration of 20 mg/kg/d niclosamide suppressed 4T1 tumor growth without detectable toxicity. Histological and immunohistochemical analyses revealed a decrease in Ki67-positive cells, VEGF-positive cells and microvessel density (MVD) and an increase in Cleaved caspase-3-positive cells upon niclosamide. Notably, niclosamide reduced the number of myeloid-derived suppressor cells (MDSCs) in tumor tissues and blocked formation of pulmonary metastases. Taken together, these results demonstrated that niclosamide may be a promising candidate for breast cancer.

摘要

乳腺癌是最常见的女性癌症,具有相当大的转移潜能。仍需要发现治疗转移性乳腺癌的新治疗方法。在此,我们报告了我们对已获美国食品药品监督管理局(FDA)批准的驱虫药氯硝柳胺的研究发现。在体外和体内评估了氯硝柳胺对乳腺癌的疗效。在本研究中,我们发现氯硝柳胺对乳腺癌细胞系表现出显著的生长抑制作用,并以剂量依赖性方式诱导4T1细胞凋亡。此外,蛋白质免疫印迹分析表明,其凋亡的发生与裂解的半胱天冬酶-3的激活、Bcl-2、Mcl-1和生存素的下调有关。此外,氯硝柳胺可阻断乳腺癌细胞的迁移和侵袭,还观察到磷酸化信号转导子和转录激活子3(Tyr705)、磷酸化黏着斑激酶(Tyr925)和磷酸化Src(Tyr416)减少。此外,在我们的动物实验中,腹腔注射20mg/kg/d的氯硝柳胺可抑制4T1肿瘤生长,且未检测到毒性。组织学和免疫组织化学分析显示,氯硝柳胺处理后,Ki67阳性细胞、血管内皮生长因子(VEGF)阳性细胞和微血管密度(MVD)减少,裂解的半胱天冬酶-3阳性细胞增加。值得注意的是,氯硝柳胺减少了肿瘤组织中髓源性抑制细胞(MDSC)的数量,并阻止了肺转移的形成。综上所述,这些结果表明氯硝柳胺可能是一种有前景的乳腺癌治疗候选药物。

https://cdn.ncbi.nlm.nih.gov/pmc/blobs/9205/3885752/10e45c75031e/pone.0085887.g001.jpg

文献AI研究员

20分钟写一篇综述,助力文献阅读效率提升50倍。

立即体验

用中文搜PubMed

大模型驱动的PubMed中文搜索引擎

马上搜索

文档翻译

学术文献翻译模型,支持多种主流文档格式。

立即体验