Suppr超能文献

开发一种靶向癌症-睾丸抗原SSX2中HLA-A*0201限制性表位的T细胞受体,用于癌症的过继性免疫治疗。

Development of a T cell receptor targeting an HLA-A*0201 restricted epitope from the cancer-testis antigen SSX2 for adoptive immunotherapy of cancer.

作者信息

Abate-Daga Daniel, Speiser Daniel E, Chinnasamy Nachimuthu, Zheng Zhili, Xu Hui, Feldman Steven A, Rosenberg Steven A, Morgan Richard A

机构信息

Surgery Branch, National Cancer Institute, National Institutes of Health, Bethesda, Maryland, United States of America.

Department of Oncology, Ludwig Center, University of Lausanne, Lausanne, Switzerland.

出版信息

PLoS One. 2014 Mar 28;9(3):e93321. doi: 10.1371/journal.pone.0093321. eCollection 2014.

Abstract

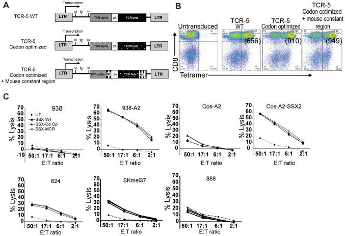
The clinical success of adoptive immunotherapy of cancer relies on the selection of target antigens that are highly expressed in tumor cells but absent in essential normal tissues. A group of genes that encode the cancer/testis or cancer germline antigens have been proposed as ideal targets for immunotherapy due to their high expression in multiple cancer types and their restricted expression in immunoprivileged normal tissues. In the present work we report the isolation and characterization of human T cell receptors (TCRs) with specificity for synovial sarcoma X breakpoint 2 (SSX2), a cancer/testis antigen expressed in melanoma, prostate cancer, lymphoma, multiple myeloma and pancreatic cancer, among other tumors. We isolated seven HLA-A2 restricted T cell receptors from natural T cell clones derived from tumor-infiltrated lymph nodes of two SSX2-seropositive melanoma patients, and selected four TCRs for cloning into retroviral vectors. Peripheral blood lymphocytes (PBL) transduced with three of four SSX2 TCRs showed SSX241-49 (KASEKIFYV) peptide specific reactivity, tumor cell recognition and tetramer binding. One of these, TCR-5, exhibited tetramer binding in both CD4 and CD8 cells and was selected for further studies. Antigen-specific and HLA-A*0201-restricted interferon-γ release, cell lysis and lymphocyte proliferation was observed following culture of TCR engineered human PBL with relevant tumor cell lines. Codon optimization was found to increase TCR-5 expression in transduced T cells, and this construct has been selected for development of clinical grade viral vector producing cells. The tumor-specific pattern of expression of SSX2, along with the potent and selective activity of TCR-5, makes this TCR an attractive candidate for potential TCR gene therapy to treat multiple cancer histologies.

摘要

癌症过继性免疫疗法的临床成功依赖于对靶抗原的选择,这些靶抗原在肿瘤细胞中高表达,但在重要的正常组织中不存在。一组编码癌胚抗原或癌症种系抗原的基因已被提议作为免疫疗法的理想靶点,因为它们在多种癌症类型中高表达,且在免疫赦免的正常组织中表达受限。在本研究中,我们报告了对滑膜肉瘤X断点2(SSX2)具有特异性的人T细胞受体(TCR)的分离和特性鉴定,SSX2是一种癌胚抗原,在黑色素瘤、前列腺癌、淋巴瘤、多发性骨髓瘤和胰腺癌等多种肿瘤中表达。我们从两名SSX2血清阳性黑色素瘤患者的肿瘤浸润淋巴结来源的天然T细胞克隆中分离出7种HLA - A2限制性T细胞受体,并选择了4种TCR克隆到逆转录病毒载体中。用4种SSX2 TCR中的3种转导的外周血淋巴细胞(PBL)显示出对SSX241 - 49(KASEKIFYV)肽的特异性反应性、肿瘤细胞识别和四聚体结合。其中之一,TCR - 5,在CD4和CD8细胞中均表现出四聚体结合,并被选择用于进一步研究。用工程化TCR的人PBL与相关肿瘤细胞系培养后,观察到抗原特异性和HLA - A*0201限制性干扰素 - γ释放、细胞裂解和淋巴细胞增殖。发现密码子优化可增加转导T细胞中TCR - 5的表达,并且该构建体已被选择用于开发临床级病毒载体生产细胞。SSX2的肿瘤特异性表达模式,以及TCR - 5的强效和选择性活性,使得该TCR成为潜在TCR基因疗法治疗多种癌症组织学类型的有吸引力的候选者。

https://cdn.ncbi.nlm.nih.gov/pmc/blobs/aad5/3969312/9a0c6c74c855/pone.0093321.g001.jpg

文献AI研究员

20分钟写一篇综述,助力文献阅读效率提升50倍。

立即体验

用中文搜PubMed

大模型驱动的PubMed中文搜索引擎

马上搜索

文档翻译

学术文献翻译模型,支持多种主流文档格式。

立即体验