Suppr超能文献

开花植物新基因起源的“花粉外”假说:来自拟南芥的研究

"Out of pollen" hypothesis for origin of new genes in flowering plants: study from Arabidopsis thaliana.

作者信息

Wu Dong-Dong, Wang Xin, Li Yan, Zeng Lin, Irwin David M, Zhang Ya-Ping

机构信息

State Key Laboratory of Genetic Resources and Evolution, Kunming Institute of Zoology, Chinese Academy of Sciences, Kunming, China Kunming College of Life Science, University of Chinese Academy of Sciences, Kunming, Yunnan, China.

Laboratory for Conservation and Utilization of Bio-resources, Yunnan University, Kunming, China.

出版信息

Genome Biol Evol. 2014 Sep 17;6(10):2822-9. doi: 10.1093/gbe/evu206.

Abstract

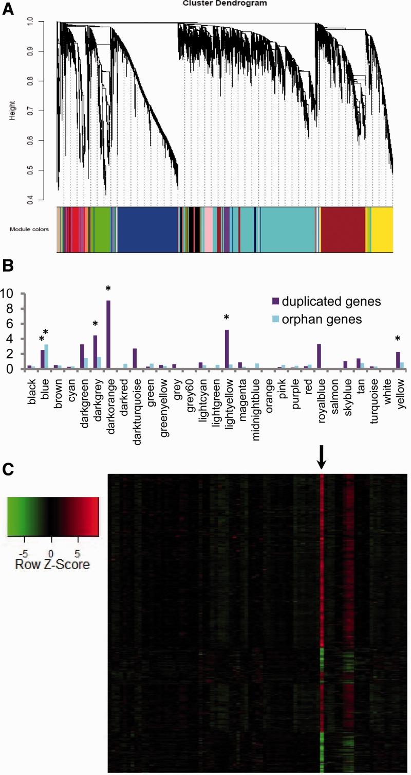
New genes, which provide material for evolutionary innovation, have been extensively studied for many years in animals where it is observed that they commonly show an expression bias for the testis. Thus, the testis is a major source for the generation of new genes in animals. The source tissue for new genes in plants is unclear. Here, we find that new genes in plants show a bias in expression to mature pollen, and are also enriched in a gene coexpression module that correlates with mature pollen in Arabidopsis thaliana. Transposable elements are significantly enriched in the new genes, and the high activity of transposable elements in the vegetative nucleus, compared with the germ cells, suggests that new genes are most easily generated in the vegetative nucleus in the mature pollen. We propose an "out of pollen" hypothesis for the origin of new genes in flowering plants.

摘要

新基因,为进化创新提供了物质基础,多年来在动物中已得到广泛研究,在动物中观察到它们通常表现出对睾丸的表达偏好。因此,睾丸是动物中新基因产生的主要来源。植物中新基因的来源组织尚不清楚。在这里,我们发现植物中的新基因在成熟花粉中表现出表达偏好,并且在拟南芥中还富集于与成熟花粉相关的基因共表达模块中。转座元件在新基因中显著富集,与生殖细胞相比,营养核中转座元件的高活性表明新基因最容易在成熟花粉的营养核中产生。我们提出了一个关于开花植物新基因起源的“花粉外起源”假说。

https://cdn.ncbi.nlm.nih.gov/pmc/blobs/d5be/4224333/570c4e8555b6/evu206f1p.jpg

文献AI研究员

20分钟写一篇综述,助力文献阅读效率提升50倍。

立即体验

用中文搜PubMed

大模型驱动的PubMed中文搜索引擎

马上搜索

文档翻译

学术文献翻译模型,支持多种主流文档格式。

立即体验