Suppr超能文献

TRF1 通过招募 BLM 解旋酶以及 ATR 信号通路的 TPP1/POT1 抑制因子来解决与 TTAGGG 重复序列相关的复制问题。

TRF1 negotiates TTAGGG repeat-associated replication problems by recruiting the BLM helicase and the TPP1/POT1 repressor of ATR signaling.

作者信息

Zimmermann Michal, Kibe Tatsuya, Kabir Shaheen, de Lange Titia

机构信息

Laboratory for Cell Biology and Genetics, The Rockefeller University, New York, New York 10065, USA; Central European Institute of Technology, Masaryk University, Brno 625 00, Czech Republic.

Laboratory for Cell Biology and Genetics, The Rockefeller University, New York, New York 10065, USA;

出版信息

Genes Dev. 2014 Nov 15;28(22):2477-91. doi: 10.1101/gad.251611.114. Epub 2014 Oct 24.

Abstract

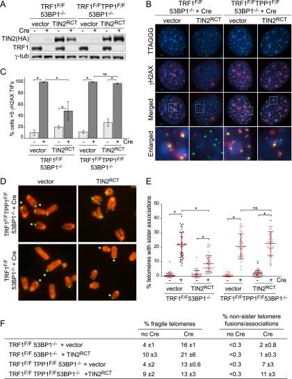
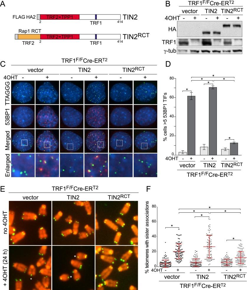
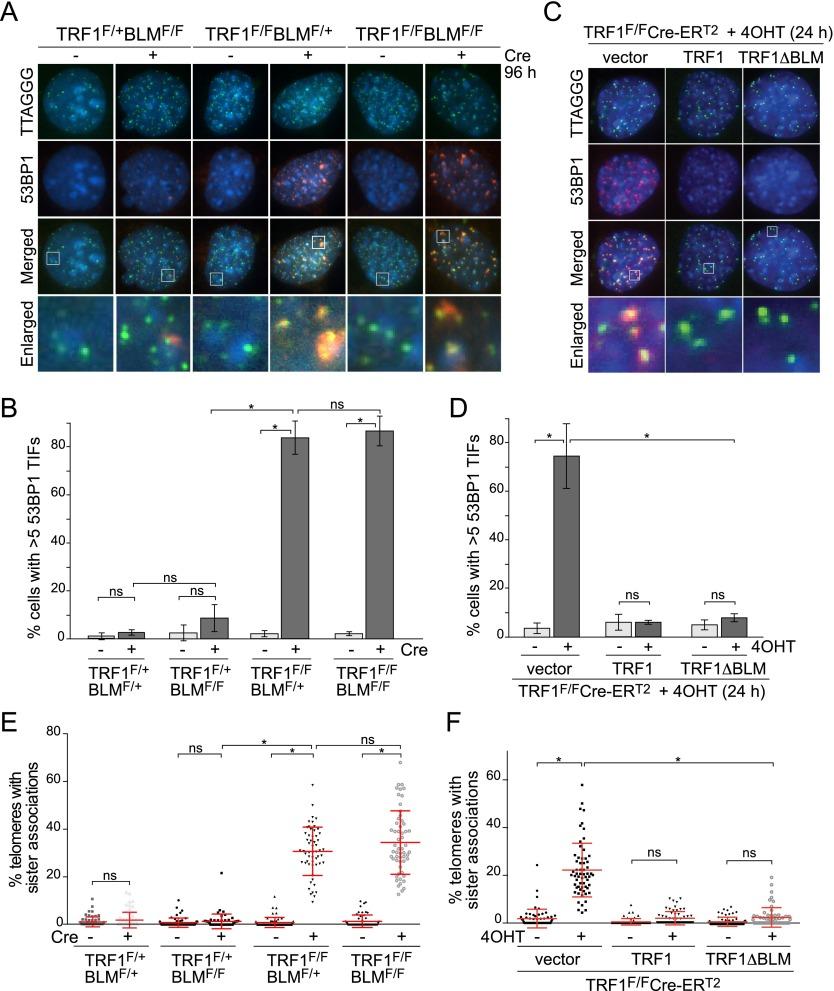
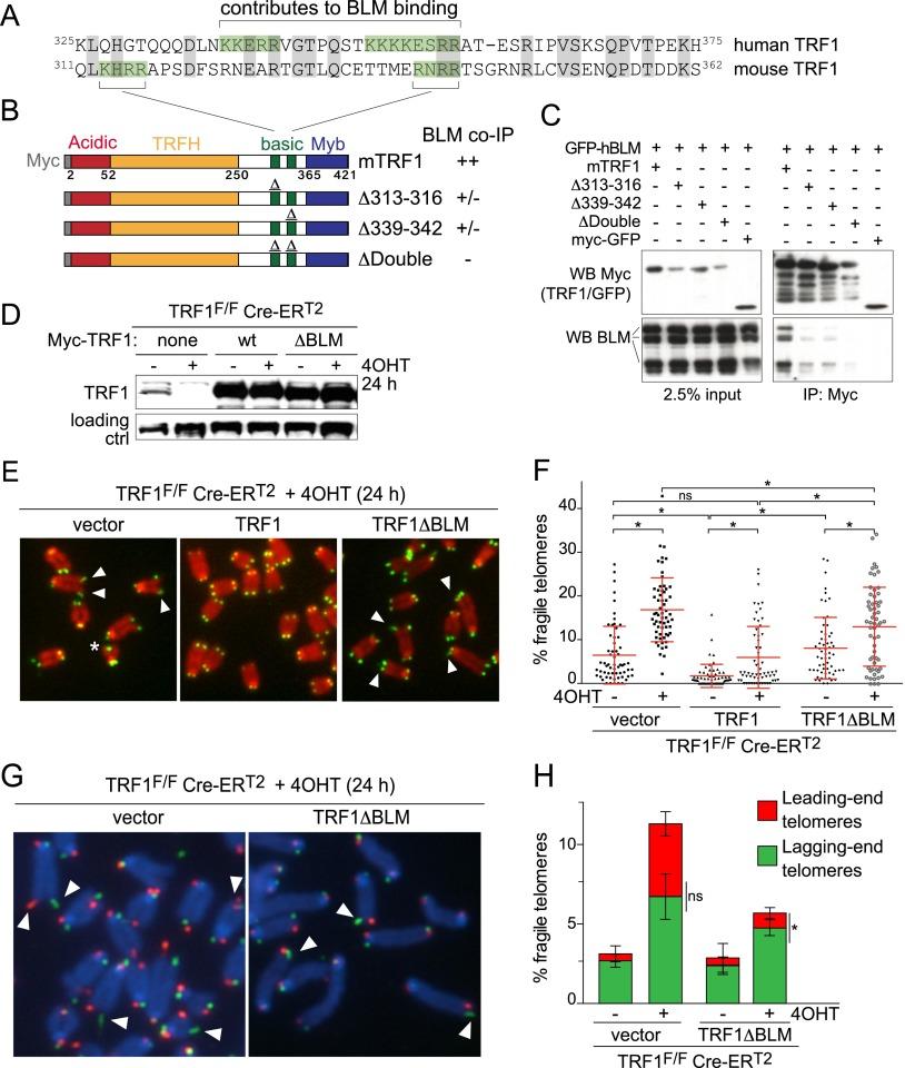
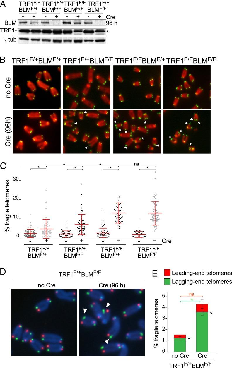
The semiconservative replication of telomeres is facilitated by the shelterin component TRF1. Without TRF1, replication forks stall in the telomeric repeats, leading to ATR kinase signaling upon S-phase progression, fragile metaphase telomeres that resemble the common fragile sites (CFSs), and the association of sister telomeres. In contrast, TRF1 does not contribute significantly to the end protection functions of shelterin. We addressed the mechanism of TRF1 action using mouse conditional knockouts of BLM, TRF1, TPP1, and Rap1 in combination with expression of TRF1 and TIN2 mutants. The data establish that TRF1 binds BLM to facilitate lagging but not leading strand telomeric DNA synthesis. As the template for lagging strand telomeric DNA synthesis is the TTAGGG repeat strand, TRF1-bound BLM is likely required to remove secondary structures formed by these sequences. In addition, the data establish that TRF1 deploys TIN2 and the TPP1/POT1 heterodimers in shelterin to prevent ATR during telomere replication and repress the accompanying sister telomere associations. Thus, TRF1 uses two distinct mechanisms to promote replication of telomeric DNA and circumvent the consequences of replication stress. These data are relevant to the expression of CFSs and provide insights into TIN2, which is compromised in dyskeratosis congenita (DC) and related disorders.

摘要

端粒的半保留复制由端粒保护蛋白复合体组分TRF1促进。没有TRF1时,复制叉在端粒重复序列中停滞,导致在S期进程中ATR激酶信号传导、出现类似于常见脆性位点(CFS)的脆弱中期端粒以及姐妹端粒的关联。相比之下,TRF1对端粒保护蛋白复合体的末端保护功能贡献不大。我们通过对BLM、TRF1、TPP1和Rap1进行小鼠条件性敲除,并结合TRF1和TIN2突变体的表达,来研究TRF1的作用机制。数据表明,TRF1与BLM结合以促进滞后链而非前导链的端粒DNA合成。由于滞后链端粒DNA合成的模板是TTAGGG重复链,与TRF1结合的BLM可能是去除由这些序列形成的二级结构所必需的。此外,数据表明,TRF1在端粒保护蛋白复合体中部署TIN2以及TPP1/POT1异二聚体,以在端粒复制过程中防止ATR激活,并抑制随之而来的姐妹端粒关联。因此,TRF1利用两种不同机制促进端粒DNA复制并规避复制应激的后果。这些数据与CFS的表达相关,并为在先天性角化不良(DC)及相关疾病中受损的TIN2提供了深入了解。

https://cdn.ncbi.nlm.nih.gov/pmc/blobs/f3dd/4233241/41ff1f7633f3/2477fig1.jpg

文献AI研究员

20分钟写一篇综述,助力文献阅读效率提升50倍。

立即体验

用中文搜PubMed

大模型驱动的PubMed中文搜索引擎

马上搜索

文档翻译

学术文献翻译模型,支持多种主流文档格式。

立即体验