Suppr超能文献

哺乳动物兰尼碱受体的结构。

Structure of a mammalian ryanodine receptor.

作者信息

Zalk Ran, Clarke Oliver B, des Georges Amédée, Grassucci Robert A, Reiken Steven, Mancia Filippo, Hendrickson Wayne A, Frank Joachim, Marks Andrew R

机构信息

Department of Physiology and Cellular Biophysics, Columbia University, New York, New York 10032, USA.

Department of Biochemistry and Molecular Biophysics, Columbia University, New York, New York 10032, USA.

出版信息

Nature. 2015 Jan 1;517(7532):44-9. doi: 10.1038/nature13950. Epub 2014 Dec 1.

Abstract

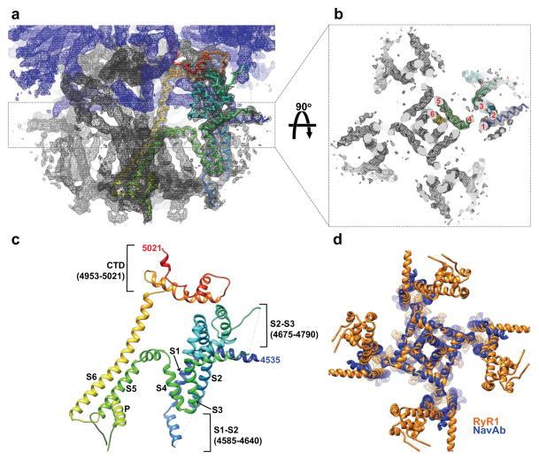
Ryanodine receptors (RyRs) mediate the rapid release of calcium (Ca(2+)) from intracellular stores into the cytosol, which is essential for numerous cellular functions including excitation-contraction coupling in muscle. Lack of sufficient structural detail has impeded understanding of RyR gating and regulation. Here we report the closed-state structure of the 2.3-megadalton complex of the rabbit skeletal muscle type 1 RyR (RyR1), solved by single-particle electron cryomicroscopy at an overall resolution of 4.8 Å. We fitted a polyalanine-level model to all 3,757 ordered residues in each protomer, defining the transmembrane pore in unprecedented detail and placing all cytosolic domains as tertiary folds. The cytosolic assembly is built on an extended α-solenoid scaffold connecting key regulatory domains to the pore. The RyR1 pore architecture places it in the six-transmembrane ion channel superfamily. A unique domain inserted between the second and third transmembrane helices interacts intimately with paired EF-hands originating from the α-solenoid scaffold, suggesting a mechanism for channel gating by Ca(2+).

摘要

兰尼碱受体(RyRs)介导细胞内钙库中的钙离子(Ca(2+))快速释放到细胞质中,这对于包括肌肉兴奋-收缩偶联在内的众多细胞功能至关重要。由于缺乏足够的结构细节,阻碍了对RyR门控和调节的理解。在此,我们报告了兔骨骼肌1型RyR(RyR1)2.3兆道尔顿复合物的关闭状态结构,通过单颗粒冷冻电子显微镜解析,整体分辨率为4.8 Å。我们为每个原体中的所有3757个有序残基拟合了一个聚丙氨酸水平的模型,以前所未有的细节定义了跨膜孔,并将所有胞质结构域定位为三级折叠。胞质组装基于一个延伸的α-螺线管支架构建,该支架将关键调节结构域连接到孔。RyR1孔结构将其置于六跨膜离子通道超家族中。插入第二和第三跨膜螺旋之间的一个独特结构域与源自α-螺线管支架的成对EF-手紧密相互作用,提示了一种由Ca(2+)进行通道门控的机制。

https://cdn.ncbi.nlm.nih.gov/pmc/blobs/1506/4300236/7f181fbeeab7/nihms634427f6.jpg

文献AI研究员

20分钟写一篇综述,助力文献阅读效率提升50倍。

立即体验

用中文搜PubMed

大模型驱动的PubMed中文搜索引擎

马上搜索

文档翻译

学术文献翻译模型,支持多种主流文档格式。

立即体验