Suppr超能文献

Vacuolin-1通过激活RAB5A有效且可逆地抑制自噬体-溶酶体融合。

Vacuolin-1 potently and reversibly inhibits autophagosome-lysosome fusion by activating RAB5A.

作者信息

Lu Yingying, Dong Shichen, Hao Baixia, Li Chang, Zhu Kaiyuan, Guo Wenjing, Wang Qian, Cheung King-Ho, Wong Connie W M, Wu Wu-Tian, Markus Huss, Yue Jianbo

机构信息

a Department of Biomedical Sciences ; City University of Hong Kong ; Hong Kong , China.

出版信息

Autophagy. 2014;10(11):1895-905. doi: 10.4161/auto.32200. Epub 2014 Oct 30.

Abstract

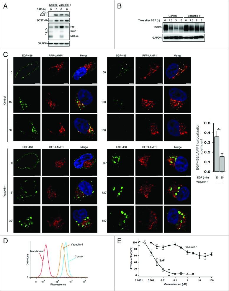
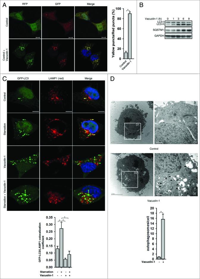
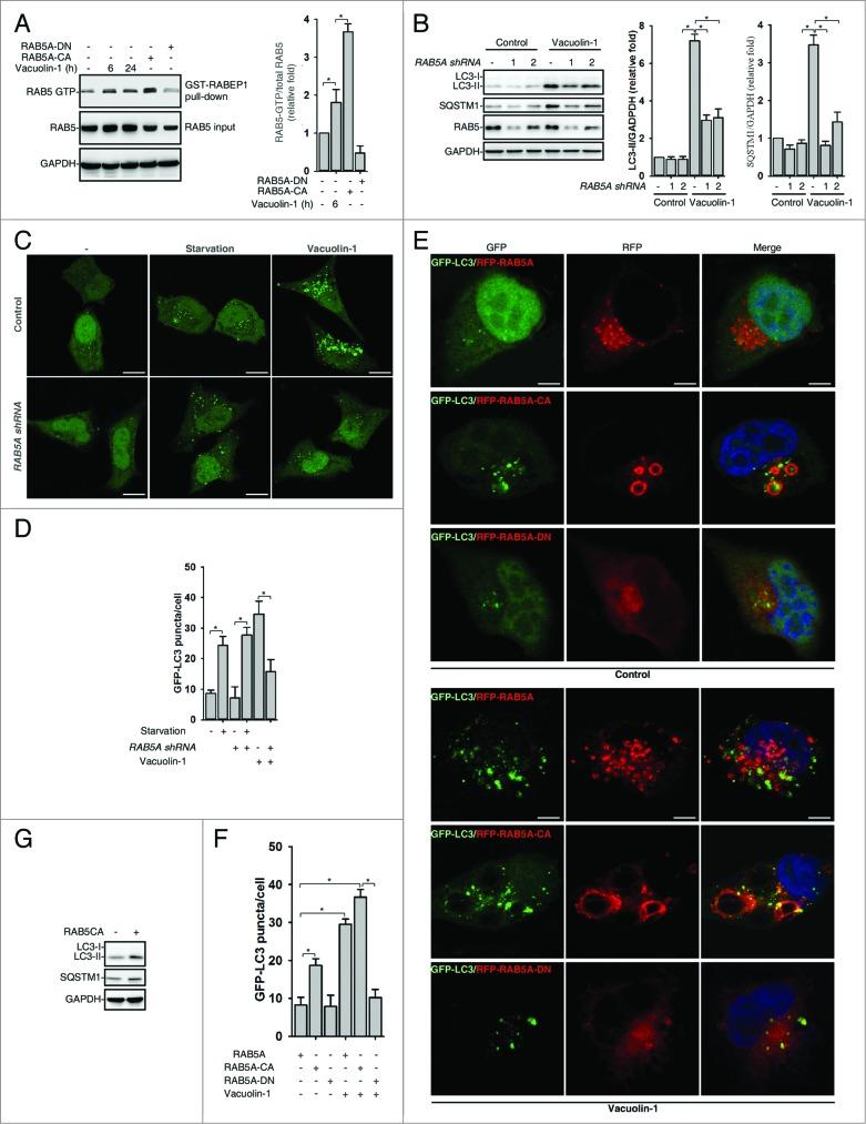
Autophagy is a catabolic lysosomal degradation process essential for cellular homeostasis and cell survival. Dysfunctional autophagy has been associated with a wide range of human diseases, e.g., cancer and neurodegenerative diseases. A large number of small molecules that modulate autophagy have been widely used to dissect this process and some of them, e.g., chloroquine (CQ), might be ultimately applied to treat a variety of autophagy-associated human diseases. Here we found that vacuolin-1 potently and reversibly inhibited the fusion between autophagosomes and lysosomes in mammalian cells, thereby inducing the accumulation of autophagosomes. Interestingly, vacuolin-1 was less toxic but at least 10-fold more potent in inhibiting autophagy compared with CQ. Vacuolin-1 treatment also blocked the fusion between endosomes and lysosomes, resulting in a defect in general endosomal-lysosomal degradation. Treatment of cells with vacuolin-1 alkalinized lysosomal pH and decreased lysosomal Ca(2+) content. Besides marginally inhibiting vacuolar ATPase activity, vacuolin-1 treatment markedly activated RAB5A GTPase activity. Expression of a dominant negative mutant of RAB5A or RAB5A knockdown significantly inhibited vacuolin-1-induced autophagosome-lysosome fusion blockage, whereas expression of a constitutive active form of RAB5A suppressed autophagosome-lysosome fusion. These data suggest that vacuolin-1 activates RAB5A to block autophagosome-lysosome fusion. Vacuolin-1 and its analogs present a novel class of drug that can potently and reversibly modulate autophagy.

摘要

自噬是一种分解代谢的溶酶体降解过程,对细胞内稳态和细胞存活至关重要。自噬功能失调与多种人类疾病相关,如癌症和神经退行性疾病。大量调节自噬的小分子已被广泛用于剖析这一过程,其中一些,如氯喹(CQ),最终可能被应用于治疗各种与自噬相关的人类疾病。在这里,我们发现vacuolin-1能有效且可逆地抑制哺乳动物细胞中自噬体与溶酶体的融合,从而诱导自噬体的积累。有趣的是,与CQ相比,vacuolin-1毒性较小,但抑制自噬的效力至少高10倍。vacuolin-1处理还会阻断内体与溶酶体的融合,导致一般内体-溶酶体降解出现缺陷。用vacuolin-1处理细胞会使溶酶体pH值碱化,并降低溶酶体Ca(2+)含量。除了对液泡ATP酶活性有轻微抑制作用外,vacuolin-1处理还显著激活了RAB5A GTP酶活性。RAB5A显性负突变体的表达或RAB5A基因敲低显著抑制了vacuolin-1诱导的自噬体-溶酶体融合阻断,而组成型活性形式的RAB5A的表达则抑制了自噬体-溶酶体融合。这些数据表明,vacuolin-1通过激活RAB5A来阻断自噬体-溶酶体融合。vacuolin-1及其类似物是一类新型药物,能够有效且可逆地调节自噬。

https://cdn.ncbi.nlm.nih.gov/pmc/blobs/3ade/4502727/2c58addb0a9f/kaup-10-11-973767-g001.jpg

文献AI研究员

20分钟写一篇综述,助力文献阅读效率提升50倍。

立即体验

用中文搜PubMed

大模型驱动的PubMed中文搜索引擎

马上搜索

文档翻译

学术文献翻译模型,支持多种主流文档格式。

立即体验