Suppr超能文献

应激颗粒在细胞应激期间对于mRNA稳定化并非必需。

Stress granules are dispensable for mRNA stabilization during cellular stress.

作者信息

Bley Nadine, Lederer Marcell, Pfalz Birgit, Reinke Claudia, Fuchs Tommy, Glaß Markus, Möller Birgit, Hüttelmaier Stefan

机构信息

Division of Molecular Cell Biology, Institute of Molecular Medicine, Martin Luther University Halle-Wittenberg, Heinrich-Damerow-Strasse 1, 06120 Halle, Germany Core Facility Imaging (CFI) of the Medical Faculty, Institute of Molecular Medicine, Martin Luther University Halle-Wittenberg, Heinrich-Damerow-Strasse 1, 06120 Halle, Germany.

Division of Molecular Cell Biology, Institute of Molecular Medicine, Martin Luther University Halle-Wittenberg, Heinrich-Damerow-Strasse 1, 06120 Halle, Germany.

出版信息

Nucleic Acids Res. 2015 Feb 27;43(4):e26. doi: 10.1093/nar/gku1275. Epub 2014 Dec 8.

Abstract

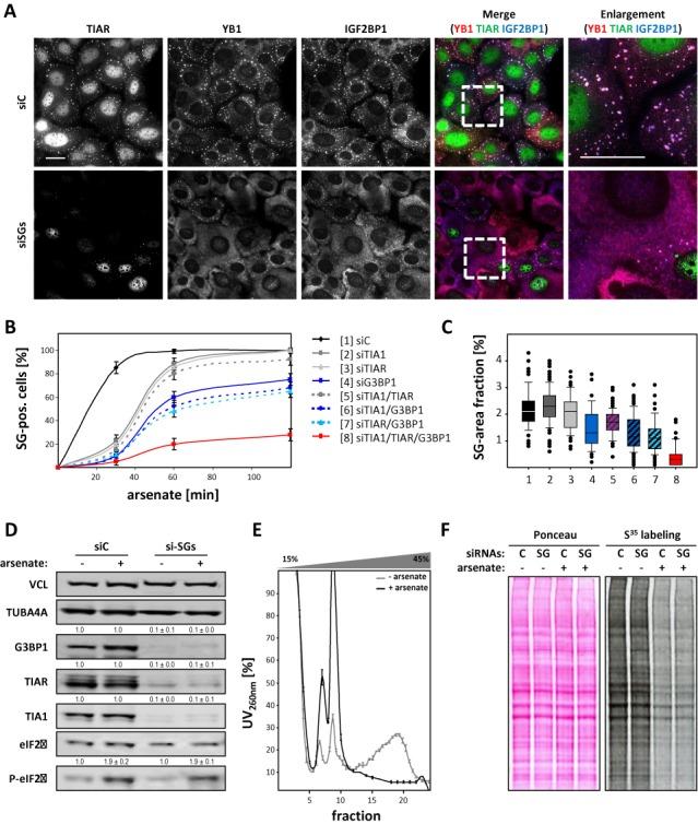
During cellular stress, protein synthesis is severely reduced and bulk mRNA is recruited to stress granules (SGs). Previously, we showed that the SG-recruited IGF2 mRNA-binding protein 1 (IGF2BP1) interferes with target mRNA degradation during cellular stress. Whether this requires the formation of SGs remained elusive. Here, we demonstrate that the sustained inhibition of visible SGs requires the concomitant knockdown of TIA1, TIAR and G3BP1. FRAP and photo-conversion studies, however, indicate that these proteins only transiently associate with SGs. This suggests that instead of forming a rigid scaffold for mRNP recruitment, TIA proteins and G3BP1 promote SG-formation by constantly replenishing mRNPs. In contrast, RNA-binding proteins like IGF2BP1 or HUR, which are dispensable for SG-assembly, are stably associated with SGs and the IGF2BP1/HUR-G3BP1 association is increased during stress. The depletion of IGF2BP1 enhances the degradation of target mRNAs irrespective of inhibiting SG-formation, whereas the turnover of bulk mRNA remains unaffected when SG-formation is impaired. Together these findings indicate that the stabilization of mRNAs during cellular stress is facilitated by the formation of stable mRNPs, which are recruited to SGs by TIA proteins and/or G3BP1. Importantly, however, the aggregation of mRNPs to visible SGs is dispensable for preventing mRNA degradation.

摘要

在细胞应激期间,蛋白质合成严重减少,大量mRNA被募集到应激颗粒(SGs)中。此前,我们发现被募集到SGs的胰岛素样生长因子2 mRNA结合蛋白1(IGF2BP1)在细胞应激期间会干扰靶mRNA的降解。这是否需要形成SGs仍不清楚。在这里,我们证明持续抑制可见的SGs需要同时敲低TIA1、TIAR和G3BP1。然而,荧光漂白恢复(FRAP)和光转化研究表明,这些蛋白仅与SGs短暂结合。这表明,TIA蛋白和G3BP1不是为mRNP募集形成刚性支架,而是通过不断补充mRNP来促进SG的形成。相比之下,像IGF2BP1或HUR这样的RNA结合蛋白对于SG组装是可有可无的,它们与SGs稳定结合,并且在应激期间IGF2BP1/HUR与G3BP1的结合增加。无论是否抑制SG的形成,IGF2BP1的缺失都会增强靶mRNA的降解,而当SG形成受损时,大量mRNA的周转不受影响。这些发现共同表明,细胞应激期间mRNA的稳定是由稳定的mRNP形成所促进的,这些mRNP由TIA蛋白和/或G3BP1募集到SGs中。然而,重要的是,mRNP聚集形成可见的SGs对于防止mRNA降解是可有可无的。

https://cdn.ncbi.nlm.nih.gov/pmc/blobs/2a42/4344486/a3e0df1424dc/gku1275fig1.jpg

文献AI研究员

20分钟写一篇综述,助力文献阅读效率提升50倍。

立即体验

用中文搜PubMed

大模型驱动的PubMed中文搜索引擎

马上搜索

文档翻译

学术文献翻译模型,支持多种主流文档格式。

立即体验