Suppr超能文献

RNA 成分为应激颗粒的划分是基于多种相互作用的总和。

RNA partitioning into stress granules is based on the summation of multiple interactions.

机构信息

Department of Biochemistry, University of Colorado, Boulder, Colorado 80309, USA.

Howard Hughes Medical Institute, Chevy Chase, Maryland 20815, USA.

出版信息

RNA. 2021 Feb;27(2):174-189. doi: 10.1261/rna.078204.120. Epub 2020 Nov 16.

Abstract

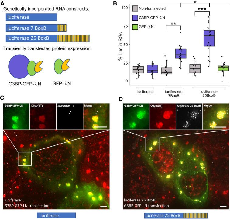
Stress granules (SGs) are stress-induced RNA-protein assemblies formed from a complex transcriptome of untranslating ribonucleoproteins (RNPs). Although RNAs can be either enriched or depleted from SGs, the rules that dictate RNA partitioning into SGs are unknown. We demonstrate that the SG-enriched NORAD RNA is sufficient to enrich a reporter RNA within SGs through the combined effects of multiple elements. Moreover, artificial tethering of G3BP1, TIA1, or FMRP can target mRNAs into SGs in a dose-dependent manner with numerous interactions required for efficient SG partitioning, which suggests individual protein interactions have small effects on the SG partitioning of mRNPs. This is supported by the observation that the SG transcriptome is largely unchanged in cell lines lacking the abundant SG RNA-binding proteins G3BP1 and G3BP2. We suggest the targeting of RNPs into SGs is due to a summation of potential RNA-protein, protein-protein, and RNA-RNA interactions with no single interaction dominating RNP recruitment into SGs.

摘要

应激颗粒(SGs)是由未翻译的核糖核蛋白(RNPs)的复杂转录组形成的应激诱导的 RNA-蛋白复合物。尽管 RNA 可以从 SGs 中富集或耗尽,但决定 RNA 分配到 SGs 的规则尚不清楚。我们证明,富含 SG 的 NORAD RNA 通过多个元件的综合作用足以使报告 RNA 在 SG 中富集。此外,通过与多个相互作用的结合,G3BP1、TIA1 或 FMRP 的人工连接可以以剂量依赖的方式将 mRNA 靶向到 SG 中,这表明单个蛋白相互作用对 mRNP 的 SG 分配的影响较小。这一观察结果得到了支持,即在缺乏丰富的 SG RNA 结合蛋白 G3BP1 和 G3BP2 的细胞系中,SG 转录组基本没有变化。我们认为,将 RNP 靶向到 SG 是由于 RNA-蛋白、蛋白-蛋白和 RNA-RNA 相互作用的总和,而没有单个相互作用主导 RNP 招募到 SG 中。

https://cdn.ncbi.nlm.nih.gov/pmc/blobs/7e76/7812873/7616bd92e614/174f01.jpg

文献AI研究员

20分钟写一篇综述,助力文献阅读效率提升50倍。

立即体验

用中文搜PubMed

大模型驱动的PubMed中文搜索引擎

马上搜索

文档翻译

学术文献翻译模型,支持多种主流文档格式。

立即体验