Suppr超能文献

肠道内的促炎微环境调节对感染作出反应的组织驻留CD8⁺T细胞的分化。

Proinflammatory microenvironments within the intestine regulate the differentiation of tissue-resident CD8⁺ T cells responding to infection.

作者信息

Bergsbaken Tessa, Bevan Michael J

机构信息

Department of Immunology and Howard Hughes Medical Institute, University of Washington, Seattle, Washington, USA.

出版信息

Nat Immunol. 2015 Apr;16(4):406-14. doi: 10.1038/ni.3108. Epub 2015 Feb 23.

Abstract

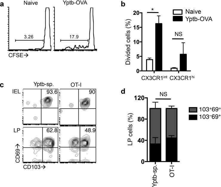
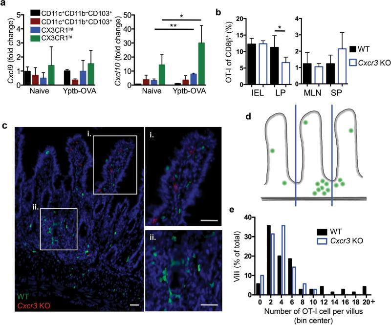
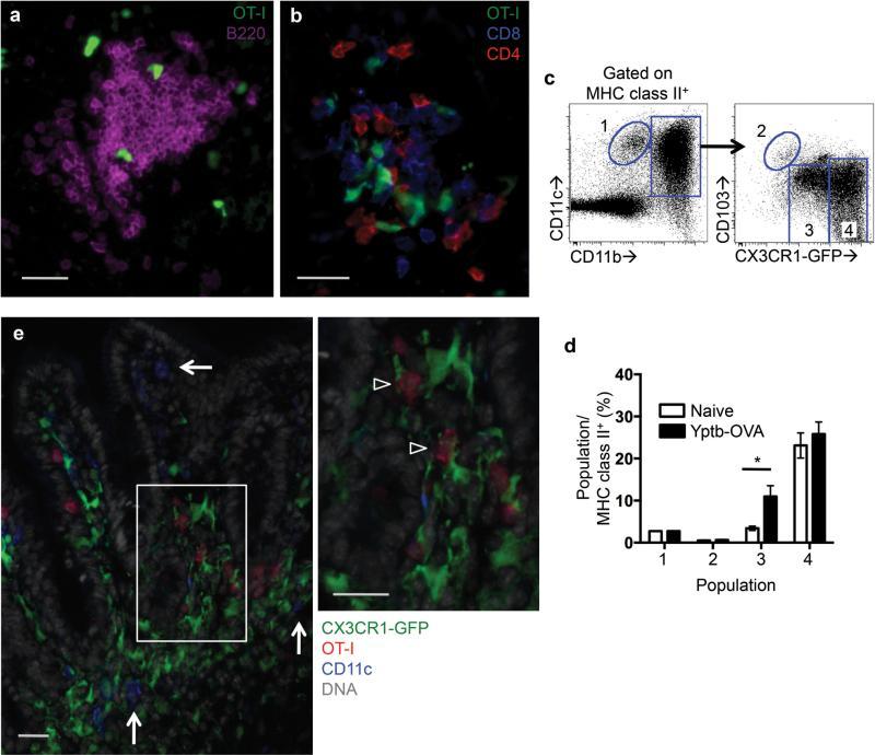
We report that oral infection with Yersinia pseudotuberculosis results in the development of two distinct populations of pathogen-specific CD8(+) tissue-resident memory T cells (TRM cells) in the lamina propria. CD103(-) T cells did not require transforming growth factor-β (TGF-β) signaling but were true resident memory cells. Unlike CD103(+)CD8(+) T cells, which were TGF-β dependent and were scattered in the tissue, CD103(-)CD8(+) T cells clustered with CD4(+) T cells and CX3CR1(+) macrophages and/or dendritic cells around areas of bacterial infection. CXCR3-dependent recruitment of cells to inflamed areas was critical for development of the CD103(-) population and pathogen clearance. Our studies have identified the 'preferential' development of CD103(-) TRM cells in inflammatory microenvironments within the lamina propria and suggest that this subset has a critical role in controlling infection.

摘要

我们报告称,用假结核耶尔森菌进行口腔感染会导致固有层中出现两种不同的病原体特异性CD8(+)组织驻留记忆T细胞(TRM细胞)群体。CD103(-) T细胞不需要转化生长因子-β(TGF-β)信号传导,但它们是真正的驻留记忆细胞。与依赖TGF-β且分散在组织中的CD103(+)CD8(+) T细胞不同,CD103(-)CD8(+) T细胞与CD4(+) T细胞以及CX3CR1(+)巨噬细胞和/或树突状细胞在细菌感染区域周围聚集。细胞通过CXCR3依赖的方式募集到炎症区域对于CD103(-)群体的发育和病原体清除至关重要。我们的研究已经确定了固有层炎症微环境中CD103(-) TRM细胞的“优先”发育,并表明该亚群在控制感染中起关键作用。

https://cdn.ncbi.nlm.nih.gov/pmc/blobs/43da/4368475/e199c06b45a1/nihms-658094-f0001.jpg

文献AI研究员

20分钟写一篇综述,助力文献阅读效率提升50倍。

立即体验

用中文搜PubMed

大模型驱动的PubMed中文搜索引擎

马上搜索

文档翻译

学术文献翻译模型,支持多种主流文档格式。

立即体验