Suppr超能文献

环氧化酶-2和叉头框蛋白M1的共同靶向作用是诱导大肠癌细胞产生抗癌作用的一种可行策略。

Co-targeting of Cyclooxygenase-2 and FoxM1 is a viable strategy in inducing anticancer effects in colorectal cancer cells.

作者信息

Ahmed Maqbool, Hussain Azhar R, Siraj Abdul K, Uddin Shahab, Al-Sanea Nasser, Al-Dayel Fouad, Al-Assiri Mohammed, Beg Shaham, Al-Kuraya Khawla S

机构信息

Human Cancer Genomic Research, Research Center, Riyadh, Saudi Arabia.

Department of Surgery, Colorectal unit, Riyadh, Saudi Arabia.

出版信息

Mol Cancer. 2015 Jul 10;14:131. doi: 10.1186/s12943-015-0406-1.

Abstract

BACKGROUND

Cross-talk between deregulated signaling pathways in cancer cells causes uncontrolled growth and proliferation. These cancers cells become more aggressive and quickly develop resistance to therapy. Therefore targeting of these deregulated pathways simultaneously can result in efficient cell death of cancer cells. In this study we investigated co-expression of Cox-2 and FoxM1 in a cohort of colorectal carcinoma (CRC) samples and also examined whether inhibition of Cox-2 and FoxM1 simultaneously can lead to inhibition of cell viability and induction of apoptosis in colorectal cancer cell lines and in vivo xenografts.

METHODS

Protein expression of Cox-2 and FoxM1 was determined in a large cohort of 770 clinical CRC samples in a tissue micro-array format by immunohistochemistry. Cell death was measured using live dead assay. Apoptosis was measured by annexin V/PI dual staining. Immunoblotting was performed to examine the expression of proteins. Calcusyn software was utilized to estimate the synergistic doses using chou and Talalay method.

RESULTS

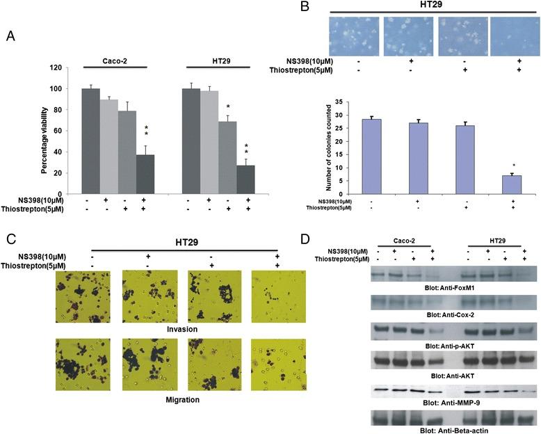
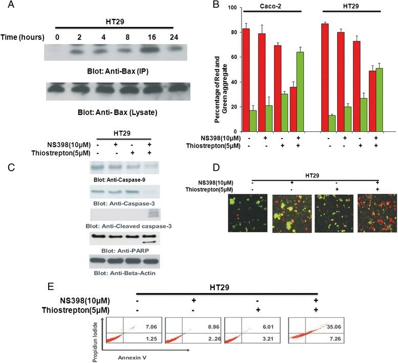
Co-expression of Cox-2 and FoxM1 was detected in 33.3 % (232/697) of CRC's and associated with an aggressive phenotype characterized by younger age (p = 0.0191), high proliferative index marker; Ki-67 (p = 0.004) and MMP-9 (p = 0.0116) as well as activation of AKT (p = 0.0214). In vitro, inhibition of FoxM1 and Cox-2 with pharmacological inhibitors; Thiostrepton and NS398 resulted in efficient down-regulation of FoxM1 and Cox-2 expression along with in-activation of AKT and inhibition of colony formation, invasion and migratory capability of CRC cells. In addition, there was also inhibition of cell viability and induction of apoptosis via the mitochondrial apoptotic pathway in CRC cell lines. Finally, treatment of CRC xenograft tumors in nude mice with combination of Cox-2 and FoxM1 inhibitors inhibited tumor growth significantly via down-regulation of Cox-2 and FoxM1 expression.

CONCLUSIONS

These findings demonstrate that co-expression of Cox-2 and FoxM1 might play a critical role in the pathogenesis of CRC. Therefore, targeting of these pathways simultaneously with sub toxic doses of pharmacological inhibitors can be a potential therapeutic approach for the treatment of this subset of CRC.

摘要

背景

癌细胞中失调的信号通路之间的相互作用导致不受控制的生长和增殖。这些癌细胞变得更具侵袭性,并迅速产生耐药性。因此,同时靶向这些失调的信号通路可导致癌细胞有效死亡。在本研究中,我们调查了一组结直肠癌(CRC)样本中Cox-2和FoxM1的共表达情况,并研究了同时抑制Cox-2和FoxM1是否能抑制结直肠癌细胞系和体内异种移植瘤的细胞活力并诱导其凋亡。

方法

采用免疫组织化学方法,以组织芯片形式在770例临床CRC样本的大队列中检测Cox-2和FoxM1的蛋白表达。使用活死检测法测量细胞死亡情况。通过膜联蛋白V/PI双重染色检测凋亡情况。进行免疫印迹以检测蛋白表达。利用Calcusyn软件,采用Chou和Talalay方法估算协同剂量。

结果

在33.3%(232/697)的CRC样本中检测到Cox-2和FoxM1的共表达,其与侵袭性表型相关,表现为年龄较轻(p = 0.0191)、高增殖指数标志物Ki-67(p = 0.004)和基质金属蛋白酶-9(MMP-9,p = 0.0116)以及AKT激活(p = 0.0214)。在体外,用药物抑制剂硫链丝菌素和NS398抑制FoxM1和Cox-2,可有效下调FoxM1和Cox-2表达,同时使AKT失活,并抑制CRC细胞的集落形成、侵袭和迁移能力。此外,还可通过线粒体凋亡途径抑制CRC细胞系的细胞活力并诱导其凋亡。最后,用Cox-2和FoxM1抑制剂联合治疗裸鼠体内的CRC异种移植瘤,通过下调Cox-2和FoxM1表达显著抑制肿瘤生长。

结论

这些发现表明,Cox-2和FoxM1的共表达可能在CRC的发病机制中起关键作用。因此,用亚毒性剂量的药物抑制剂同时靶向这些信号通路可能是治疗这一亚型CRC的潜在治疗方法。

https://cdn.ncbi.nlm.nih.gov/pmc/blobs/59de/4861127/8ef0d597aed6/12943_2015_406_Fig1_HTML.jpg

文献AI研究员

20分钟写一篇综述,助力文献阅读效率提升50倍。

立即体验

用中文搜PubMed

大模型驱动的PubMed中文搜索引擎

马上搜索

文档翻译

学术文献翻译模型,支持多种主流文档格式。

立即体验