Suppr超能文献

微小RNA-200c和微小RNA-31调节浆液性卵巢癌的增殖、集落形成、迁移和侵袭。

MicroRNA-200c and microRNA-31 regulate proliferation, colony formation, migration and invasion in serous ovarian cancer.

作者信息

Ibrahim Fateen Farhana, Jamal Rahman, Syafruddin Saiful Effendi, Ab Mutalib Nurul Syakima, Saidin Sazuita, MdZin Reena Rahayu, Hossain Mollah Mohammad Manir, Mokhtar Norfilza Mohd

机构信息

UKM Medical Molecular Biology Institute, Universiti Kebangsaan Malaysia, Jalan Yaa'cob Latiff, Bandar Tun Razak, 56000 Cheras, Kuala Lumpur, Malaysia.

Department of Pathology, Faculty of Medicine, Universiti Kebangsaan Malaysia, Jalan Yaacob Latiff, 56000 Cheras, Kuala Lumpur, Malaysia.

出版信息

J Ovarian Res. 2015 Aug 12;8:56. doi: 10.1186/s13048-015-0186-7.

Abstract

BACKGROUND

Serous epithelial ovarian cancer (SEOC) is a highly metastatic disease and its progression has been implicated with microRNAs. This study aimed to identify the differentially expressed microRNAs in Malaysian patients with SEOC and examine the microRNAs functional roles in SEOC cells.

METHODS

Twenty-two SEOC and twenty-two normal samples were subjected to miRNA expression profiling using the locked nucleic acid (LNA) quantitative real-time PCR (qPCR). The localization of miR-200c was determined via LNA in situ hybridization (ISH). Functional analysis of miR-200c and miR-31 on cell proliferation, migration and invasion and clonogenic cell survival were assessed in vitro. The putative target genes of the two miRNAs were predicted by miRWalk program and expression of the target genes in SEOC cell lines was validated.

RESULTS

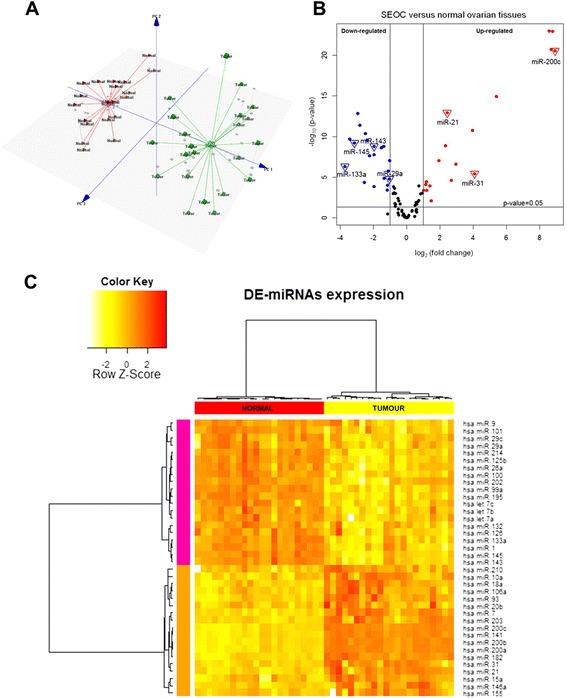
The miRNA expression profiling revealed thirty-eight significantly dysregulated miRNAs in SEOC compared to normal ovarian tissues. Of these, eighteen were up-regulated whilst twenty miRNAs were down-regulated. We observed chromogenic miR-200c-ISH signal predominantly in the cytoplasmic compartment of both epithelial and inflammatory cancer cells. Re-expression of miR-200c significantly increased the cell proliferation and colony formation but reduced the migration and invasion of SEOC cells. In addition, miR-200c expression was inversely proportionate with the expression of deleted in liver cancer-1 (DLC-1) gene. Over-expression of miR-31 in SEOC cells resulted in decreased cell proliferation, clonogenic potential, cell migration and invasion. Meanwhile, miR-31 gain-of-function led to the down-regulation of AF4/FMR2 family member 1 (AFF1) gene.

CONCLUSIONS

These data suggested that miR-200c and miR-31 may play roles in the SEOC metastasis biology and could be considered as promising targets for therapeutic purposes.

摘要

背景

浆液性上皮性卵巢癌(SEOC)是一种具有高度转移性的疾病,其进展与微小RNA有关。本研究旨在鉴定马来西亚SEOC患者中差异表达的微小RNA,并研究这些微小RNA在SEOC细胞中的功能作用。

方法

使用锁核酸(LNA)定量实时聚合酶链反应(qPCR)对22例SEOC样本和22例正常样本进行微小RNA表达谱分析。通过LNA原位杂交(ISH)确定miR-200c的定位。在体外评估miR-200c和miR-31对细胞增殖、迁移、侵袭和克隆形成细胞存活的功能分析。通过miRWalk程序预测这两种微小RNA的潜在靶基因,并验证靶基因在SEOC细胞系中的表达。

结果

微小RNA表达谱分析显示,与正常卵巢组织相比,SEOC中有38种微小RNA显著失调。其中,18种上调,20种下调。我们观察到显色的miR-200c-ISH信号主要在上皮癌细胞和炎性癌细胞的细胞质中。miR-200c的重新表达显著增加了细胞增殖和集落形成,但减少了SEOC细胞的迁移和侵袭。此外,miR-200c的表达与肝癌缺失-1(DLC-1)基因的表达呈反比。SEOC细胞中miR-31的过表达导致细胞增殖、克隆形成潜力、细胞迁移和侵袭减少。同时,miR-31功能获得导致AF4/FMR2家族成员1(AFF1)基因下调。

结论

这些数据表明,miR-200c和miR-31可能在SEOC转移生物学中发挥作用,并有望成为治疗靶点。

https://cdn.ncbi.nlm.nih.gov/pmc/blobs/8431/4531514/2eb843fe7f1b/13048_2015_186_Fig1_HTML.jpg

文献AI研究员

20分钟写一篇综述,助力文献阅读效率提升50倍。

立即体验

用中文搜PubMed

大模型驱动的PubMed中文搜索引擎

马上搜索

文档翻译

学术文献翻译模型,支持多种主流文档格式。

立即体验