Suppr超能文献

GRP78在软骨发育中对细胞增殖和凋亡的不同作用

Different Roles of GRP78 on Cell Proliferation and Apoptosis in Cartilage Development.

作者信息

Xiong Zhangyuan, Jiang Rong, Li Xiangzhu, Liu Yanna, Guo Fengjin

机构信息

Department of Cell Biology and Genetics, Core Facility of Development Biology, Chongqing Medical University, Chongqing 400016, China.

Laboratory of Stem Cells and Tissue Engineering, Chongqing Medical University, Chongqing 400016, China.

出版信息

Int J Mol Sci. 2015 Sep 7;16(9):21153-76. doi: 10.3390/ijms160921153.

Abstract

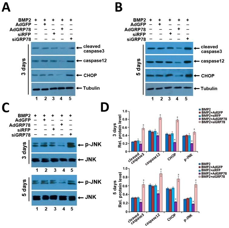
Eukaryotic cells possess several mechanisms to adapt to endoplasmic reticulum (ER) stress and thereby survive. ER stress activates a set of signaling pathways collectively termed as the unfolded protein response (UPR). We previously reported that Bone morphogenetic protein 2 (BMP2) mediates mild ER stress and activates UPR signal molecules in chondrogenesis. The mammalian UPR protects the cell against the stress of misfolded proteins in the endoplasmic reticulum. Failure to adapt to ER stress causes the UPR to trigger apoptosis. Glucose regulated protein 78 (GRP78), as an important molecular chaperone in UPR signaling pathways, is responsible for binding to misfolded or unfolded protein during ER stress. However the influence on GRP78 in BMP2-induced chondrocyte differentiation has not yet been elucidated and the molecular mechanism underlyng these processes remain unexplored. Herein we demonstrate that overexpression of GRP78 enhanced cell proliferation in chondrocyte development with G1 phase advance, S phase increasing and G2-M phase transition. Furthermore, overexpression of GRP78 inhibited ER stress-mediated apoptosis and then reduced apoptosis in chondrogenesis induced by BMP2, as assayed by cleaved caspase3, caspase12, C/EBP homologous protein (CHOP/DDIT3/GADD153), p-JNK (phosphorylated c-Jun N-terminal kinase) expression during the course of chondrocyte differentiation by Western blot. In addition, flow cytometry (FCM) assay, terminal deoxynucleotidyl transferase-mediated deoxyuridine triphosphate-biotin nick end-labeling (TUNEL) assay and immune-histochemistry analysis also proved this result in vitro and in vivo. It was demonstrated that GRP78 knockdown via siRNA activated the ER stress-specific caspase cascade in developing chondrocyte tissue. Collectively, these findings reveal a novel critical role of GRP78 in regulating ER stress-mediated apoptosis in cartilage development and the molecular mechanisms involved.

摘要

真核细胞拥有多种机制来适应内质网(ER)应激并因此存活。内质网应激会激活一组统称为未折叠蛋白反应(UPR)的信号通路。我们之前报道过骨形态发生蛋白2(BMP2)介导轻度内质网应激并在软骨形成过程中激活未折叠蛋白反应信号分子。哺乳动物的未折叠蛋白反应可保护细胞免受内质网中错误折叠蛋白的应激。无法适应内质网应激会导致未折叠蛋白反应引发细胞凋亡。葡萄糖调节蛋白78(GRP78)作为未折叠蛋白反应信号通路中的一种重要分子伴侣,在内质网应激期间负责与错误折叠或未折叠的蛋白结合。然而,BMP2诱导软骨细胞分化过程中对GRP78的影响尚未阐明,这些过程背后的分子机制也仍未被探索。在此我们证明,GRP78的过表达通过使G1期提前、S期增加和G2-M期转变来增强软骨细胞发育中的细胞增殖。此外,通过蛋白质免疫印迹法检测软骨细胞分化过程中裂解的caspase3、caspase12、C/EBP同源蛋白(CHOP/DDIT3/GADD153)、p-JNK(磷酸化的c-Jun氨基末端激酶)的表达,结果表明GRP78的过表达抑制了内质网应激介导的细胞凋亡,进而减少了BMP2诱导的软骨形成中的细胞凋亡。此外,流式细胞术(FCM)检测、末端脱氧核苷酸转移酶介导的脱氧尿苷三磷酸生物素缺口末端标记(TUNEL)检测和免疫组织化学分析也在体外和体内证实了这一结果。结果表明,通过小干扰RNA(siRNA)敲低GRP78可激活发育中的软骨细胞组织中的内质网应激特异性半胱天冬酶级联反应。总的来说,这些发现揭示了GRP78在调节软骨发育中内质网应激介导的细胞凋亡及相关分子机制方面的一种新的关键作用。

https://cdn.ncbi.nlm.nih.gov/pmc/blobs/c036/4613247/9e7c32ef4283/ijms-16-21153-g001.jpg

文献AI研究员

20分钟写一篇综述,助力文献阅读效率提升50倍。

立即体验

用中文搜PubMed

大模型驱动的PubMed中文搜索引擎

马上搜索

文档翻译

学术文献翻译模型,支持多种主流文档格式。

立即体验