Suppr超能文献

早期增强子的建立和调控位点的复杂性塑造了造血分化中的转录程序。

Early enhancer establishment and regulatory locus complexity shape transcriptional programs in hematopoietic differentiation.

作者信息

González Alvaro J, Setty Manu, Leslie Christina S

机构信息

Computational Biology Program, Memorial Sloan Kettering Cancer Center, New York, New York, USA.

出版信息

Nat Genet. 2015 Nov;47(11):1249-59. doi: 10.1038/ng.3402. Epub 2015 Sep 21.

Abstract

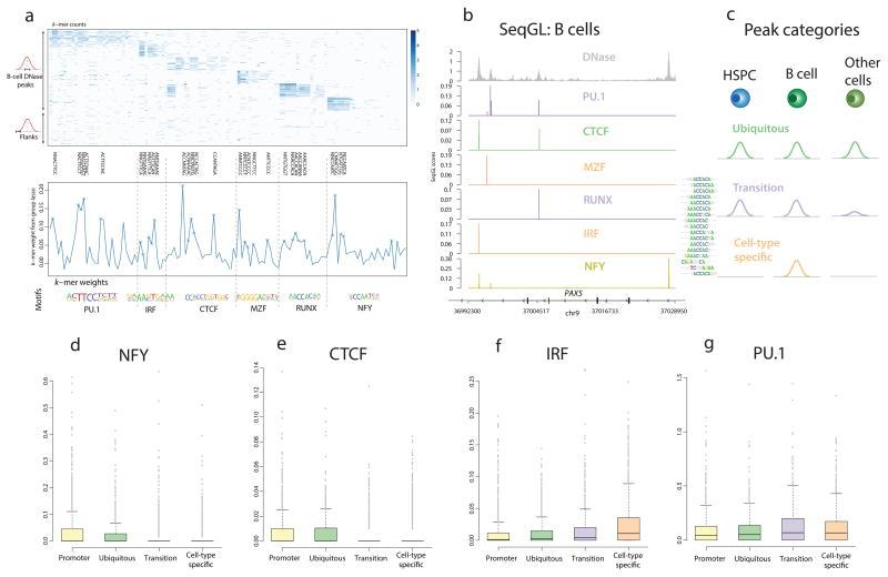
We carried out an integrative analysis of enhancer landscape and gene expression dynamics during hematopoietic differentiation using DNase-seq, histone mark ChIP-seq and RNA sequencing to model how the early establishment of enhancers and regulatory locus complexity govern gene expression changes at cell state transitions. We found that high-complexity genes-those with a large total number of DNase-mapped enhancers across the lineage-differ architecturally and functionally from low-complexity genes, achieve larger expression changes and are enriched for both cell type-specific and transition enhancers, which are established in hematopoietic stem and progenitor cells and maintained in one differentiated cell fate but lost in others. We then developed a quantitative model to accurately predict gene expression changes from the DNA sequence content and lineage history of active enhancers. Our method suggests a new mechanistic role for PU.1 at transition peaks during B cell specification and can be used to correct assignments of enhancers to genes.

摘要

我们利用DNA酶I超敏感位点测序(DNase-seq)、组蛋白修饰染色质免疫沉淀测序(ChIP-seq)和RNA测序,对造血分化过程中的增强子图谱和基因表达动态进行了综合分析,以模拟增强子的早期建立和调控基因座复杂性如何在细胞状态转变时控制基因表达变化。我们发现,高复杂性基因(即那些在整个谱系中具有大量经DNA酶映射的增强子的基因)在结构和功能上与低复杂性基因不同,实现了更大的表达变化,并且富含细胞类型特异性增强子和过渡增强子,这些增强子在造血干细胞和祖细胞中建立,在一种分化细胞命运中得以维持,但在其他细胞命运中丢失。然后,我们开发了一个定量模型,以根据活性增强子的DNA序列内容和谱系历史准确预测基因表达变化。我们的方法揭示了PU.1在B细胞特化过程中的过渡峰处的新机制作用,并且可用于校正增强子与基因的匹配。

https://cdn.ncbi.nlm.nih.gov/pmc/blobs/6ca5/4626279/b2f6f6b467db/nihms717414f1.jpg

文献AI研究员

20分钟写一篇综述,助力文献阅读效率提升50倍。

立即体验

用中文搜PubMed

大模型驱动的PubMed中文搜索引擎

马上搜索

文档翻译

学术文献翻译模型,支持多种主流文档格式。

立即体验