Suppr超能文献

ASCT2/SLC1A5调控三阴性基底样乳腺癌中的谷氨酰胺摄取及肿瘤生长。

ASCT2/SLC1A5 controls glutamine uptake and tumour growth in triple-negative basal-like breast cancer.

作者信息

van Geldermalsen M, Wang Q, Nagarajah R, Marshall A D, Thoeng A, Gao D, Ritchie W, Feng Y, Bailey C G, Deng N, Harvey K, Beith J M, Selinger C I, O'Toole S A, Rasko J E J, Holst J

机构信息

Origins of Cancer Program, Centenary Institute, Camperdown, New South Wales, Australia.

Gene and Stem Cell Therapy Program, Centenary Institute, Camperdown, New South Wales, Australia.

出版信息

Oncogene. 2016 Jun 16;35(24):3201-8. doi: 10.1038/onc.2015.381. Epub 2015 Oct 12.

Abstract

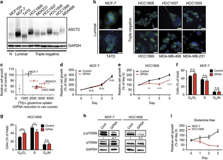
Alanine, serine, cysteine-preferring transporter 2 (ASCT2; SLC1A5) mediates uptake of glutamine, a conditionally essential amino acid in rapidly proliferating tumour cells. Uptake of glutamine and subsequent glutaminolysis is critical for activation of the mTORC1 nutrient-sensing pathway, which regulates cell growth and protein translation in cancer cells. This is of particular interest in breast cancer, as glutamine dependence is increased in high-risk breast cancer subtypes. Pharmacological inhibitors of ASCT2-mediated transport significantly reduced glutamine uptake in human breast cancer cell lines, leading to the suppression of mTORC1 signalling, cell growth and cell cycle progression. Notably, these effects were subtype-dependent, with ASCT2 transport critical only for triple-negative (TN) basal-like breast cancer cell growth compared with minimal effects in luminal breast cancer cells. Both stable and inducible shRNA-mediated ASCT2 knockdown confirmed that inhibiting ASCT2 function was sufficient to prevent cellular proliferation and induce rapid cell death in TN basal-like breast cancer cells, but not in luminal cells. Using a bioluminescent orthotopic xenograft mouse model, ASCT2 expression was then shown to be necessary for both successful engraftment and growth of HCC1806 TN breast cancer cells in vivo. Lower tumoral expression of ASCT2 conferred a significant survival advantage in xenografted mice. These responses remained intact in primary breast cancers, where gene expression analysis showed high expression of ASCT2 and glutamine metabolism-related genes, including GLUL and GLS, in a cohort of 90 TN breast cancer patients, as well as correlations with the transcriptional regulators, MYC and ATF4. This study provides preclinical evidence for the feasibility of novel therapies exploiting ASCT2 transporter activity in breast cancer, particularly in the high-risk basal-like subgroup of TN breast cancer where there is not only high expression of ASCT2, but also a marked reliance on its activity for sustained cellular proliferation.

摘要

丙氨酸、丝氨酸、半胱氨酸偏好转运体2(ASCT2;SLC1A5)介导谷氨酰胺的摄取,谷氨酰胺是快速增殖的肿瘤细胞中的一种条件必需氨基酸。谷氨酰胺的摄取及随后的谷氨酰胺分解代谢对于激活mTORC1营养感应通路至关重要,该通路调节癌细胞的细胞生长和蛋白质翻译。这在乳腺癌中尤为重要,因为高危乳腺癌亚型对谷氨酰胺的依赖性增加。ASCT2介导的转运的药理学抑制剂显著降低了人乳腺癌细胞系中谷氨酰胺的摄取,导致mTORC1信号传导、细胞生长和细胞周期进程受到抑制。值得注意的是,这些效应具有亚型依赖性,与管腔型乳腺癌细胞中作用极小相比,ASCT2转运仅对三阴性(TN)基底样乳腺癌细胞生长至关重要。稳定的和可诱导的短发夹RNA(shRNA)介导的ASCT2敲低均证实,抑制ASCT2功能足以阻止TN基底样乳腺癌细胞的细胞增殖并诱导其快速细胞死亡,但对管腔型细胞无效。使用生物发光原位异种移植小鼠模型,结果表明ASCT2表达对于HCC1806 TN乳腺癌细胞在体内的成功植入和生长均是必需的。ASCT2在肿瘤中的低表达赋予了异种移植小鼠显著的生存优势。这些反应在原发性乳腺癌中依然存在,基因表达分析显示,在90例TN乳腺癌患者队列中,ASCT2以及谷氨酰胺代谢相关基因(包括GLUL和GLS)高表达,并且与转录调节因子MYC和ATF4存在相关性。本研究为利用ASCT2转运体活性治疗乳腺癌的可行性提供了临床前证据,特别是在TN乳腺癌的高危基底样亚组中,该亚组不仅ASCT2高表达,而且对其活性有明显的依赖性以维持细胞增殖。

https://cdn.ncbi.nlm.nih.gov/pmc/blobs/f4fd/4914826/b09ca597dcef/onc2015381f1.jpg

文献AI研究员

20分钟写一篇综述,助力文献阅读效率提升50倍。

立即体验

用中文搜PubMed

大模型驱动的PubMed中文搜索引擎

马上搜索

文档翻译

学术文献翻译模型,支持多种主流文档格式。

立即体验