Suppr超能文献

高尔基体相关的弓形虫天冬氨酸蛋白酶ASP5在宿主-寄生虫界面的基本作用

Fundamental Roles of the Golgi-Associated Toxoplasma Aspartyl Protease, ASP5, at the Host-Parasite Interface.

作者信息

Hammoudi Pierre-Mehdi, Jacot Damien, Mueller Christina, Di Cristina Manlio, Dogga Sunil Kumar, Marq Jean-Baptiste, Romano Julia, Tosetti Nicolò, Dubrot Juan, Emre Yalin, Lunghi Matteo, Coppens Isabelle, Yamamoto Masahiro, Sojka Daniel, Pino Paco, Soldati-Favre Dominique

机构信息

Department of Microbiology and Molecular Medicine, Centre Médical Universitaire, University of Geneva, Geneva, Switzerland.

Department of Microbiology and Molecular Medicine, Centre Médical Universitaire, University of Geneva, Geneva, Switzerland; Department of Immunoparasitology, Research Institute for Microbial Diseases, Osaka University, Osaka, Japan.

出版信息

PLoS Pathog. 2015 Oct 16;11(10):e1005211. doi: 10.1371/journal.ppat.1005211. eCollection 2015 Oct.

Abstract

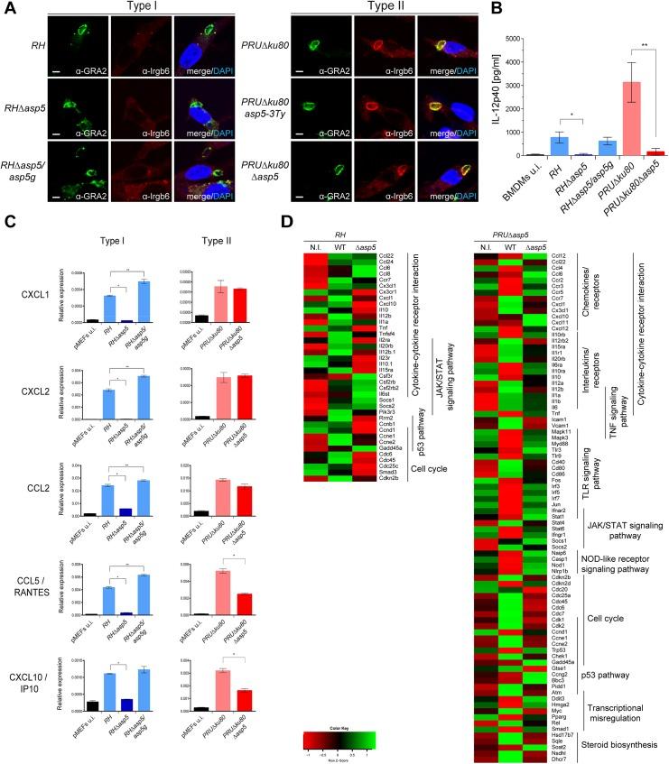
Toxoplasma gondii possesses sets of dense granule proteins (GRAs) that either assemble at, or cross the parasitophorous vacuole membrane (PVM) and exhibit motifs resembling the HT/PEXEL previously identified in a repertoire of exported Plasmodium proteins. Within Plasmodium spp., cleavage of the HT/PEXEL motif by the endoplasmic reticulum-resident protease Plasmepsin V precedes trafficking to and export across the PVM of proteins involved in pathogenicity and host cell remodelling. Here, we have functionally characterized the T. gondii aspartyl protease 5 (ASP5), a Golgi-resident protease that is phylogenetically related to Plasmepsin V. We show that deletion of ASP5 causes a significant loss in parasite fitness in vitro and an altered virulence in vivo. Furthermore, we reveal that ASP5 is necessary for the cleavage of GRA16, GRA19 and GRA20 at the PEXEL-like motif. In the absence of ASP5, the intravacuolar nanotubular network disappears and several GRAs fail to localize to the PVM, while GRA16 and GRA24, both known to be targeted to the host cell nucleus, are retained within the vacuolar space. Additionally, hypermigration of dendritic cells and bradyzoite cyst wall formation are impaired, critically impacting on parasite dissemination and persistence. Overall, the absence of ASP5 dramatically compromises the parasite's ability to modulate host signalling pathways and immune responses.

摘要

刚地弓形虫拥有多组致密颗粒蛋白(GRAs),这些蛋白要么在寄生泡膜(PVM)上组装,要么穿过寄生泡膜,并呈现出与先前在一系列疟原虫输出蛋白中鉴定出的HT/PEXEL基序相似的基序。在疟原虫属中,内质网驻留蛋白酶疟原虫天冬氨酸蛋白酶V对HT/PEXEL基序的切割先于致病性和宿主细胞重塑相关蛋白向PVM的运输和输出。在这里,我们对刚地弓形虫天冬氨酸蛋白酶5(ASP5)进行了功能表征,ASP是一种与疟原虫天冬氨酸蛋白酶V在系统发育上相关的高尔基体驻留蛋白酶。我们发现,缺失ASP5会导致寄生虫在体外的适应性显著丧失,并在体内改变毒力。此外,我们揭示ASP5是在类PEXEL基序处切割GRA16、GRA19和GRA20所必需的。在没有ASP5的情况下,泡内纳米管网络消失,几种GRAs无法定位于PVM,而已知靶向宿主细胞核的GRA16和GRA24则保留在泡腔内。此外,树突状细胞的过度迁移和缓殖子包囊壁的形成受到损害,严重影响寄生虫的传播和持久性。总体而言,ASP5的缺失极大地损害了寄生虫调节宿主信号通路和免疫反应的能力。

https://cdn.ncbi.nlm.nih.gov/pmc/blobs/c904/4608785/0800b4c31cbf/ppat.1005211.g001.jpg

文献AI研究员

20分钟写一篇综述,助力文献阅读效率提升50倍。

立即体验

用中文搜PubMed

大模型驱动的PubMed中文搜索引擎

马上搜索

文档翻译

学术文献翻译模型,支持多种主流文档格式。

立即体验