Suppr超能文献

HIV反式激活因子调控RNA聚合酶II及表观遗传格局,从而对靶免疫细胞进行转录重编程。

HIV Tat controls RNA Polymerase II and the epigenetic landscape to transcriptionally reprogram target immune cells.

作者信息

Reeder Jonathan E, Kwak Youn-Tae, McNamara Ryan P, Forst Christian V, D'Orso Iván

机构信息

Department of Biological Sciences, University of Texas at Dallas, Richardson, United States.

Department of Microbiology, University of Texas Southwestern Medical Center, Dallas, United States.

出版信息

Elife. 2015 Oct 21;4:e08955. doi: 10.7554/eLife.08955.

Abstract

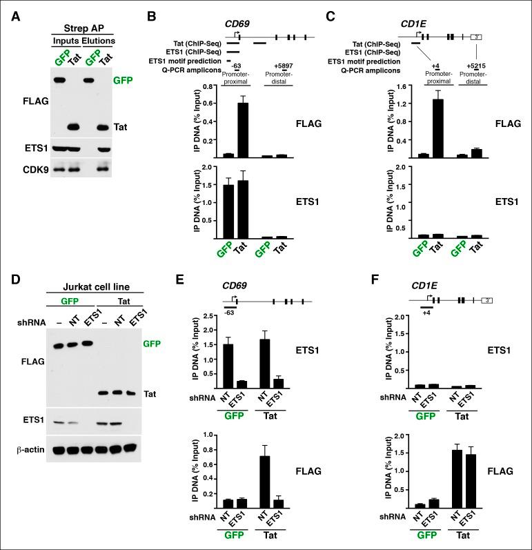
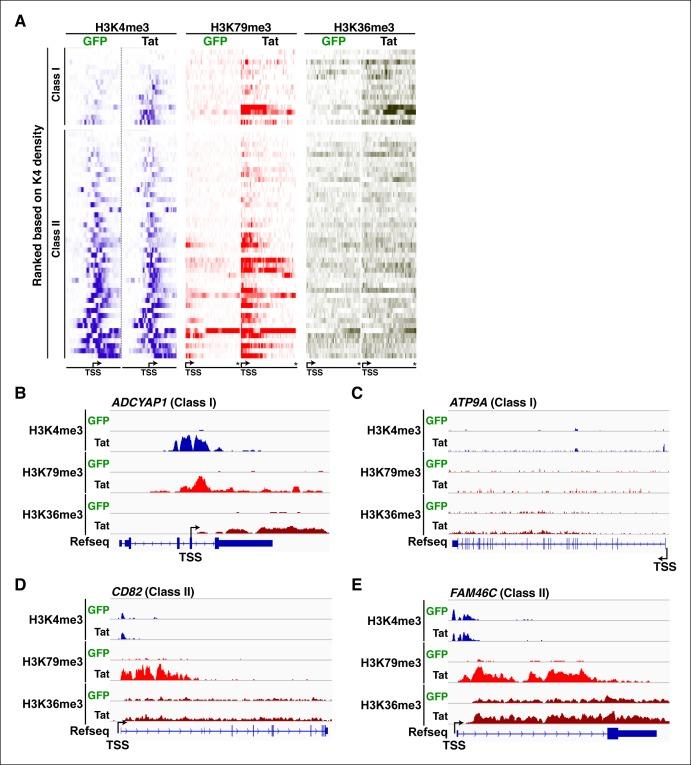
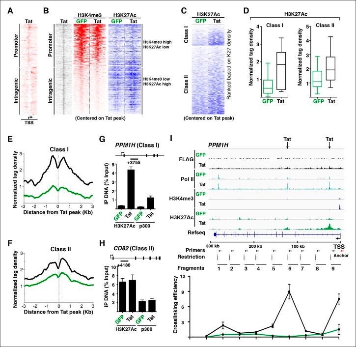
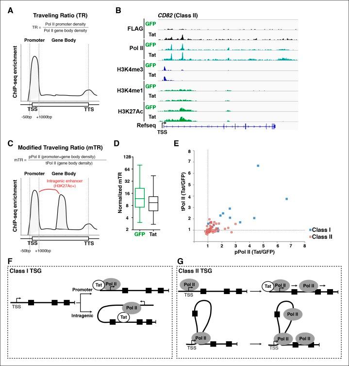
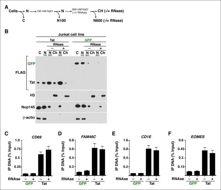
HIV encodes Tat, a small protein that facilitates viral transcription by binding an RNA structure (trans-activating RNA [TAR]) formed on nascent viral pre-messenger RNAs. Besides this well-characterized mechanism, Tat appears to modulate cellular transcription, but the target genes and molecular mechanisms remain poorly understood. We report here that Tat uses unexpected regulatory mechanisms to reprogram target immune cells to promote viral replication and rewire pathways beneficial for the virus. Tat functions through master transcriptional regulators bound at promoters and enhancers, rather than through cellular 'TAR-like' motifs, to both activate and repress gene sets sharing common functional annotations. Despite the complexity of transcriptional regulatory mechanisms in the cell, Tat precisely controls RNA polymerase II recruitment and pause release to fine-tune the initiation and elongation steps in target genes. We propose that a virus with a limited coding capacity has optimized its genome by evolving a small but 'multitasking' protein to simultaneously control viral and cellular transcription.

摘要

人类免疫缺陷病毒(HIV)编码反式激活因子(Tat),这是一种小蛋白,它通过结合在新生病毒前体信使核糖核酸(mRNA)上形成的一种RNA结构(反式激活RNA [TAR])来促进病毒转录。除了这种已被充分表征的机制外,Tat似乎还能调节细胞转录,但其靶基因和分子机制仍知之甚少。我们在此报告,Tat利用意想不到的调控机制对靶免疫细胞进行重编程,以促进病毒复制并重塑对病毒有益的信号通路。Tat通过结合在启动子和增强子上的主要转录调节因子发挥作用,而不是通过细胞内的“类TAR”基序,来激活和抑制具有共同功能注释的基因集。尽管细胞中的转录调控机制很复杂,但Tat能精确控制RNA聚合酶II的募集和暂停释放,以微调靶基因的起始和延伸步骤。我们提出,一种编码能力有限的病毒通过进化出一种小而“多功能”的蛋白来同时控制病毒和细胞转录,从而优化了其基因组。

https://cdn.ncbi.nlm.nih.gov/pmc/blobs/a2a8/4733046/6ff8b5a6b9d0/elife-08955-fig1.jpg

文献AI研究员

20分钟写一篇综述,助力文献阅读效率提升50倍。

立即体验

用中文搜PubMed

大模型驱动的PubMed中文搜索引擎

马上搜索

文档翻译

学术文献翻译模型,支持多种主流文档格式。

立即体验