Suppr超能文献

氧化应激诱导的过早衰老会使视网膜色素上皮细胞中的血管内皮生长因子(VEGF)和补体因子H(CFH)表达失调:对年龄相关性黄斑变性的影响。

Oxidative stress-induced premature senescence dysregulates VEGF and CFH expression in retinal pigment epithelial cells: Implications for Age-related Macular Degeneration.

作者信息

Marazita Mariela C, Dugour Andrea, Marquioni-Ramella Melisa D, Figueroa Juan M, Suburo Angela M

机构信息

Cell and Molecular Medicine, Facultad de Ciencias Biomédicas, Universidad Austral, Pilar B1629AHJ, Argentina.

Fundación Pablo Cassará, Buenos Aires C1440 FFX, Argentina.

出版信息

Redox Biol. 2016 Apr;7:78-87. doi: 10.1016/j.redox.2015.11.011. Epub 2015 Nov 29.

Abstract

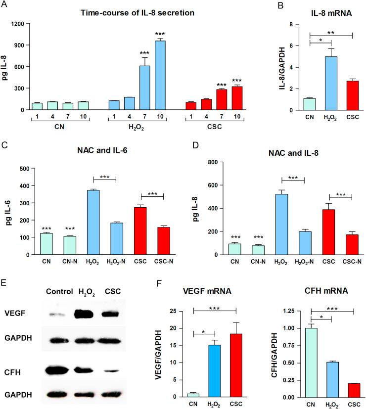
Oxidative stress has a critical role in the pathogenesis of Age-related Macular Degeneration (AMD), a multifactorial disease that includes age, gene variants of complement regulatory proteins and smoking as the main risk factors. Stress-induced premature cellular senescence (SIPS) is postulated to contribute to this condition. In this study, we hypothesized that oxidative damage, promoted by endogenous or exogenous sources, could elicit a senescence response in RPE cells, which would in turn dysregulate the expression of major players in AMD pathogenic mechanisms. We showed that exposure of a human RPE cell line (ARPE-19) to a cigarette smoke concentrate (CSC), not only enhanced Reactive Oxygen Species (ROS) levels, but also induced 8-Hydroxydeoxyguanosine-immunoreactive (8-OHdG) DNA lesions and phosphorylated-Histone 2AX-immunoreactive (p-H2AX) nuclear foci. CSC-nuclear damage was followed by premature senescence as shown by positive senescence associated-β-galactosidase (SA-β-Gal) staining, and p16(INK4a) and p21(Waf-Cip1) protein upregulation. N-acetylcysteine (NAC) treatment, a ROS scavenger, decreased senescence markers, thus supporting the role of oxidative damage in CSC-induced senescence activation. ARPE-19 senescent cultures were also established by exposure to hydrogen peroxide (H2O2), which is an endogenous stress source produced in the retina under photo-oxidation conditions. Senescent cells upregulated the proinflammatory cytokines IL-6 and IL-8, the main markers of the senescence-associated secretory phenotype (SASP). Most important, we show for the first time that senescent ARPE-19 cells upregulated vascular endothelial growth factor (VEGF) and simultaneously downregulated complement factor H (CFH) expression. Since both phenomena are involved in AMD pathogenesis, our results support the hypothesis that SIPS could be a principal player in the induction and progression of AMD. Moreover, they would also explain the striking association of this disease with cigarette smoking.

摘要

氧化应激在年龄相关性黄斑变性(AMD)的发病机制中起关键作用,AMD是一种多因素疾病,主要危险因素包括年龄、补体调节蛋白的基因变异和吸烟。应激诱导的细胞早衰(SIPS)被认为与这种情况有关。在本研究中,我们假设内源性或外源性来源促进的氧化损伤可引发视网膜色素上皮(RPE)细胞的衰老反应,进而失调AMD致病机制中主要参与者的表达。我们发现,将人RPE细胞系(ARPE-19)暴露于香烟烟雾浓缩物(CSC)中,不仅会提高活性氧(ROS)水平,还会诱导8-羟基脱氧鸟苷免疫反应性(8-OHdG)DNA损伤和磷酸化组蛋白2AX免疫反应性(p-H2AX)核灶。CSC导致的核损伤之后是细胞早衰,这通过衰老相关β-半乳糖苷酶(SA-β-Gal)染色阳性以及p16(INK4a)和p21(Waf-Cip1)蛋白上调得以体现。活性氧清除剂N-乙酰半胱氨酸(NAC)处理可降低衰老标志物,从而支持氧化损伤在CSC诱导的衰老激活中的作用。通过暴露于过氧化氢(H2O2)也建立了ARPE-19衰老培养物,H2O2是视网膜在光氧化条件下产生的内源性应激源。衰老细胞上调了促炎细胞因子IL-6和IL-8,这是衰老相关分泌表型(SASP)的主要标志物。最重要的是,我们首次表明衰老的ARPE-19细胞上调血管内皮生长因子(VEGF)并同时下调补体因子H(CFH)表达。由于这两种现象都与AMD发病机制有关,我们的结果支持SIPS可能是AMD诱导和进展的主要参与者这一假设。此外,它们还将解释这种疾病与吸烟之间的显著关联。

https://cdn.ncbi.nlm.nih.gov/pmc/blobs/3316/4683426/db1975dde0c3/fx1.jpg

文献AI研究员

20分钟写一篇综述,助力文献阅读效率提升50倍。

立即体验

用中文搜PubMed

大模型驱动的PubMed中文搜索引擎

马上搜索

文档翻译

学术文献翻译模型,支持多种主流文档格式。

立即体验