Suppr超能文献

成熟未受精卵母本转录组组成中的母本特异性特征

Mother-Specific Signature in the Maternal Transcriptome Composition of Mature, Unfertilized Zebrafish Eggs.

作者信息

Rauwerda Han, Wackers Paul, Pagano Johanna F B, de Jong Mark, Ensink Wim, Dekker Rob, Nehrdich Ulrike, Spaink Herman P, Jonker Martijs, Breit Timo M

机构信息

RNA Biology & Applied Bioinformatics research group, Swammerdam Institute for Life Sciences, Faculty of Science, University of Amsterdam, Amsterdam, the Netherlands.

Institute of Biology Leiden, Faculty of Science, Leiden University, Leiden, the Netherlands.

出版信息

PLoS One. 2016 Jan 22;11(1):e0147151. doi: 10.1371/journal.pone.0147151. eCollection 2016.

Abstract

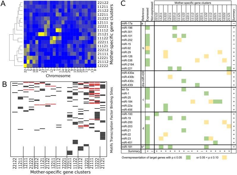
Maternal mRNA present in mature oocytes plays an important role in the proper development of the early embryo. As the composition of the maternal transcriptome in general has been studied with pooled mature eggs, potential differences between individual eggs are unknown. Here we present a transcriptome study on individual zebrafish eggs from clutches of five mothers in which we focus on the differences in maternal mRNA abundance per gene between and within clutches. To minimize technical interference, we used mature, unfertilized eggs from siblings. About half of the number of analyzed genes was found to be expressed as maternal RNA. The expressed and non-expressed genes showed that maternal mRNA accumulation is a non-random process, as it is related to specific biological pathways and processes relevant in early embryogenesis. Moreover, it turned out that overall the composition of the maternal transcriptome is tightly regulated as about half of the expressed genes display a less than twofold expression range between the observed minimum and maximum expression values of a gene in the experiment. Even more, the maximum gene-expression difference within clutches is for 88% of the expressed genes lower than twofold. This means that expression differences observed in maternally expressed genes are primarily caused by differences between mothers, with only limited variability between eggs from the same mother. This was underlined by the fact that 99% of the expressed genes were found to be differentially expressed between any of the mothers in an ANOVA test. Furthermore, linking chromosome location, transcription factor binding sites, and miRNA target sites of the genes in clusters of distinct and unique mother-specific gene-expression, suggest biological relevance of the mother-specific signatures in the maternal transcriptome composition. Altogether, the maternal transcriptome composition of mature zebrafish oocytes seems to be tightly regulated with a distinct mother-specific signature.

摘要

成熟卵母细胞中存在的母体mRNA在早期胚胎的正常发育中起着重要作用。由于一般是通过汇集成熟卵子来研究母体转录组的组成,单个卵子之间的潜在差异尚不清楚。在此,我们展示了一项对来自五位母亲的一窝斑马鱼单个卵子的转录组研究,我们关注的是不同窝以及同一窝内每个基因的母体mRNA丰度差异。为了尽量减少技术干扰,我们使用了来自同胞的成熟未受精卵。约一半被分析的基因被发现作为母体RNA表达。已表达和未表达的基因表明,母体mRNA积累是一个非随机过程,因为它与早期胚胎发生中相关的特定生物学途径和过程有关。此外,结果表明,总体而言,母体转录组的组成受到严格调控,因为在实验中,约一半的已表达基因在观察到的基因最小和最大表达值之间的表达范围小于两倍。甚至,同一窝内基因表达的最大差异在88%的已表达基因中低于两倍。这意味着在母体表达基因中观察到的表达差异主要是由母亲之间的差异引起的,同一母亲的卵子之间只有有限的变异性。方差分析测试发现,99%的已表达基因在任何一位母亲之间存在差异表达,这一事实强调了这一点。此外,将不同且独特的母亲特异性基因表达簇中的基因的染色体位置、转录因子结合位点和miRNA靶位点联系起来,表明母体转录组组成中母亲特异性特征具有生物学相关性。总之,成熟斑马鱼卵母细胞的母体转录组组成似乎受到严格调控,具有独特的母亲特异性特征。

https://cdn.ncbi.nlm.nih.gov/pmc/blobs/798a/4723340/60cd9c1250ce/pone.0147151.g001.jpg

文献AI研究员

20分钟写一篇综述,助力文献阅读效率提升50倍。

立即体验

用中文搜PubMed

大模型驱动的PubMed中文搜索引擎

马上搜索

文档翻译

学术文献翻译模型,支持多种主流文档格式。

立即体验