Suppr超能文献

RNF20将组蛋白H2B泛素化与炎症及炎症相关癌症联系起来。

RNF20 Links Histone H2B Ubiquitylation with Inflammation and Inflammation-Associated Cancer.

作者信息

Tarcic Ohad, Pateras Ioannis S, Cooks Tomer, Shema Efrat, Kanterman Julia, Ashkenazi Hadas, Boocholez Hana, Hubert Ayala, Rotkopf Ron, Baniyash Michal, Pikarsky Eli, Gorgoulis Vassilis G, Oren Moshe

机构信息

Department of Molecular Cell Biology, The Weizmann Institute, Rehovot 7610001, Israel.

Molecular Carcinogenesis Group, Department of Histology-Embryology, School of Medicine, University of Athens, 11527 Athens, Greece.

出版信息

Cell Rep. 2016 Feb 16;14(6):1462-1476. doi: 10.1016/j.celrep.2016.01.020. Epub 2016 Feb 4.

Abstract

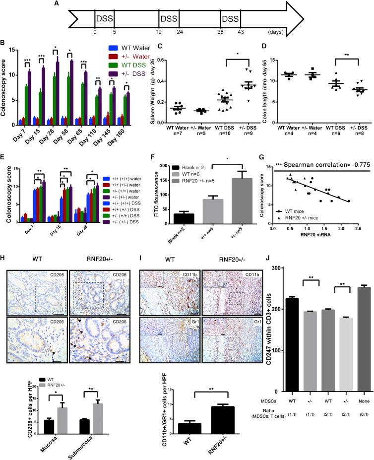
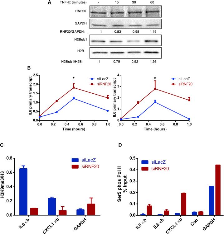
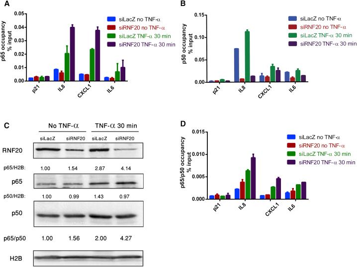
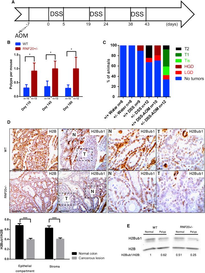
Factors linking inflammation and cancer are of great interest. We now report that the chromatin-targeting E3 ubiquitin ligase RNF20/RNF40, driving histone H2B monoubiquitylation (H2Bub1), modulates inflammation and inflammation-associated cancer in mice and humans. Downregulation of RNF20 and H2Bub1 favors recruitment of p65-containing nuclear factor κB (NF-κB) dimers over repressive p50 homodimers and decreases the heterochromatin mark H3K9me3 on a subset of NF-κB target genes to augment their transcription. Concordantly, RNF20(+/-) mice are predisposed to acute and chronic colonic inflammation and inflammation-associated colorectal cancer, with excessive myeloid-derived suppressor cells (MDSCs) that may quench antitumoral T cell activity. Notably, colons of human ulcerative colitis patients, as well as colorectal tumors, reveal downregulation of RNF20/RNF40 and H2Bub1 in both epithelium and stroma, supporting the clinical relevance of our tissue culture and mouse model findings.

摘要

连接炎症与癌症的因素备受关注。我们现在报告,靶向染色质的E3泛素连接酶RNF20/RNF40驱动组蛋白H2B单泛素化(H2Bub1),在小鼠和人类中调节炎症及炎症相关癌症。RNF20和H2Bub1的下调有利于含p65的核因子κB(NF-κB)二聚体而非抑制性p50同二聚体的募集,并降低NF-κB靶基因子集上的异染色质标记H3K9me3以增强其转录。相应地,RNF20(+/-)小鼠易患急性和慢性结肠炎症及炎症相关的结直肠癌,伴有过量的髓源性抑制细胞(MDSC),可能会抑制抗肿瘤T细胞活性。值得注意的是,人类溃疡性结肠炎患者的结肠以及结直肠癌组织中,上皮和基质中的RNF20/RNF40和H2Bub1均下调,这支持了我们在组织培养和小鼠模型研究结果的临床相关性。

https://cdn.ncbi.nlm.nih.gov/pmc/blobs/d662/4761112/3d6a8fb854cd/fx1.jpg

文献AI研究员

20分钟写一篇综述,助力文献阅读效率提升50倍。

立即体验

用中文搜PubMed

大模型驱动的PubMed中文搜索引擎

马上搜索

文档翻译

学术文献翻译模型,支持多种主流文档格式。

立即体验