Suppr超能文献

LRG1通过激活HIF-1α调节结直肠癌中的上皮-间质转化和血管生成。

LRG1 modulates epithelial-mesenchymal transition and angiogenesis in colorectal cancer via HIF-1α activation.

作者信息

Zhang Jingjing, Zhu Lingyin, Fang Jingyuan, Ge Zhizheng, Li Xiaobo

机构信息

State Key Laboratory for Oncogenes and Related Genes, Key Laboratory of Gastroenterology & Hepatology, Ministry of Health, Division of Gastroenterology and Hepatology, Ren Ji Hospital, School of Medicine, Shanghai Jiao Tong University, Shanghai Cancer Institute, Shanghai Institute of Digestive Disease, 145 Middle Shandong Road, Shanghai, 200001, China.

出版信息

J Exp Clin Cancer Res. 2016 Feb 9;35:29. doi: 10.1186/s13046-016-0306-2.

Abstract

BACKGROUND

Leucine-rich-alpha-2-glycoprotein 1 (LRG1) has been reported to be involved in several tumors, whether it participates in colorectal cancer (CRC) progression remains unclear. Here, we investigated the biological function and underlying molecular mechanisms of LRG1 in CRC.

METHODS

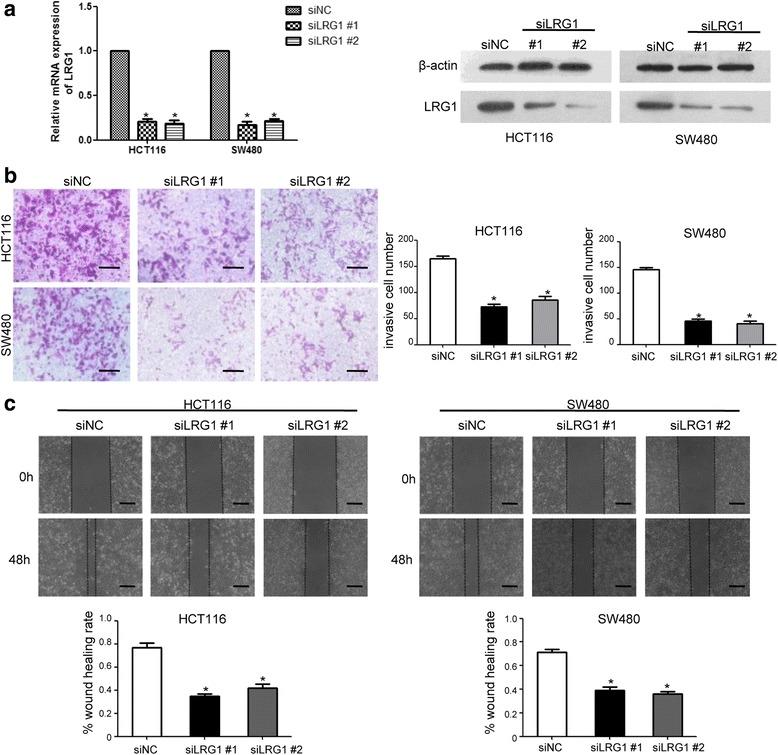
The mRNA and protein levels of LRG1 were assessed in CRC tissues through RT-PCR and immunohistochemistry, respectively. HCT116 and SW480 cells were treated with LRG1 siRNA, control siRNA, or recombinant LRG1. Transwell invasion assays and wound healing assays were performed to evaluate the invasion and migration of CRC cells. Epithelial-to-mesenchymal transition (EMT) markers of E-cadherin, VDR, N-cadherin, α-SMA, Vimentin and Twist1 were detected by RT-PCR and western blot. Enzyme-linked immunosorbent assay was used to measure the secretion level of VEGF-A. Conditioned medium from CRC cells was collected for endothelial cell migration, tube formation and aortic ring sprouting assays.

RESULTS

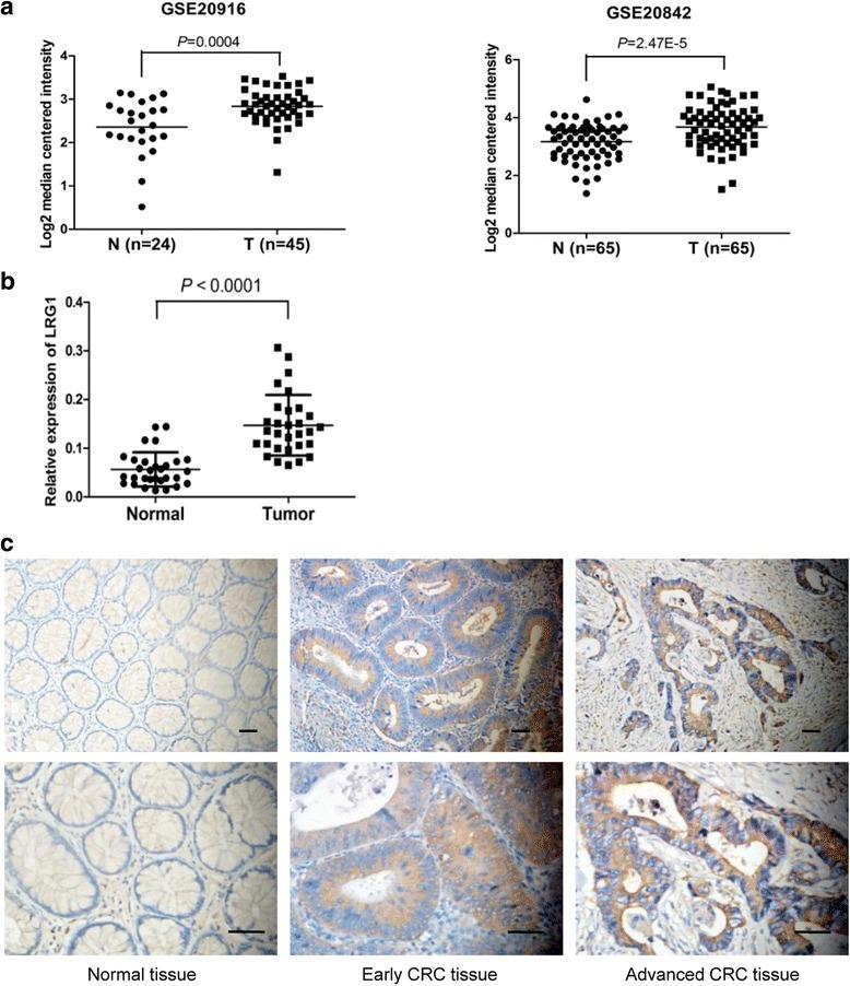
LRG1 was overexpressed in CRC tissues and associated with cancer aggressiveness. LRG1 was further found to induce the EMT process, as well as CRC cell migration and invasion capacity. In addition, LRG1 promoted VEGF-A expression in CRC cells and contributed to tumor angiogenesis. Furthermore, HIF-1α could be induced by LRG1 in a concentration- and time-dependent manner, which was responsible for LRG1-induced VEGF-A expression and EMT.

CONCLUSIONS

The present study suggests that LRG1 plays a crucial role in the progression of CRC by regulating HIF-1α expression, thereby may be a promising therapeutic target of CRC.

摘要

背景

富含亮氨酸的α-2-糖蛋白1(LRG1)已被报道参与多种肿瘤,但其是否参与结直肠癌(CRC)进展仍不清楚。在此,我们研究了LRG1在CRC中的生物学功能及潜在分子机制。

方法

分别通过逆转录聚合酶链反应(RT-PCR)和免疫组织化学评估CRC组织中LRG1的mRNA和蛋白水平。用LRG1小干扰RNA(siRNA)、对照siRNA或重组LRG1处理人结肠癌细胞系HCT116和SW480细胞。进行Transwell侵袭试验和伤口愈合试验以评估CRC细胞的侵袭和迁移能力。通过RT-PCR和蛋白质印迹法检测上皮-间质转化(EMT)标志物E-钙黏蛋白、维生素D受体(VDR)、N-钙黏蛋白、α-平滑肌肌动蛋白(α-SMA)、波形蛋白和Twist1。采用酶联免疫吸附测定法测量血管内皮生长因子A(VEGF-A)的分泌水平。收集CRC细胞的条件培养基用于内皮细胞迁移、管腔形成和主动脉环发芽试验。

结果

LRG1在CRC组织中过表达并与癌症侵袭性相关。进一步发现LRG1诱导EMT过程以及CRC细胞迁移和侵袭能力。此外,LRG1促进CRC细胞中VEGF-A表达并促进肿瘤血管生成。此外,LRG1可浓度和时间依赖性地诱导缺氧诱导因子-1α(HIF-1α),其介导LRG1诱导的VEGF-A表达和EMT。

结论

本研究表明LRG1通过调节HIF-1α表达在CRC进展中起关键作用,因此可能是CRC的一个有前景的治疗靶点。

https://cdn.ncbi.nlm.nih.gov/pmc/blobs/7f26/4746930/bf330b89dc0c/13046_2016_306_Fig1_HTML.jpg

文献AI研究员

20分钟写一篇综述,助力文献阅读效率提升50倍。

立即体验

用中文搜PubMed

大模型驱动的PubMed中文搜索引擎

马上搜索

文档翻译

学术文献翻译模型,支持多种主流文档格式。

立即体验