Suppr超能文献

Akt-mTORC1信号通路调节ATP柠檬酸裂解酶以整合代谢输入来控制巨噬细胞活化。

Akt-mTORC1 signaling regulates Acly to integrate metabolic input to control of macrophage activation.

作者信息

Covarrubias Anthony J, Aksoylar Halil Ibrahim, Yu Jiujiu, Snyder Nathaniel W, Worth Andrew J, Iyer Shankar S, Wang Jiawei, Ben-Sahra Issam, Byles Vanessa, Polynne-Stapornkul Tiffany, Espinosa Erika C, Lamming Dudley, Manning Brendan D, Zhang Yijing, Blair Ian A, Horng Tiffany

机构信息

Department of Genetics and Complex Diseases, Harvard T.H. Chan School of Public Health, Boston, United States.

Center of Excellence in Environmental Toxicology, University of Pennsylvania, Philadelphia, United States.

出版信息

Elife. 2016 Feb 19;5:e11612. doi: 10.7554/eLife.11612.

Abstract

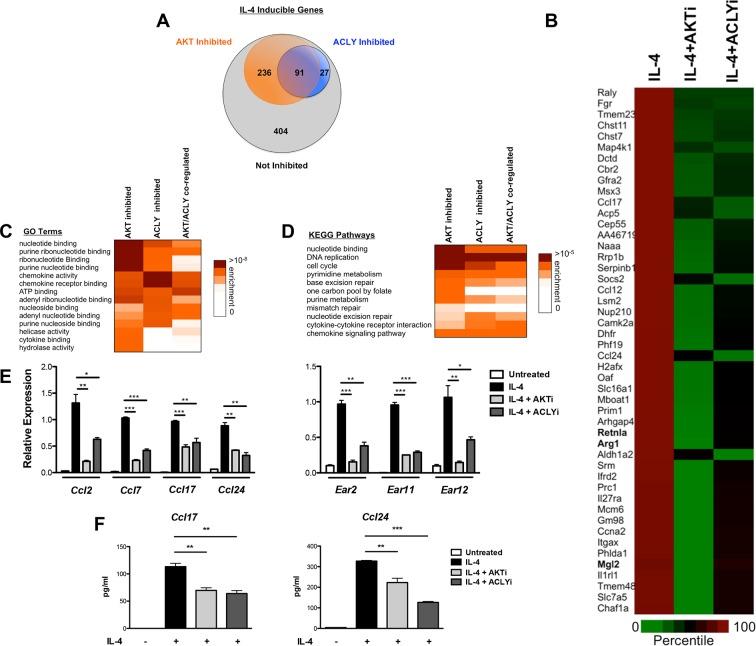
Macrophage activation/polarization to distinct functional states is critically supported by metabolic shifts. How polarizing signals coordinate metabolic and functional reprogramming, and the potential implications for control of macrophage activation, remains poorly understood. Here we show that IL-4 signaling co-opts the Akt-mTORC1 pathway to regulate Acly, a key enzyme in Ac-CoA synthesis, leading to increased histone acetylation and M2 gene induction. Only a subset of M2 genes is controlled in this way, including those regulating cellular proliferation and chemokine production. Moreover, metabolic signals impinge on the Akt-mTORC1 axis for such control of M2 activation. We propose that Akt-mTORC1 signaling calibrates metabolic state to energetically demanding aspects of M2 activation, which may define a new role for metabolism in supporting macrophage activation.

摘要

巨噬细胞向不同功能状态的激活/极化受到代谢转变的关键支持。极化信号如何协调代谢和功能重编程,以及对巨噬细胞激活控制的潜在影响,仍知之甚少。在这里,我们表明白细胞介素-4信号传导利用Akt-mTORC1途径来调节乙酰辅酶A合成中的关键酶Acly,导致组蛋白乙酰化增加和M2基因诱导。只有一部分M2基因以这种方式受到控制,包括那些调节细胞增殖和趋化因子产生的基因。此外,代谢信号作用于Akt-mTORC1轴以控制M2激活。我们提出,Akt-mTORC1信号传导将代谢状态校准到M2激活中对能量需求较高的方面,这可能定义了代谢在支持巨噬细胞激活中的新作用。

https://cdn.ncbi.nlm.nih.gov/pmc/blobs/3e75/4769166/c547378c26a5/elife-11612-fig1.jpg

文献AI研究员

20分钟写一篇综述,助力文献阅读效率提升50倍。

立即体验

用中文搜PubMed

大模型驱动的PubMed中文搜索引擎

马上搜索

文档翻译

学术文献翻译模型,支持多种主流文档格式。

立即体验