Suppr超能文献

葫芦素B通过下调经典Wnt/β-连环蛋白信号轴抑制非小细胞肺癌的干性和转移能力。

Cucurbitacin B inhibits the stemness and metastatic abilities of NSCLC via downregulation of canonical Wnt/β-catenin signaling axis.

作者信息

Shukla Samriddhi, Sinha Sonam, Khan Sajid, Kumar Sudhir, Singh Kavita, Mitra Kalyan, Maurya Rakesh, Meeran Syed Musthapa

机构信息

Laboratory of Cancer Epigenetics, Division of Endocrinology, CSIR-Central Drug Research Institute, Lucknow, India.

Division of Medicinal and Process Chemistry, CSIR-Central Drug Research Institute, Lucknow, India.

出版信息

Sci Rep. 2016 Feb 24;6:21860. doi: 10.1038/srep21860.

Abstract

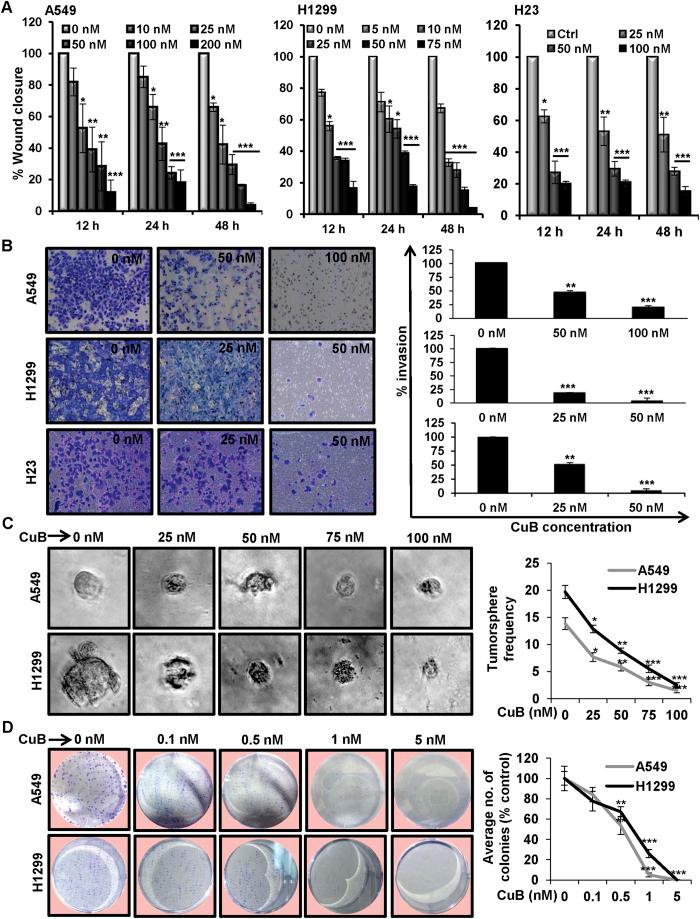
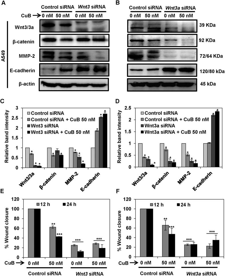
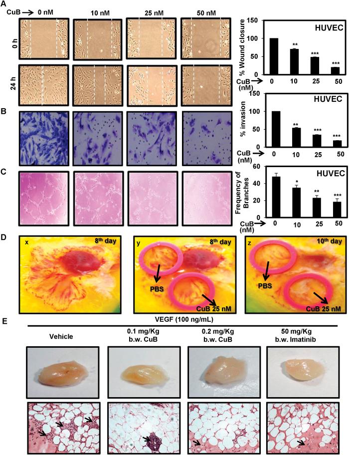
Lack of effective anti-metastatic drugs creates a major hurdle for metastatic lung cancer therapy. For successful lung cancer treatment, there is a strong need of newer therapeutics with metastasis-inhibitory potential. In the present study, we determined the anti-metastatic and anti-angiogenic potential of a natural plant triterpenoid, Cucurbitacin B (CuB) against non-small cell lung cancer (NSCLC) both in vitro and in vivo. CuB demonstrated a strong anti-migratory and anti-invasive ability against metastatic NSCLC at nanomolar concentrations. CuB also showed significant tumor angiogenesis-inhibitory effects as evidenced by the inhibition of migratory, invasive and tube-forming capacities of human umbilical vein endothelial cells. CuB-mediated inhibition of angiogenesis was validated by the inhibition of pre-existing vasculature in chick embryo chorio-allantoic membrane and matrigel plugs. Similarly, CuB inhibited the migratory behavior of TGF-β1-induced experimental EMT model. The CuB-mediated inhibition of metastasis and angiogenesis was attributable to the downregulation of Wnt/β-catenin signaling axis, validated by siRNA-knockdown of Wnt3 and Wnt3a. The CuB-mediated downregulation of Wnt/β-catenin signaling was also validated using 4-(methylnitrosamino)-1-(3-pyridyl)-1-butanone (NNK)-induced lung tumorigenesis model in vivo. Collectively, our findings suggest that CuB inhibited the metastatic abilities of NSCLC through the inhibition of Wnt/β-catenin signaling axis.

摘要

缺乏有效的抗转移药物给转移性肺癌治疗带来了重大障碍。为了成功治疗肺癌,迫切需要具有转移抑制潜力的新型疗法。在本研究中,我们在体外和体内确定了天然植物三萜类化合物葫芦素B(CuB)对非小细胞肺癌(NSCLC)的抗转移和抗血管生成潜力。CuB在纳摩尔浓度下对转移性NSCLC表现出强大的抗迁移和抗侵袭能力。CuB还显示出显著的肿瘤血管生成抑制作用,人脐静脉内皮细胞迁移、侵袭和管形成能力的抑制证明了这一点。CuB介导的血管生成抑制在鸡胚绒毛尿囊膜和基质胶塞中对已有脉管系统的抑制得到了验证。同样,CuB抑制了TGF-β1诱导的实验性EMT模型的迁移行为。CuB介导的转移和血管生成抑制归因于Wnt/β-连环蛋白信号轴的下调,Wnt3和Wnt3a的siRNA敲低验证了这一点。在体内使用4-(甲基亚硝胺基)-1-(3-吡啶基)-1-丁酮(NNK)诱导的肺肿瘤发生模型也验证了CuB介导的Wnt/β-连环蛋白信号下调。总的来说,我们的研究结果表明,CuB通过抑制Wnt/β-连环蛋白信号轴抑制了NSCLC的转移能力。

https://cdn.ncbi.nlm.nih.gov/pmc/blobs/e8f6/4764833/a313f71ed328/srep21860-f1.jpg

文献AI研究员

20分钟写一篇综述,助力文献阅读效率提升50倍。

立即体验

用中文搜PubMed

大模型驱动的PubMed中文搜索引擎

马上搜索

文档翻译

学术文献翻译模型,支持多种主流文档格式。

立即体验