Suppr超能文献

线虫肠道的比较转录组学揭示了摄食模式和病原体易感性的整体变化。

Comparative transcriptomics of the nematode gut identifies global shifts in feeding mode and pathogen susceptibility.

作者信息

Lightfoot James W, Chauhan Veeren M, Aylott Jonathan W, Rödelsperger Christian

机构信息

Department for Evolutionary Biology, Max-Planck Institute for Developmental Biology, Spemannstr. 35-39, Tübingen, Germany.

Laboratory of Biophysics and Surface Analysis, School of Pharmacy, University of Nottingham, Boots Science Building, Nottingham, UK.

出版信息

BMC Res Notes. 2016 Mar 5;9:142. doi: 10.1186/s13104-016-1886-9.

Abstract

BACKGROUND

The nematode Pristionchus pacificus has been established as a model for comparative studies using the well known Caenorhabditis elegans as a reference. Despite their relatedness, previous studies have revealed highly divergent development and a number of morphological differences including the lack of a pharyngal structure, the grinder, used to physically lyse the ingested bacteria in C. elegans.

RESULTS

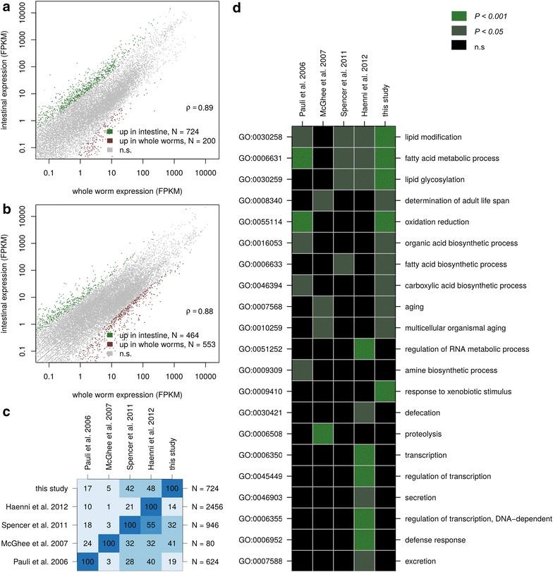
To complement current knowledge about developmental and ecological differences with a better understanding of their feeding modes, we have sequenced the intestinal transcriptomes of both nematodes. In total, we found 464 intestine-enriched genes in P. pacificus and 724 in C. elegans, of which the majority (66%) has been identified by previous studies. Interestingly, only 15 genes could be identified with shared intestinal enrichment in both species, of which three genes are Hedgehog signaling molecules supporting a highly conserved role of this pathway for intestinal development across all metazoa. At the level of gene families, we find similar divergent trends with only five families displaying significant intestinal enrichment in both species. We compared our data with transcriptomic responses to various pathogens. Strikingly, C. elegans intestine-enriched genes showed highly significant overlaps with pathogen response genes whereas this was not the case for P. pacificus, indicating shifts in pathogen susceptibility that might be explained by altered feeding modes.

CONCLUSIONS

Our study reveals first insights into the evolution of feeding systems and the associated changes in intestinal gene expression that might have facilitated nematodes of the P. pacificus lineage to colonize new environments. These findings deepen our understanding about how morphological and genomic diversity is created during the course of evolution.

摘要

背景

太平洋小杆线虫已被确立为一种用于比较研究的模式生物,以著名的秀丽隐杆线虫作为参照。尽管它们具有亲缘关系,但先前的研究表明,二者在发育上存在高度差异,并且在许多形态特征上也有所不同,包括太平洋小杆线虫缺乏秀丽隐杆线虫中用于物理裂解摄入细菌的咽结构——研磨器。

结果

为了通过更好地了解它们的摄食模式来补充当前关于发育和生态差异的知识,我们对这两种线虫的肠道转录组进行了测序。我们总共在太平洋小杆线虫中发现了464个肠道富集基因,在秀丽隐杆线虫中发现了724个,其中大多数(66%)已被先前的研究所鉴定。有趣的是,只有15个基因在两个物种中都被鉴定为具有共同的肠道富集,其中三个基因是刺猬信号分子,支持该信号通路在所有后生动物肠道发育中具有高度保守的作用。在基因家族水平上,我们发现了类似的分化趋势,只有五个家族在两个物种中都显示出显著的肠道富集。我们将我们的数据与对各种病原体的转录组反应进行了比较。令人惊讶的是,秀丽隐杆线虫的肠道富集基因与病原体反应基因显示出高度显著的重叠,而太平洋小杆线虫则不然,这表明病原体易感性的变化可能是由摄食模式的改变所解释的。

结论

我们的研究首次揭示了摄食系统的进化以及肠道基因表达的相关变化,这些变化可能促进了太平洋小杆线虫谱系的线虫定殖新环境。这些发现加深了我们对进化过程中形态和基因组多样性是如何产生的理解。

https://cdn.ncbi.nlm.nih.gov/pmc/blobs/cc36/4779222/7c2db38e1955/13104_2016_1886_Fig1_HTML.jpg

文献AI研究员

20分钟写一篇综述,助力文献阅读效率提升50倍。

立即体验

用中文搜PubMed

大模型驱动的PubMed中文搜索引擎

马上搜索

文档翻译

学术文献翻译模型,支持多种主流文档格式。

立即体验