Suppr超能文献

鉴定细胞外囊泡携带的骨膜蛋白作为肌肉浸润性膀胱癌的一个特征。

Identification of extracellular vesicle-borne periostin as a feature of muscle-invasive bladder cancer.

作者信息

Silvers Christopher R, Liu Yu-Ru, Wu Chia-Hao, Miyamoto Hiroshi, Messing Edward M, Lee Yi-Fen

机构信息

Department of Urology, University of Rochester Medical Center, Rochester, NY, USA.

Departments of Pathology and Urology, Johns Hopkins University School of Medicine, Baltimore, MD, USA.

出版信息

Oncotarget. 2016 Apr 26;7(17):23335-45. doi: 10.18632/oncotarget.8024.

Abstract

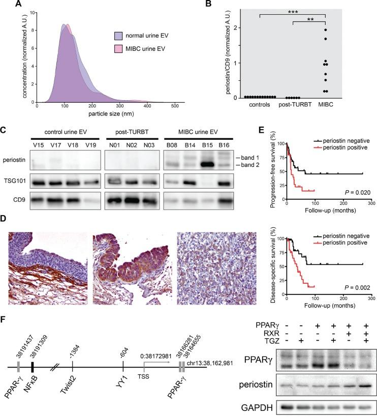
Muscle-invasive bladder cancer (MIBC) is an aggressive malignancy with high mortality, and heterogeneity in MIBC results in variable clinical outcomes, posing challenges for clinical management. Extracellular vesicles (EVs) derived from MIBC have been shown to promote cancer progression. EVs derived from bladder cell lines were subjected to proteomic analysis, and periostin was chosen for further characterization due to its stage-specific gene expression profile. Knockdown of periostin by RNA interference reduces invasiveness in vitro and produces a rounder morphology. Importantly, treating low grade BC cells with periostin-rich EVs promotes cell aggressiveness and activates ERK oncogenic signals, and periostin suppression reverses these effects. These data suggest that MIBC might transfer periostin in an EV-mediated paracrine manner to promote the disease. To determine the potential of periostin as a bladder cancer indicator, patient urinary EVs were examined and found to have markedly higher levels of periostin than controls. In addition, immunohistochemical staining of a bladder cancer tissue microarray revealed that the presence of periostin in MIBC cells is correlated with worse prognosis. In conclusion, periostin is a component of bladder cancer cells associated with poor clinical outcome, and EVs can transfer oncogenic molecules such as periostin to affect the tumor environment and promote cancer progression.

摘要

肌层浸润性膀胱癌(MIBC)是一种具有高死亡率的侵袭性恶性肿瘤,MIBC的异质性导致临床结果各异,给临床管理带来挑战。已证明源自MIBC的细胞外囊泡(EVs)可促进癌症进展。对源自膀胱细胞系的EVs进行蛋白质组学分析,由于骨膜蛋白具有阶段特异性基因表达谱,因此选择对其进行进一步表征。通过RNA干扰敲低骨膜蛋白可降低体外侵袭性并产生更圆的形态。重要的是,用富含骨膜蛋白的EVs处理低级别BC细胞可促进细胞侵袭性并激活ERK致癌信号,而抑制骨膜蛋白可逆转这些效应。这些数据表明,MIBC可能以EV介导的旁分泌方式传递骨膜蛋白以促进疾病发展。为了确定骨膜蛋白作为膀胱癌指标的潜力,对患者尿液中的EVs进行检测,发现其骨膜蛋白水平明显高于对照组。此外,对膀胱癌组织微阵列进行免疫组织化学染色显示,MIBC细胞中骨膜蛋白的存在与较差的预后相关。总之,骨膜蛋白是与不良临床结果相关的膀胱癌细胞成分,EVs可传递骨膜蛋白等致癌分子以影响肿瘤环境并促进癌症进展。

https://cdn.ncbi.nlm.nih.gov/pmc/blobs/46b9/5029630/2488d675e5ba/oncotarget-07-23335-g001.jpg

文献AI研究员

20分钟写一篇综述,助力文献阅读效率提升50倍。

立即体验

用中文搜PubMed

大模型驱动的PubMed中文搜索引擎

马上搜索

文档翻译

学术文献翻译模型,支持多种主流文档格式。

立即体验