Suppr超能文献

浆细胞样树突状细胞协调Toll样受体7介导的先天性和适应性免疫,以启动自身免疫性炎症。

Plasmacytoid dendritic cells orchestrate TLR7-mediated innate and adaptive immunity for the initiation of autoimmune inflammation.

作者信息

Takagi Hideaki, Arimura Keiichi, Uto Tomofumi, Fukaya Tomohiro, Nakamura Takeshi, Choijookhuu Narantsog, Hishikawa Yoshitaka, Sato Katsuaki

机构信息

Division of Immunology, Department of Infectious Diseases, Faculty of Medicine, University of Miyazaki, 5200 Kihara, Kiyotake, SY 889-1692, Japan.

Department of Oral and Maxillofacial Surgery, Faculty of Medicine, University of Miyazaki, 5200 Kihara, Kiyotake, Miyazaki 889-1692, Japan.

出版信息

Sci Rep. 2016 Apr 14;6:24477. doi: 10.1038/srep24477.

Abstract

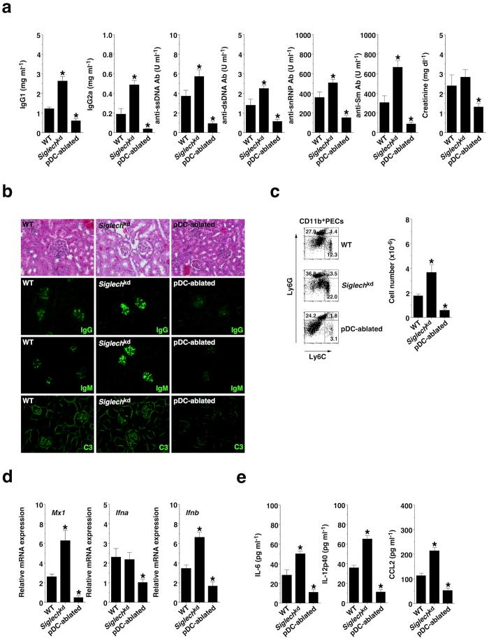
Endosomal toll-like receptor (TLR)-mediated detection of viral nucleic acids (NAs) and production of type I interferon (IFN-I) are key elements of antiviral defense, while inappropriate recognition of self NAs with the induction of IFN-I responses is linked to autoimmunity such as psoriasis and systemic lupus erythematosus. Plasmacytoid dendritic cells (pDCs) are cells specialized in robust IFN-I secretion by the engagement of endosomal TLRs, and predominantly express sialic acid-binding Ig-like lectin (Siglec)-H. However, how pDCs control endosomal TLR-mediated immune responses that cause autoimmunity remains unclear. Here we show a critical role of pDCs in TLR7-mediated autoimmunity using gene-modified mice with impaired expression of Siglec-H and selective ablation of pDCs. pDCs were shown to be indispensable for the induction of systemic inflammation and effector T-cell responses triggered by TLR7 ligand. pDCs aggravated psoriasiform dermatitis mediated through the hyperproliferation of keratinocytes and enhanced dermal infiltration of granulocytes and γδ T cells. Furthermore, pDCs promoted the production of anti-self NA antibodies and glomerulonephritis in lupus-like disease by activating inflammatory monocytes. On the other hand, Siglec-H regulated the TLR7-mediated activation of pDCs. Thus, our findings reveal that pDCs provide an essential link between TLR7-mediated innate and adaptive immunity for the initiation of IFN-I-associated autoimmune inflammation.

摘要

内体 toll 样受体(TLR)介导的病毒核酸(NA)检测及 I 型干扰素(IFN-I)的产生是抗病毒防御的关键要素,而对自身 NA 的不当识别并诱导 IFN-I 反应与诸如银屑病和系统性红斑狼疮等自身免疫性疾病相关。浆细胞样树突状细胞(pDC)是通过内体 TLR 激活而专门大量分泌 IFN-I 的细胞,且主要表达唾液酸结合免疫球蛋白样凝集素(Siglec)-H。然而,pDC 如何控制导致自身免疫的内体 TLR 介导的免疫反应仍不清楚。在此,我们利用 Siglec-H 表达受损的基因修饰小鼠以及 pDC 的选择性消融,展示了 pDC 在 TLR7 介导的自身免疫中的关键作用。结果表明,pDC 对于 TLR7 配体触发的全身炎症诱导和效应 T 细胞反应不可或缺。pDC 通过角质形成细胞的过度增殖介导并加剧了银屑病样皮炎,增强了粒细胞和γδT 细胞的真皮浸润。此外,pDC 通过激活炎性单核细胞促进了狼疮样疾病中抗自身 NA 抗体的产生和肾小球肾炎。另一方面,Siglec-H 调节 pDC 的 TLR7 介导的激活。因此,我们的研究结果揭示,pDC 在 TLR7 介导的先天性和适应性免疫之间提供了一个关键联系,以启动与 IFN-I 相关的自身免疫性炎症。

https://cdn.ncbi.nlm.nih.gov/pmc/blobs/e85b/4830934/7609b4baa6cc/srep24477-f1.jpg

文献AI研究员

20分钟写一篇综述,助力文献阅读效率提升50倍。

立即体验

用中文搜PubMed

大模型驱动的PubMed中文搜索引擎

马上搜索

文档翻译

学术文献翻译模型,支持多种主流文档格式。

立即体验