Suppr超能文献

致癌转录因子c-Jun调节谷氨酰胺酶的表达,并使细胞对靶向谷氨酰胺酶的治疗敏感。

The oncogenic transcription factor c-Jun regulates glutaminase expression and sensitizes cells to glutaminase-targeted therapy.

作者信息

Lukey Michael J, Greene Kai Su, Erickson Jon W, Wilson Kristin F, Cerione Richard A

机构信息

Department of Molecular Medicine, Cornell University, Ithaca, New York 14853, USA.

Department of Chemistry and Chemical Biology, Cornell University, Ithaca, New York 14853, USA.

出版信息

Nat Commun. 2016 Apr 18;7:11321. doi: 10.1038/ncomms11321.

Abstract

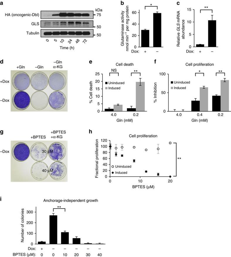
Many transformed cells exhibit altered glucose metabolism and increased utilization of glutamine for anabolic and bioenergetic processes. These metabolic adaptations, which accompany tumorigenesis, are driven by oncogenic signals. Here we report that the transcription factor c-Jun, product of the proto-oncogene JUN, is a key regulator of mitochondrial glutaminase (GLS) levels. Activation of c-Jun downstream of oncogenic Rho GTPase signalling leads to elevated GLS gene expression and glutaminase activity. In human breast cancer cells, GLS protein levels and sensitivity to GLS inhibition correlate strongly with c-Jun levels. We show that c-Jun directly binds to the GLS promoter region, and is sufficient to increase gene expression. Furthermore, ectopic overexpression of c-Jun renders breast cancer cells dependent on GLS activity. These findings reveal a role for c-Jun as a driver of cancer cell metabolic reprogramming, and suggest that cancers overexpressing JUN may be especially sensitive to GLS-targeted therapies.

摘要

许多转化细胞表现出葡萄糖代谢改变,并增加了谷氨酰胺用于合成代谢和生物能量过程的利用。这些伴随肿瘤发生的代谢适应是由致癌信号驱动的。在此,我们报告原癌基因JUN的产物转录因子c-Jun是线粒体谷氨酰胺酶(GLS)水平的关键调节因子。致癌Rho GTPase信号下游的c-Jun激活导致GLS基因表达升高和谷氨酰胺酶活性增加。在人乳腺癌细胞中,GLS蛋白水平和对GLS抑制的敏感性与c-Jun水平密切相关。我们表明,c-Jun直接结合到GLS启动子区域,并且足以增加基因表达。此外,c-Jun的异位过表达使乳腺癌细胞依赖于GLS活性。这些发现揭示了c-Jun作为癌细胞代谢重编程驱动因子的作用,并表明过表达JUN的癌症可能对靶向GLS的疗法特别敏感。

https://cdn.ncbi.nlm.nih.gov/pmc/blobs/748b/4837472/0e5fb4056581/ncomms11321-f1.jpg

文献AI研究员

20分钟写一篇综述,助力文献阅读效率提升50倍。

立即体验

用中文搜PubMed

大模型驱动的PubMed中文搜索引擎

马上搜索

文档翻译

学术文献翻译模型,支持多种主流文档格式。

立即体验