Suppr超能文献

微小RNA-199a-5p通过Ets-1调节β1整合素以抑制乳腺癌的侵袭。

miR-199a-5p regulates β1 integrin through Ets-1 to suppress invasion in breast cancer.

作者信息

Li Wentong, Wang Hui, Zhang Jinbao, Zhai Limin, Chen Weijuan, Zhao Chunling

机构信息

Department of Pathology, Weifang Medical University, Weifang, Shandong Province, China.

Second Department of Oncology, People's Hospital of Shouguang City, Shouguang, Shandong Province, China.

出版信息

Cancer Sci. 2016 Jul;107(7):916-23. doi: 10.1111/cas.12952. Epub 2016 Jun 13.

Abstract

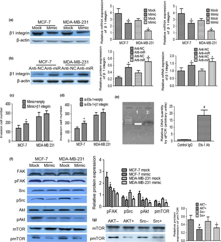
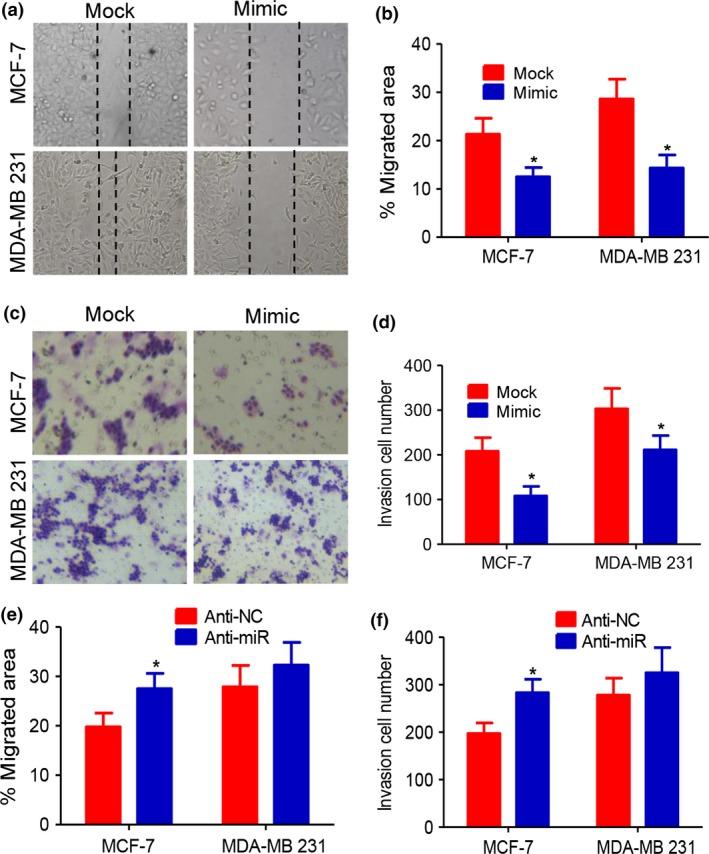
Increasing evidence has revealed that miR-199a-5p is actively involved in tumor invasion and metastasis as well as in the decline of breast cancer tissues. In this research, overexpression of miR-199a-5p weakened motility and invasion of breast cancer cells MCF-7 and MDA-MB-231. Upregulation of Ets-1 increased breast cancer cell invasion, but the mechanism by which miR-199a-5p modulates activation of Ets-1 in breast cancer was not clarified. We investigated the relationship between miR-199a-5p and Ets-1 on the basis of 158 primary breast cancer case specimens, and the results showed that Ets-1 expression was inversely correlated with endogenous miR-199a-5p. Overexpression of miR-199a-5p reduced the mRNA and protein levels of Ets-1 in MCF-7 and MDA-MB-231 cells, whereas anti-miR-199a-5p elevated Ets-1. siRNA-mediated Ets-1 knockdown phenocopied the inhibition invasion of miR-199a-5p in vitro. Moreover, luciferase reporter assay revealed that miR-199a-5p directly targeted 3'-UTR of Ets-1 mRNA. This research revealed that miR-199a-5p could descend the levels of β1 integrin by targeting 3'-UTR of Ets-1 to alleviate the invasion of breast cancer via FAK/Src/Akt/mTOR signaling pathway. Our results provide insight into the regulation of β1 integrin through miR-199a-5p-mediated Ets-1 silence and will help in designing new therapeutic strategies to inhibit signal pathways induced by miR-199a-5p in breast cancer invasion.

摘要

越来越多的证据表明,miR-199a-5p积极参与肿瘤侵袭和转移以及乳腺癌组织的衰退。在本研究中,miR-199a-5p的过表达减弱了乳腺癌细胞MCF-7和MDA-MB-231的运动性和侵袭能力。Ets-1的上调增加了乳腺癌细胞的侵袭,但miR-199a-5p调节乳腺癌中Ets-1激活的机制尚不清楚。我们基于158例原发性乳腺癌病例标本研究了miR-199a-5p与Ets-1之间的关系,结果表明Ets-1表达与内源性miR-199a-5p呈负相关。miR-199a-5p的过表达降低了MCF-7和MDA-MB-231细胞中Ets-1的mRNA和蛋白质水平,而抗miR-199a-5p则提高了Ets-1水平。siRNA介导的Ets-1敲低在体外模拟了miR-199a-5p对侵袭的抑制作用。此外,荧光素酶报告基因检测显示miR-199a-5p直接靶向Ets-1 mRNA的3'-UTR。本研究表明,miR-199a-5p可通过靶向Ets-1的3'-UTR降低β1整合素水平,从而通过FAK/Src/Akt/mTOR信号通路减轻乳腺癌的侵袭。我们的结果为通过miR-199a-5p介导的Ets-1沉默调节β1整合素提供了见解,并将有助于设计新的治疗策略来抑制miR-199a-5p在乳腺癌侵袭中诱导的信号通路。

https://cdn.ncbi.nlm.nih.gov/pmc/blobs/01bb/4946701/18b2d63d8477/CAS-107-0916-g001.jpg

文献AI研究员

20分钟写一篇综述,助力文献阅读效率提升50倍。

立即体验

用中文搜PubMed

大模型驱动的PubMed中文搜索引擎

马上搜索

文档翻译

学术文献翻译模型,支持多种主流文档格式。

立即体验