Suppr超能文献

类染色质体蛋白TDRD6支持长3'非翻译区触发的无义介导的mRNA降解。

Chromatoid Body Protein TDRD6 Supports Long 3' UTR Triggered Nonsense Mediated mRNA Decay.

作者信息

Fanourgakis Grigorios, Lesche Mathias, Akpinar Müge, Dahl Andreas, Jessberger Rolf

机构信息

Institute of Physiological Chemistry, Medical Faculty Carl Gustav Carus, Technische Universität Dresden, Dresden, Germany.

Deep Sequencing Group SFB 655, Biotechnology Center, Technische Universität Dresden, Dresden, Germany.

出版信息

PLoS Genet. 2016 May 5;12(5):e1005857. doi: 10.1371/journal.pgen.1005857. eCollection 2016 May.

Abstract

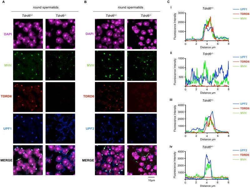
Chromatoid bodies (CBs) are spermiogenesis-specific organelles of largely unknown function. CBs harbor various RNA species, RNA-associated proteins and proteins of the tudor domain family like TDRD6, which is required for a proper CB architecture. Proteome analysis of purified CBs revealed components of the nonsense-mediated mRNA decay (NMD) machinery including UPF1. TDRD6 is essential for UPF1 localization to CBs, for UPF1-UPF2 and UPF1-MVH interactions. Upon removal of TDRD6, the association of several mRNAs with UPF1 and UPF2 is disturbed, and the long 3' UTR-stimulated but not the downstream exon-exon junction triggered pathway of NMD is impaired. Reduced association of the long 3' UTR mRNAs with UPF1 and UPF2 correlates with increased stability and enhanced translational activity. Thus, we identified TDRD6 within CBs as required for mRNA degradation, specifically the extended 3' UTR-triggered NMD pathway, and provide evidence for the requirement of NMD in spermiogenesis. This function depends on TDRD6-promoted assembly of mRNA and decay enzymes in CBs.

摘要

拟染色体(CBs)是精子发生过程中特有的细胞器,其功能大多未知。CBs含有多种RNA种类、RNA相关蛋白以及诸如TDRD6等属于tudor结构域家族的蛋白,而合适的CB结构需要TDRD6。对纯化的CBs进行蛋白质组分析揭示了无义介导的mRNA降解(NMD)机制的组成成分,包括UPF1。TDRD6对于UPF1定位于CBs、UPF-1与UPF2以及UPF1与MVH的相互作用至关重要。去除TDRD6后,几种mRNA与UPF1和UPF2的结合受到干扰,并且NMD的长3'UTR刺激而非下游外显子-外显子连接触发途径受损。长3'UTR mRNA与UPF1和UPF2的结合减少与稳定性增加和翻译活性增强相关。因此,我们确定CBs内的TDRD6是mRNA降解所必需的,特别是延长的3'UTR触发的NMD途径,并为精子发生过程中NMD的需求提供了证据。该功能取决于TDRD6促进的CBs中mRNA和衰变酶的组装。

https://cdn.ncbi.nlm.nih.gov/pmc/blobs/2abf/4858158/9caa30cf8e4c/pgen.1005857.g001.jpg

文献AI研究员

20分钟写一篇综述,助力文献阅读效率提升50倍。

立即体验

用中文搜PubMed

大模型驱动的PubMed中文搜索引擎

马上搜索

文档翻译

学术文献翻译模型,支持多种主流文档格式。

立即体验