Suppr超能文献

依赖UPF2的无义介导mRNA降解途径通过选择性消除更长的3'UTR转录本对精子发生至关重要。

UPF2-Dependent Nonsense-Mediated mRNA Decay Pathway Is Essential for Spermatogenesis by Selectively Eliminating Longer 3'UTR Transcripts.

作者信息

Bao Jianqiang, Vitting-Seerup Kristoffer, Waage Johannes, Tang Chong, Ge Ying, Porse Bo T, Yan Wei

机构信息

Department of Physiology and Cell Biology, University of Nevada School of Medicine, Reno, Nevada, United States of America.

Biotech Research and Innovation Center (BRIC), University of Copenhagen, Copenhagen, Denmark.

出版信息

PLoS Genet. 2016 May 5;12(5):e1005863. doi: 10.1371/journal.pgen.1005863. eCollection 2016 May.

Abstract

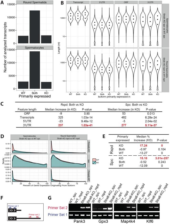
During transcription, most eukaryotic genes generate multiple alternative cleavage and polyadenylation (APA) sites, leading to the production of transcript isoforms with variable lengths in the 3' untranslated region (3'UTR). In contrast to somatic cells, male germ cells, especially pachytene spermatocytes and round spermatids, express a distinct reservoir of mRNAs with shorter 3'UTRs that are essential for spermatogenesis and male fertility. However, the mechanisms underlying the enrichment of shorter 3'UTR transcripts in the developing male germ cells remain unknown. Here, we report that UPF2-mediated nonsense-mediated mRNA decay (NMD) plays an essential role in male germ cells by eliminating ubiquitous genes-derived, longer 3'UTR transcripts, and that this role is independent of its canonical role in degrading "premature termination codon" (PTC)-containing transcripts in somatic cell lineages. This report provides physiological evidence supporting a noncanonical role of the NMD pathway in achieving global 3'UTR shortening in the male germ cells during spermatogenesis.

摘要

在转录过程中,大多数真核基因会产生多个可变的切割和多聚腺苷酸化(APA)位点,从而导致在3'非翻译区(3'UTR)产生长度可变的转录本异构体。与体细胞不同,雄性生殖细胞,尤其是粗线期精母细胞和圆形精子细胞,表达一种独特的mRNA库,这些mRNA的3'UTR较短,对精子发生和雄性生育能力至关重要。然而,在发育中的雄性生殖细胞中富集较短3'UTR转录本的潜在机制仍不清楚。在此,我们报道UPF2介导的无义介导的mRNA降解(NMD)通过消除普遍存在的基因衍生的、较长3'UTR转录本在雄性生殖细胞中发挥重要作用,并且这一作用独立于其在体细胞谱系中降解含“提前终止密码子”(PTC)转录本的经典作用。本报告提供了生理学证据,支持NMD途径在精子发生过程中实现雄性生殖细胞全局3'UTR缩短的非经典作用。

https://cdn.ncbi.nlm.nih.gov/pmc/blobs/f794/4858225/23bf8fc70203/pgen.1005863.g001.jpg

文献AI研究员

20分钟写一篇综述,助力文献阅读效率提升50倍。

立即体验

用中文搜PubMed

大模型驱动的PubMed中文搜索引擎

马上搜索

文档翻译

学术文献翻译模型,支持多种主流文档格式。

立即体验