Suppr超能文献

载脂蛋白E脂蛋白颗粒通过细胞表面硫酸乙酰肝素蛋白聚糖抑制β淀粉样蛋白的摄取。

Apolipoprotein E lipoprotein particles inhibit amyloid-β uptake through cell surface heparan sulphate proteoglycan.

作者信息

Fu Yuan, Zhao Jing, Atagi Yuka, Nielsen Henrietta M, Liu Chia-Chen, Zheng Honghua, Shinohara Mitsuru, Kanekiyo Takahisa, Bu Guojun

机构信息

Department of Neuroscience, Mayo Clinic, Jacksonville, FL, USA.

Department of Neurology, The Fourth Affiliated Hospital, Harbin Medical University, Harbin, Heilongjiang, China.

出版信息

Mol Neurodegener. 2016 May 5;11(1):37. doi: 10.1186/s13024-016-0099-y.

Abstract

BACKGROUND

The accumulation, aggregation and deposition of amyloid-β (Aβ) peptides in the brain are central to the pathogenesis of Alzheimer's disease (AD). Alzheimer's disease risk increases significantly in individuals carrying one or two copies of APOE ε4 allele compared to individuals with an ε3/ε3 genotype. Growing evidence has demonstrated that apolipoprotein E (apoE) strongly influences AD pathogenesis by controlling Aβ aggregation and metabolism. Heparan sulphate proteoglycans (HSPGs) are abundant cell surface molecules that bind to both apoE and Aβ. HSPGs have been associated with Aβ aggregation and deposition. Although several lines of research have shown that apoE influences Aβ clearance in the brain, it is not clear how apoE influences HSPG-mediated cellular uptake of Aβ.

RESULTS

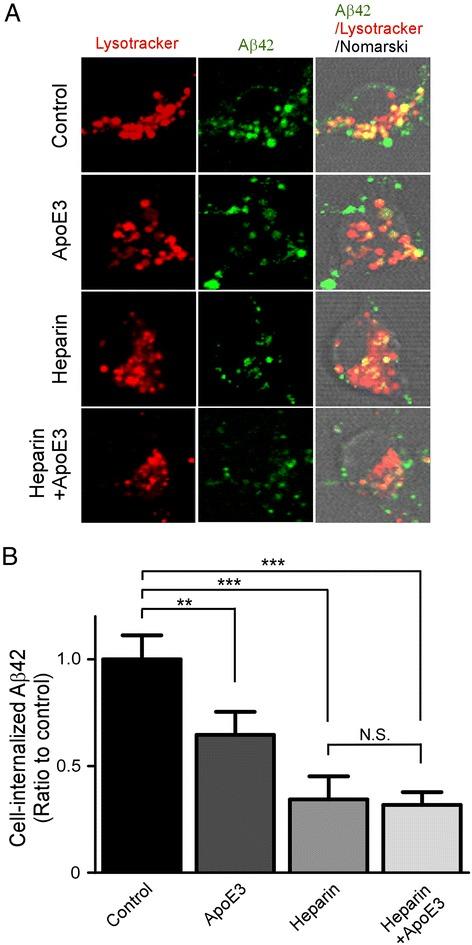
In this study, we show that apoE lipoprotein particles from conditioned media of immortalized astrocytes isolated from human APOE-targeted replacement (TR) mice significantly suppress cellular Aβ42 and Aβ40 uptake through cell surface HSPG. ApoE3 and apoE4 particles have similar binding affinity to heparin, while apoE4 particles are likely hypolipidated compared to apoE particles. We also found that the apoE particles antagonize Aβ binding to cell surface, and inhibited Aβ uptake in a concentration-dependent manner in Chinese hamster ovary (CHO) cells. While the effect was not apoE isoform-dependent, the suppressive effect of apoE particles on Aβ uptake was not observed in HSPG-deficient CHO cells. We further demonstrated that apoE particles reduced the internalization of Aβ in mouse primary neurons, an effect that is eliminated by the presence of heparin.

CONCLUSIONS

Taken together, our findings indicate that apoE particles irrespective of isoform inhibit HSPG-dependent cellular Aβ uptake. Modulating the ability of apoE particles to affect Aβ cellular uptake may hold promises for developing new strategies for AD therapy.

摘要

背景

淀粉样β(Aβ)肽在大脑中的积累、聚集和沉积是阿尔茨海默病(AD)发病机制的核心。与ε3/ε3基因型个体相比,携带一个或两个载脂蛋白E(APOE)ε4等位基因拷贝的个体患阿尔茨海默病的风险显著增加。越来越多的证据表明,载脂蛋白E(apoE)通过控制Aβ聚集和代谢强烈影响AD发病机制。硫酸乙酰肝素蛋白聚糖(HSPGs)是丰富的细胞表面分子,可与apoE和Aβ结合。HSPGs与Aβ聚集和沉积有关。尽管多项研究表明apoE影响大脑中Aβ的清除,但尚不清楚apoE如何影响HSPG介导的细胞对Aβ的摄取。

结果

在本研究中,我们表明,从人APOE靶向替换(TR)小鼠分离的永生化星形胶质细胞条件培养基中的apoE脂蛋白颗粒通过细胞表面HSPG显著抑制细胞对Aβ42和Aβ40的摄取。ApoE3和ApoE4颗粒与肝素具有相似的结合亲和力,而与apoE颗粒相比,ApoE4颗粒可能脂质化不足。我们还发现,apoE颗粒拮抗Aβ与细胞表面的结合,并以浓度依赖的方式抑制中国仓鼠卵巢(CHO)细胞对Aβ的摄取。虽然这种效应不依赖于apoE异构体,但在缺乏HSPG的CHO细胞中未观察到apoE颗粒对Aβ摄取的抑制作用。我们进一步证明,apoE颗粒减少了小鼠原代神经元中Aβ的内化,肝素的存在可消除这种效应。

结论

综上所述,我们的研究结果表明,无论异构体如何,apoE颗粒均抑制HSPG依赖的细胞对Aβ的摄取。调节apoE颗粒影响Aβ细胞摄取的能力可能为开发AD治疗新策略带来希望。

https://cdn.ncbi.nlm.nih.gov/pmc/blobs/ee66/4857252/c9bc3d976b02/13024_2016_99_Fig1_HTML.jpg

文献AI研究员

20分钟写一篇综述,助力文献阅读效率提升50倍。

立即体验

用中文搜PubMed

大模型驱动的PubMed中文搜索引擎

马上搜索

文档翻译

学术文献翻译模型,支持多种主流文档格式。

立即体验