Suppr超能文献

蛋白质组学稳定同位素示踪揭示基于甲烷的缓慢生长微生物群落的生物合成动态

Proteomic Stable Isotope Probing Reveals Biosynthesis Dynamics of Slow Growing Methane Based Microbial Communities.

作者信息

Marlow Jeffrey J, Skennerton Connor T, Li Zhou, Chourey Karuna, Hettich Robert L, Pan Chongle, Orphan Victoria J

机构信息

Division of Geological and Planetary Sciences, California Institute of Technology Pasadena, CA, USA.

Chemical Sciences Division, Oak Ridge National Laboratory Oak Ridge, TN, USA.

出版信息

Front Microbiol. 2016 Apr 29;7:563. doi: 10.3389/fmicb.2016.00563. eCollection 2016.

Abstract

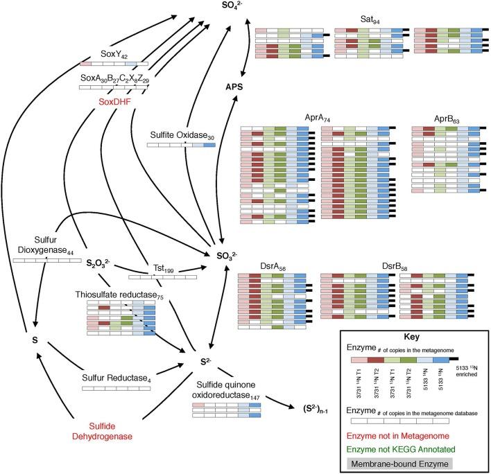
Marine methane seep habitats represent an important control on the global flux of methane. Nucleotide-based meta-omics studies outline community-wide metabolic potential, but expression patterns of environmentally relevant proteins are poorly characterized. Proteomic stable isotope probing (proteomic SIP) provides additional information by characterizing phylogenetically specific, functionally relevant activity in mixed microbial communities, offering enhanced detection through system-wide product integration. Here we applied proteomic SIP to (15)[Formula: see text] and CH4 amended seep sediment microcosms in an attempt to track protein synthesis of slow-growing, low-energy microbial systems. Across all samples, 3495 unique proteins were identified, 11% of which were (15)N-labeled. Consistent with the dominant anaerobic oxidation of methane (AOM) activity commonly observed in anoxic seep sediments, proteins associated with sulfate reduction and reverse methanogenesis-including the ANME-2 associated methylenetetrahydromethanopterin reductase (Mer)-were all observed to be actively synthesized ((15)N-enriched). Conversely, proteins affiliated with putative aerobic sulfur-oxidizing epsilon- and gammaproteobacteria showed a marked decrease over time in our anoxic sediment incubations. The abundance and phylogenetic range of (15)N-enriched methyl-coenzyme M reductase (Mcr) orthologs, many of which exhibited novel post-translational modifications, suggests that seep sediments provide niches for multiple organisms performing analogous metabolisms. In addition, 26 proteins of unknown function were consistently detected and actively expressed under conditions supporting AOM, suggesting that they play important roles in methane seep ecosystems. Stable isotope probing in environmental proteomics experiments provides a mechanism to determine protein durability and evaluate lineage-specific responses in complex microbial communities placed under environmentally relevant conditions. Our work here demonstrates the active synthesis of a metabolically specific minority of enzymes, revealing the surprising longevity of most proteins over the course of an extended incubation experiment in an established, slow-growing, methane-impacted environmental system.

摘要

海洋甲烷渗漏栖息地对全球甲烷通量具有重要控制作用。基于核苷酸的宏组学研究概述了群落范围内的代谢潜力,但与环境相关蛋白质的表达模式却鲜有描述。蛋白质组稳定同位素探测(蛋白质组SIP)通过表征混合微生物群落中系统发育特异性、功能相关活性来提供额外信息,通过全系统产物整合实现增强检测。在此,我们将蛋白质组SIP应用于添加了(15)[化学式:见原文]和CH4的渗漏沉积物微观世界,试图追踪生长缓慢、低能量微生物系统的蛋白质合成。在所有样本中,共鉴定出3495种独特蛋白质,其中11%被(15)N标记。与在缺氧渗漏沉积物中通常观察到的占主导地位的甲烷厌氧氧化(AOM)活性一致,与硫酸盐还原和反向甲烷生成相关的蛋白质——包括与ANME-2相关的亚甲基四氢甲烷蝶呤还原酶(Mer)——均被观察到在活跃合成((15)N富集)。相反,在我们的缺氧沉积物培养中,与假定的好氧硫氧化ε-和γ-变形菌相关的蛋白质随时间显著减少。(15)N富集的甲基辅酶M还原酶(Mcr)直系同源物的丰度和系统发育范围,其中许多表现出新颖的翻译后修饰,表明渗漏沉积物为多种进行类似代谢的生物体提供了生态位。此外,在支持AOM的条件下,持续检测到26种功能未知的蛋白质并活跃表达,表明它们在甲烷渗漏生态系统中发挥重要作用。环境蛋白质组学实验中的稳定同位素探测提供了一种机制,用于确定蛋白质耐久性并评估置于与环境相关条件下的复杂微生物群落中的谱系特异性反应。我们在此的工作证明了代谢特异性少数酶的活跃合成,揭示了在一个既定的、生长缓慢、受甲烷影响的环境系统中,在长时间培养实验过程中大多数蛋白质令人惊讶的长寿性。

https://cdn.ncbi.nlm.nih.gov/pmc/blobs/8c8a/4850331/3ec21d1a4026/fmicb-07-00563-g0001.jpg

文献AI研究员

20分钟写一篇综述,助力文献阅读效率提升50倍。

立即体验

用中文搜PubMed

大模型驱动的PubMed中文搜索引擎

马上搜索

文档翻译

学术文献翻译模型,支持多种主流文档格式。

立即体验