Suppr超能文献

厌氧甲烷氧化古菌中同化硫酸盐还原途径的比较基因组学和蛋白质组学分析

Comparative Genomics and Proteomic Analysis of Assimilatory Sulfate Reduction Pathways in Anaerobic Methanotrophic Archaea.

作者信息

Yu Hang, Susanti Dwi, McGlynn Shawn E, Skennerton Connor T, Chourey Karuna, Iyer Ramsunder, Scheller Silvan, Tavormina Patricia L, Hettich Robert L, Mukhopadhyay Biswarup, Orphan Victoria J

机构信息

Division of Geological and Planetary Sciences, California Institute of Technology, Pasadena, CA, United States.

Ronald and Maxine Linde Center for Global Environmental Science, California Institute of Technology, Pasadena, CA, United States.

出版信息

Front Microbiol. 2018 Dec 3;9:2917. doi: 10.3389/fmicb.2018.02917. eCollection 2018.

Abstract

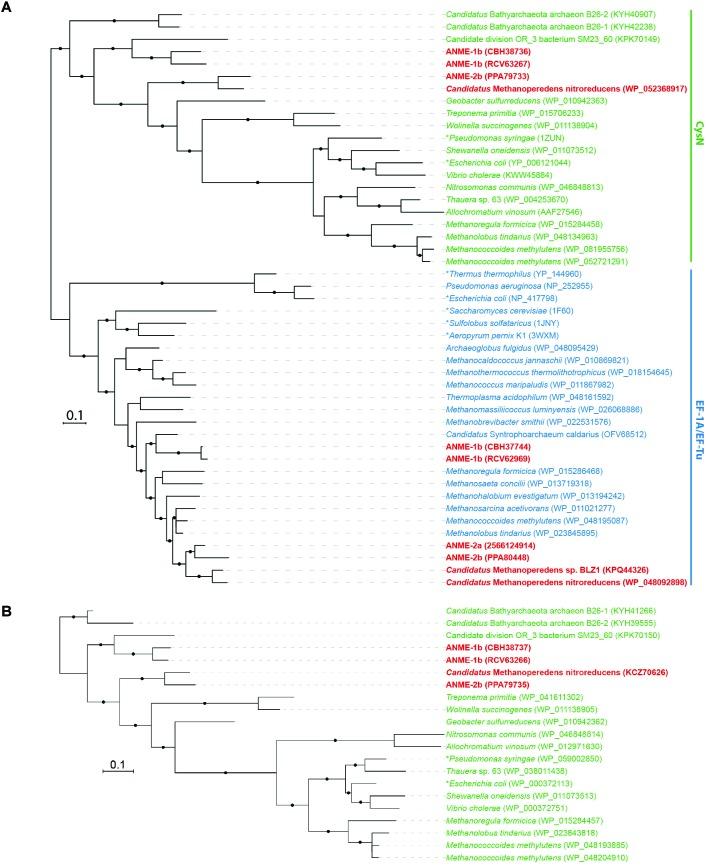
Sulfate is the predominant electron acceptor for anaerobic oxidation of methane (AOM) in marine sediments. This process is carried out by a syntrophic consortium of anaerobic methanotrophic archaea (ANME) and sulfate reducing bacteria (SRB) through an energy conservation mechanism that is still poorly understood. It was previously hypothesized that ANME alone could couple methane oxidation to dissimilatory sulfate reduction, but a genetic and biochemical basis for this proposal has not been identified. Using comparative genomic and phylogenetic analyses, we found the genetic capacity in ANME and related methanogenic archaea for sulfate reduction, including sulfate adenylyltransferase, APS kinase, APS/PAPS reductase and two different sulfite reductases. Based on characterized homologs and the lack of associated energy conserving complexes, the sulfate reduction pathways in ANME are likely used for assimilation but not dissimilation of sulfate. Environmental metaproteomic analysis confirmed the expression of 6 proteins in the sulfate assimilation pathway of ANME. The highest expressed proteins related to sulfate assimilation were two sulfite reductases, namely assimilatory-type low-molecular-weight sulfite reductase (alSir) and a divergent group of coenzyme F-dependent sulfite reductase (Group II Fsr). In methane seep sediment microcosm experiments, however, sulfite and zero-valent sulfur amendments were inhibitory to ANME-2a/2c while growth in their syntrophic SRB partner was not observed. Combined with our genomic and metaproteomic results, the passage of sulfur species by ANME as metabolic intermediates for their SRB partners is unlikely. Instead, our findings point to a possible niche for ANME to assimilate inorganic sulfur compounds more oxidized than sulfide in anoxic marine environments.

摘要

硫酸盐是海洋沉积物中甲烷厌氧氧化(AOM)的主要电子受体。这一过程由厌氧甲烷氧化古菌(ANME)和硫酸盐还原细菌(SRB)组成的互营共生体通过一种仍未被充分理解的能量守恒机制来完成。此前曾有人推测,仅ANME就能将甲烷氧化与异化硫酸盐还原耦合起来,但这一推测的遗传和生化基础尚未得到确认。通过比较基因组和系统发育分析,我们发现ANME及相关产甲烷古菌具有硫酸盐还原的遗传能力,包括硫酸腺苷转移酶、APS激酶、APS/PAPS还原酶以及两种不同的亚硫酸盐还原酶。基于已表征的同源物以及缺乏相关的能量守恒复合体,ANME中的硫酸盐还原途径可能用于硫酸盐的同化而非异化。环境宏蛋白质组分析证实了ANME硫酸盐同化途径中6种蛋白质的表达。与硫酸盐同化相关的表达量最高的蛋白质是两种亚硫酸盐还原酶,即同化型低分子量亚硫酸盐还原酶(alSir)和一组不同的辅酶F依赖型亚硫酸盐还原酶(第二组Fsr)。然而,在甲烷渗漏沉积物微观实验中,亚硫酸盐和零价硫添加物对ANME-2a/2c具有抑制作用,而未观察到其互营SRB伙伴的生长。结合我们的基因组和宏蛋白质组结果,ANME将硫物种作为其SRB伙伴的代谢中间体传递的可能性不大。相反,我们的研究结果表明,在缺氧海洋环境中,ANME可能具有同化比硫化物氧化程度更高的无机硫化合物的生态位。

https://cdn.ncbi.nlm.nih.gov/pmc/blobs/53ba/6286981/2ceaea3535f6/fmicb-09-02917-g001.jpg

文献AI研究员

20分钟写一篇综述,助力文献阅读效率提升50倍。

立即体验

用中文搜PubMed

大模型驱动的PubMed中文搜索引擎

马上搜索

文档翻译

学术文献翻译模型,支持多种主流文档格式。

立即体验