Suppr超能文献

Gas6/Axl轴通过Akt/GSK-3β/β-连环蛋白信号通路促进乳腺癌的化疗耐药性和转移。

Gas6/Axl Axis Contributes to Chemoresistance and Metastasis in Breast Cancer through Akt/GSK-3β/β-catenin Signaling.

作者信息

Wang Cun, Jin Haojie, Wang Ning, Fan Shaohua, Wang Yanyan, Zhang Yurong, Wei Lin, Tao Xuemei, Gu Dishui, Zhao Fangyu, Fang Jingyuan, Yao Ming, Qin Wenxin

机构信息

1. State Key Laboratory of Oncogenes and Related Genes, Shanghai Cancer Institute, Renji Hospital, Shanghai Jiao Tong University School of Medicine, Shanghai, China;

2. Department of Biotechnology, School of Life Science, Jiangsu Normal University, Xuzhou, China;

出版信息

Theranostics. 2016 May 24;6(8):1205-19. doi: 10.7150/thno.15083. eCollection 2016.

Abstract

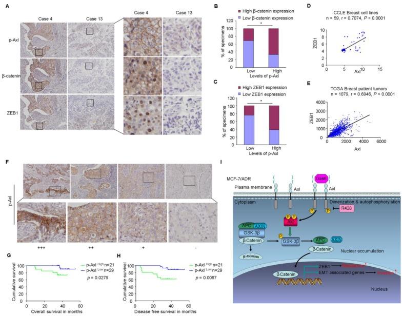
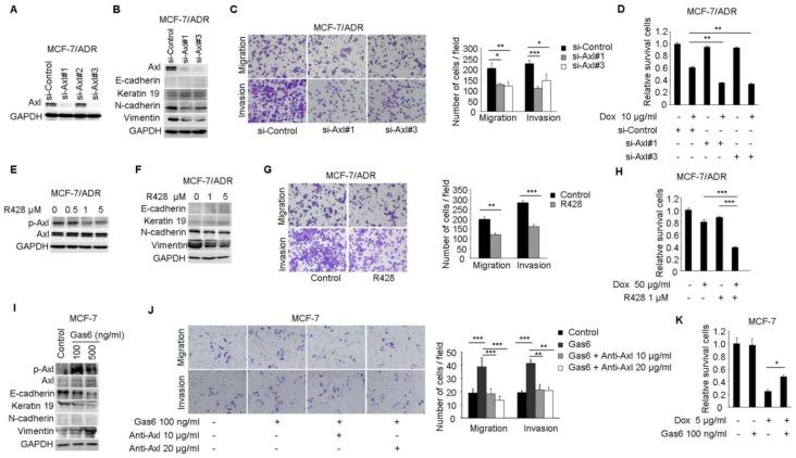
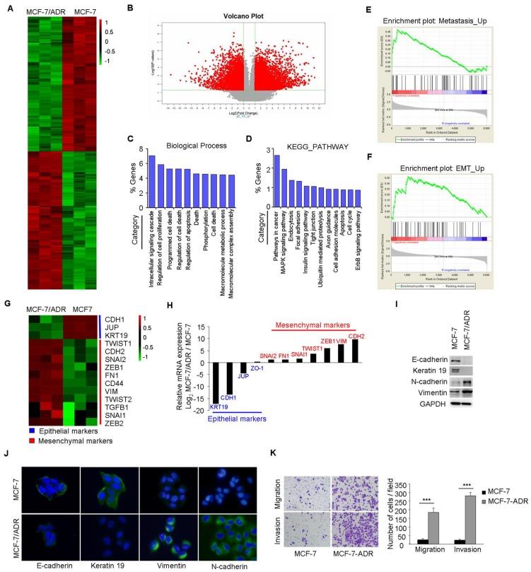
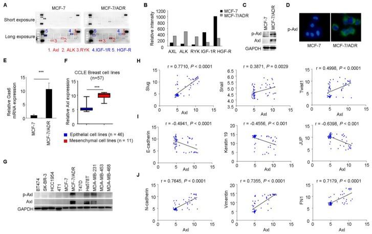
Chemoresistance in breast cancer has been of great interest in past studies. However, the development of rational therapeutic strategies targeting chemoresistant cells is still a challenge in clinical oncology. By integrating data from global differences of gene expression and phospho-receptor tyrosine kinases between sensitive parental cells (MCF-7) and doxorubicin-resistant cells (MCF-7/ADR), we identified Axl as a potential target for chemoresistance and metastasis in multidrug resistant breast cancer cells. We analyzed Axl expression in 57 breast cancer cell lines and detected a dramatic increase in its expression level in mesenchymal breast cancer cell lines. Axl silencing suppressed invasive and metastatic potentials of chemoresistant breast cancer cells as well as increased elimination of cancer cells when combined with doxorubicin. Furthermore, in preclinical assays, an Axl inhibitor R428 showed increased cell death upon doxorubicin treatment. Additionally, using phospho-kinase array based proteomic analysis, we identified that Akt/GSK-3β/β-catenin cascade was responsible for Axl-induced cell invasion. Nuclear translocation of β-catenin then induced transcriptional upregulation of ZEB1, which in turn regulated DNA damage repair and doxorubicin-resistance in breast cancer cells. Most importantly, Axl was correlated with its downstream targets in tumor samples and was associated with poor prognosis in breast cancer patients. These results demonstrate that Gas6/Axl axis confers aggressiveness in breast cancer and may represent a therapeutic target for chemoresistance and metastasis.

摘要

乳腺癌中的化疗耐药性在过去的研究中备受关注。然而,针对化疗耐药细胞制定合理的治疗策略在临床肿瘤学中仍是一项挑战。通过整合敏感亲本细胞(MCF-7)和阿霉素耐药细胞(MCF-7/ADR)之间基因表达和磷酸化受体酪氨酸激酶的全局差异数据,我们确定Axl是多药耐药乳腺癌细胞化疗耐药和转移的潜在靶点。我们分析了57种乳腺癌细胞系中的Axl表达,发现其在间充质乳腺癌细胞系中的表达水平显著增加。Axl沉默抑制了化疗耐药乳腺癌细胞的侵袭和转移潜能,并且与阿霉素联合使用时增加了癌细胞的清除。此外,在临床前试验中,Axl抑制剂R428在阿霉素治疗后显示细胞死亡增加。另外,使用基于磷酸激酶阵列的蛋白质组学分析,我们确定Akt/GSK-3β/β-连环蛋白级联反应是Axl诱导细胞侵袭的原因。β-连环蛋白的核转位随后诱导ZEB1的转录上调,进而调节乳腺癌细胞中的DNA损伤修复和阿霉素耐药性。最重要的是,Axl与其在肿瘤样本中的下游靶点相关,并且与乳腺癌患者的不良预后相关。这些结果表明Gas6/Axl轴赋予乳腺癌侵袭性,可能代表化疗耐药和转移的治疗靶点。

https://cdn.ncbi.nlm.nih.gov/pmc/blobs/dbe8/4893646/467189f82a44/thnov06p1205g001.jpg

文献AI研究员

20分钟写一篇综述,助力文献阅读效率提升50倍。

立即体验

用中文搜PubMed

大模型驱动的PubMed中文搜索引擎

马上搜索

文档翻译

学术文献翻译模型,支持多种主流文档格式。

立即体验