Suppr超能文献

RAS 转化过程中的细胞表面蛋白酶激活:纤溶酶原受体 S100A10 的关键作用。

Cell surface protease activation during RAS transformation: Critical role of the plasminogen receptor, S100A10.

作者信息

Madureira Patricia A, Bharadwaj Alamelu G, Bydoun Moamen, Garant Katy, O'Connell Paul, Lee Patrick, Waisman David M

机构信息

Centre for Biomedical Research (CBMR), University of Algarve, Campus of Gambelas, Faro, Portugal.

Department of Biochemistry and Molecular Biology, Dalhousie University, Halifax, Nova Scotia, Canada.

出版信息

Oncotarget. 2016 Jul 26;7(30):47720-47737. doi: 10.18632/oncotarget.10279.

Abstract

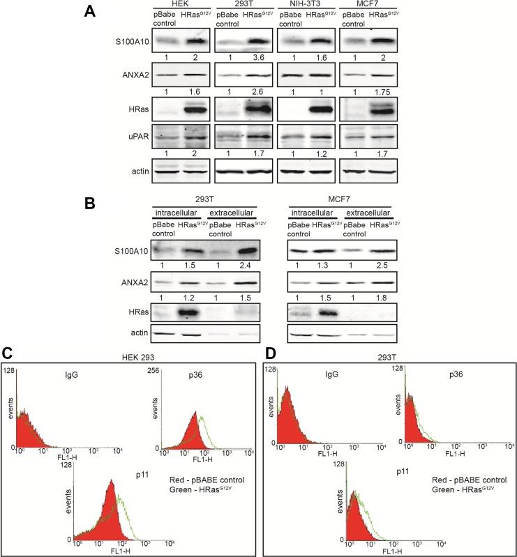
The link between oncogenic RAS expression and the acquisition of the invasive phenotype has been attributed to alterations in cellular activities that control degradation of the extracellular matrix. Oncogenic RAS-mediated upregulation of matrix metalloproteinase 2 (MMP-2), MMP-9 and urokinase-type plasminogen activator (uPA) is critical for invasion through the basement membrane and extracellular matrix. The uPA converts cell surface-bound plasminogen to plasmin, a process that is regulated by the binding of plasminogen to specific receptors on the cell surface, however, the identity of the plasminogen receptors that function in this capacity is unclear. We have observed that transformation of cancer cells with oncogenic forms of RAS increases plasmin proteolytic activity by 2- to 4-fold concomitant with a 3-fold increase in cell invasion. Plasminogen receptor profiling revealed RAS-dependent increases in both S100A10 and cytokeratin 8. Oncogenic RAS expression increased S100A10 gene expression which resulted in an increase in S100A10 protein levels. Analysis with the RAS effector-loop mutants that interact specifically with Raf, Ral GDS pathways highlighted the importance of the RalGDS pathways in the regulation of S100A10 gene expression. Depletion of S100A10 from RAS-transformed cells resulted in a loss of both cellular plasmin generation and invasiveness. These results strongly suggest that increases in cell surface levels of S100A10, by oncogenic RAS, plays a critical role in RAS-stimulated plasmin generation, and subsequently, in the invasiveness of oncogenic RAS expressing cancer cells.

摘要

致癌性RAS表达与侵袭性表型的获得之间的联系归因于控制细胞外基质降解的细胞活动的改变。致癌性RAS介导的基质金属蛋白酶2(MMP - 2)、MMP - 9和尿激酶型纤溶酶原激活剂(uPA)的上调对于穿过基底膜和细胞外基质的侵袭至关重要。uPA将细胞表面结合的纤溶酶原转化为纤溶酶,这一过程受纤溶酶原与细胞表面特定受体结合的调节,然而,具有这种功能的纤溶酶原受体的身份尚不清楚。我们观察到用致癌形式的RAS转化癌细胞会使纤溶酶蛋白水解活性增加2至4倍,同时细胞侵袭增加3倍。纤溶酶原受体分析显示S100A10和细胞角蛋白8均依赖RAS增加。致癌性RAS表达增加了S100A10基因表达,导致S100A10蛋白水平升高。对与Raf、Ral GDS途径特异性相互作用的RAS效应环突变体的分析突出了RalGDS途径在调节S100A10基因表达中的重要性。从RAS转化的细胞中耗尽S100A10会导致细胞纤溶酶生成和侵袭性丧失。这些结果强烈表明,致癌性RAS导致细胞表面S100A10水平升高,在RAS刺激的纤溶酶生成中起关键作用,进而在表达致癌性RAS的癌细胞的侵袭性中起关键作用。

https://cdn.ncbi.nlm.nih.gov/pmc/blobs/1ec4/5216974/e7c34989b79c/oncotarget-07-47720-g001.jpg

文献AI研究员

20分钟写一篇综述,助力文献阅读效率提升50倍。

立即体验

用中文搜PubMed

大模型驱动的PubMed中文搜索引擎

马上搜索

文档翻译

学术文献翻译模型,支持多种主流文档格式。

立即体验