Suppr超能文献

赖氨酸特异性组蛋白去甲基化酶 1 的抑制作用通过促进外源性转录因子的表达和代谢开关促进重编程。

Lysine-specific histone demethylase 1 inhibition promotes reprogramming by facilitating the expression of exogenous transcriptional factors and metabolic switch.

机构信息

CAS Key Laboratory of Regenerative Biology, Guangdong Provincial Key Laboratory of Stem Cell and Regenerative Medicine, Guangzhou Institutes of Biomedicine and Health, Chinese Academy of Sciences, Guangzhou 510530, China.

College of Biological Sciences and Technology, Beijing Forestry University, Beijing 100083, China.

出版信息

Sci Rep. 2016 Aug 2;6:30903. doi: 10.1038/srep30903.

Abstract

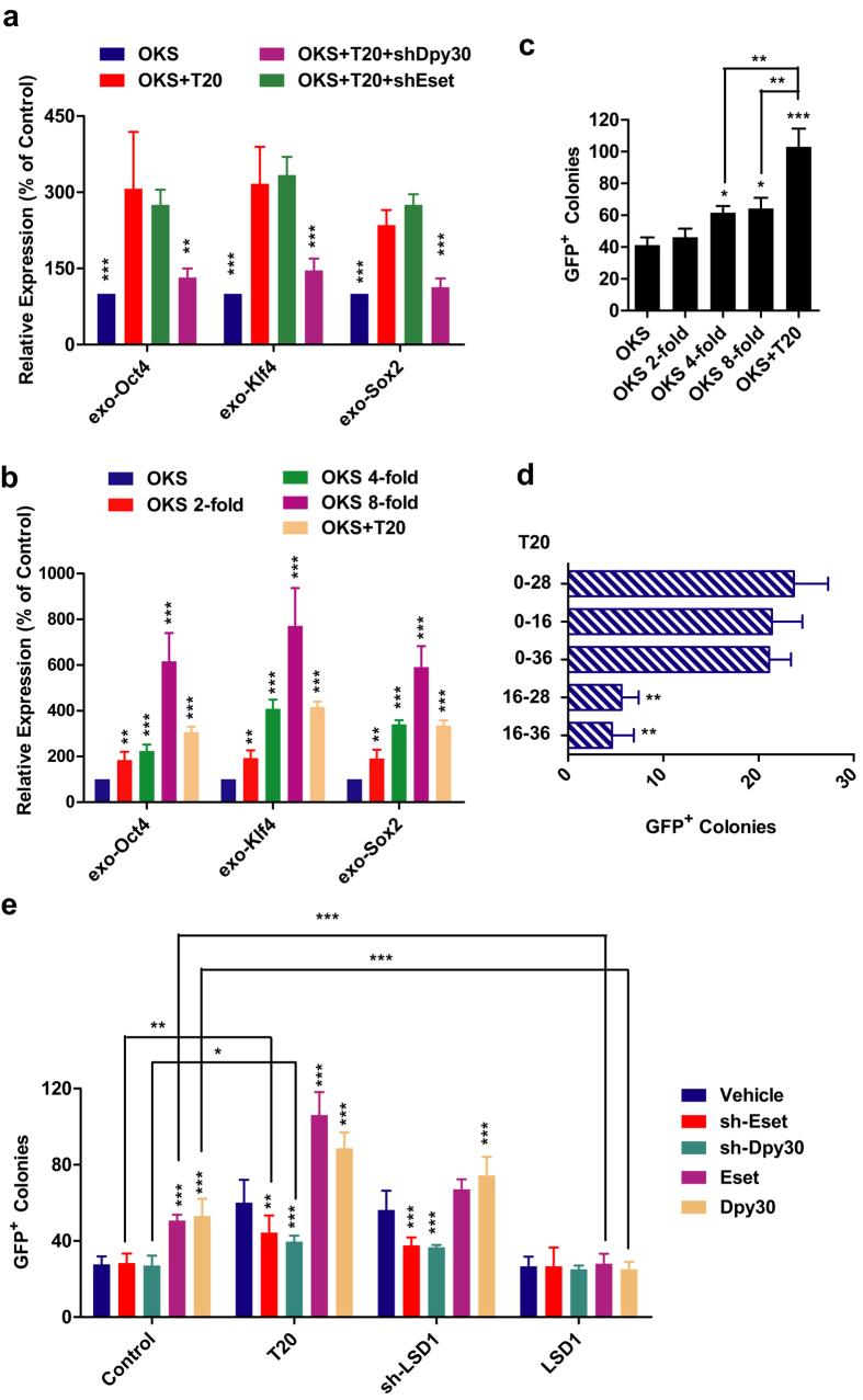
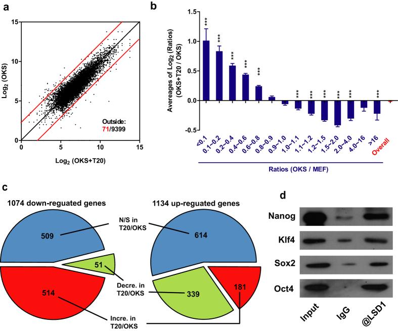
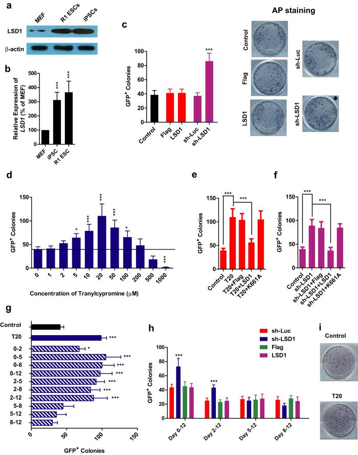
Lysine-specific histone demethylase 1 (LSD1) regulates histone methylation and influences the epigenetic state of cells during the generation of induced pluripotent stem cells (iPSCs). Here we reported that LSD1 inhibition via shRNA or specific inhibitor, tranylcypromine, promoted reprogramming at early stage via two mechanisms. At early stage of reprogramming, LSD1 inhibition increased the retrovirus-mediated exogenous expression of Oct4, Klf4, and Sox2 by blocking related H3K4 demethylation. Since LSD1 inhibition still promoted reprogramming even when iPSCs were induced with small-molecule compounds in a virus-free system, additional mechanisms should be involved. When RNA-seq was used for analysis, it was found that LSD1 inhibition reversed some gene expression changes induced by OKS, which subsequently promoted reprogramming. For example, by partially rescuing the decreased expression of Hif1α, LSD1 inhibition reversed the up-regulation of genes in oxidative phosphorylation pathway and the down-regulation of genes in glycolysis pathway. Such effects facilitated the metabolic switch from oxidative phosphorylation to glycolysis and subsequently promoted iPSCs induction. In addition, LSD1 inhibition also promoted the conversion from pre-iPSCs to iPSCs by facilitating the similar metabolic switch. Therefore, LSD1 inhibition promotes reprogramming by facilitating the expression of exogenous transcriptional factors and metabolic switch.

摘要

赖氨酸特异性组蛋白去甲基化酶 1(LSD1)调节组蛋白甲基化,并在诱导多能干细胞(iPSCs)生成过程中影响细胞的表观遗传状态。在这里,我们报道通过 shRNA 或特异性抑制剂曲米帕明抑制 LSD1 可通过两种机制促进早期重编程。在重编程的早期阶段,LSD1 抑制通过阻断相关的 H3K4 去甲基化,增加了逆转录病毒介导的 Oct4、Klf4 和 Sox2 的外源表达。由于 LSD1 抑制即使在无病毒系统中使用小分子化合物诱导 iPSCs 时仍能促进重编程,因此应该涉及其他机制。当使用 RNA-seq 进行分析时,发现 LSD1 抑制逆转了 OKS 诱导的一些基因表达变化,随后促进了重编程。例如,通过部分挽救 Hif1α 表达的降低,LSD1 抑制逆转了氧化磷酸化途径中基因的上调和糖酵解途径中基因的下调。这种效应促进了从氧化磷酸化到糖酵解的代谢转换,随后促进了 iPSCs 的诱导。此外,LSD1 抑制还通过促进类似的代谢转换,促进了从 pre-iPSCs 到 iPSCs 的转化。因此,LSD1 抑制通过促进外源转录因子的表达和代谢转换来促进重编程。

https://cdn.ncbi.nlm.nih.gov/pmc/blobs/db5a/4969595/f7e2b4b5bd36/srep30903-f1.jpg

文献AI研究员

20分钟写一篇综述,助力文献阅读效率提升50倍。

立即体验

用中文搜PubMed

大模型驱动的PubMed中文搜索引擎

马上搜索

文档翻译

学术文献翻译模型,支持多种主流文档格式。

立即体验